直近1週間の更新
4/27 (月)

AWS DevOps AgentとBacklog MCPを連携してみた
サーバーワークスエンジニアブログ
はじめに この記事で学べること 前提知識・条件 やりたいこと・シナリオ 技術選定 MCP サーバーの選定 ホスティング 認証 準備 CDK でデプロイする DevOps Agent Skills を設定する 今回作成した Skill Backlog Wiki に手順書を用意する やってみた EC2 に負荷をかける DevOps Agent に聞いてみる 結果 まとめ はじめに こんにちは、アプリケーションサービス本部ディベロップメントサービス1課の森山です。 2026 年 3 月 31 日に AWS DevOps Agent が GA しましたね! 去年の re:invent で発表されて以降…
3時間前

【Zabbix × ServiceNow検証①】Zabbixの障害通知をServiceNowのインシデントとして自動起票・クローズ連携する方法
TechHarmony
こんにちは!SCSKの新沼です。 今回は、ZabbixとServiceNowの連携の検証として、Zabbixの障害通知をServiceNowのインシデントとして自動起票・クローズ連携する方法をご紹介します。 1. 検証の […]
4時間前

LINE・Notion・Cloud Run で作る小規模文書検索システムの設計
Linkode.TechBlog
娘が4月から幼稚園に通い始めました。🌸 園からは予定表、給食献立、同意書、感染症対応などのプリントが紙で届くのですが、後から知りたくなるのは文書そのものではなく、「明日の持ち物は何か」「この病気にかかったらどう対応すべきか」といった断片的な情報です。 紙のまま管理すると、必要な情報にたどり着くのが手間になると感じ、自然言語で検索する形にできないかを考えていました。 そこで、LINE を入口にして、Notion に整理した情報を Cloud Run 上のアプリケーション経由で検索できる、小規模な文書検索システムを試作しました。 こういった類の課題解決をするための商用サービスはいくつかありますが、…
4時間前

ETLだけじゃない!Informatica IDMCの4本柱をざっくり解説
フレクトのクラウドblog
こんにちは。エンジニアの馬上です。 データが増え続ける今、みなさんの現場では「データをどう整えるか」が課題になっていませんか? フレクトでは、Informatica領域のエンジニア育成に力を入れています。 近年はAI活用が当たり前になりつつありますが、そのAIは「良いデータ」があってこそ力を発揮します。 だからこそ、データの統合・品質管理・ガバナンスといった土台づくりは、以前にも増して重要になっています。 こうした背景から、Informaticaのプラットフォームを理解し活用できるエンジニアを社内で育てていくことは、お客様へ提供できる価値を広げるうえで欠かせない取り組みだと考えています。 その…
5時間前

【2026年版】ZabbixでAzure環境を監視!連携手順から取得できる値まで完全解説
TechHarmony
こんにちは、SCSKの坂木です。 統合監視ツールとして広く利用されている Zabbix。近年はクラウド環境の監視にも強力に対応し、マルチクラウド環境の一元管理にも活用されています。 今回は、Zabbix公式テンプレート […]
5時間前
レンティオエンジニアでRubyKaigi 2026に参加しました
Rentio Tech Blogさんのフィード
RubyKaigi 2026 参加レポートこんにちは。レンティオ株式会社でエンジニアをしている太田です。2026/4/22〜4/24 にRubyKaigi 2026が開催されました。レンティオからはエンジニア2名で参加しました。またレンティオは今年もスポンサーとして参加し、ノベルティの配布も行いました。受け取ってくださった方、ありがとうございました!RubyKaigi は、Ruby(言語処理系・標準ライブラリ・周辺ツール)そのものに深く関わる人たちが集まる場で、普段は「Rubyを使う」側にいる自分にとっても、実装の奥行きや設計の意図に触れられるのが大きな魅力です。本記...
5時間前

Claude Code に AWS コストを PR 上で試算させる
2
MNTSQ Techブログ
はじめに モチベーション 実装 インフラリポジトリ(Terraform 変更) アプリケーションリポジトリ(ECS タスク定義変更) 横展開:Reusable / Caller 構成への移行 運用風景 コスト影響がない変更の場合 コスト影響がある変更の場合 おわりに はじめに 弊社では AWS 上にマルチテナント構成のインフラを複数の環境にわたって運用しており、その構成管理を Terraform でおこなっています。インフラ側のリソース構成はもちろんのこと、アプリケーション側で管理されている ECS タスク定義の CPU / メモリ割り当てに対しても、折に触れて変更が入ります。 こうしたリソー…
5時間前

Ruby: その正規表現の書き方は間違っている(翻訳)
7
TechRacho
概要 元サイトの許諾を得て翻訳・公開いたします。 英語記事: You Are Writing Regex Wrong: A Guide to Ruby’s Best Hidden Feature - DevBlog by Zil Norvilis 原文公開日: 2026年03月10日 原著者: Zil Norvilis Ruby: その正規表現の書き方は間違っている(翻訳) 🔗「問題が2つになる」ジョーク 古くから伝わるプログラマーのジョークにこんなのがあります。 ある問題に遭遇すると「正規表現を使えばいいじゃん」と考えるタイプの人は、その瞬間に問題を2つに増やす。 正規表現(regex)は、JavaやJavaS […]The post Ruby: その正規表現の書き方は間違っている(翻訳) first appeared on TechRacho.
5時間前

AI業務活用 STEP 2:プロセスの標準化 ― AIに「どう考えるか」という手順を教える
SHIFT Group 技術ブログ
こんにちは。 株式会社SHIFTの能力開発部で検定や教育制度を開発をしている林 稔明(りんりん)です! 日々、社員のみなさんの能力・スキルをどう伸ばせば現場で活躍できる人材になるのか、業務や作業を分解したり、人の行動について考えたりしています。続きをみる
5時間前

AI業務活用 STEP 1:アウトプットの標準化 ―「良いゴール」を定義する
SHIFT Group 技術ブログ
こんにちは。 株式会社SHIFTの能力開発部で検定や教育制度を開発をしている林 稔明(りんりん)です! 日々、社員のみなさんの能力・スキルをどう伸ばせば現場で活躍できる人材になるのか、業務や作業を分解したり、人の行動について考えたりしています。続きをみる
5時間前

大規模Railsアプリを支える「バックエンド委員会」とRuby YJIT導入によるパフォーマンス改善
18
freee Developers Hub
こんにちは!フリー株式会社でエンジニアをしているyassyとkenzaです。 2026年1月30日に開催された「freee Tech Night」にて、「freee会計の大規模開発を支える "バックエンド委員会"」というテーマで登壇しました。 www.youtube.com freeeの基幹プロダクトである「freee会計」は、リリースから14年が経過した国内でも有数の大規模Ruby on Railsアプリケーションです。本記事では、この巨大なプロダクトをいかにして健全に保ち、進化させ続けているのか、その中核を担う「バックエンド委員会」の活動と、直近で取り組んだYJIT導入の詳細について解説し…
6時間前

GitHub CLIで自作のエージェントスキルを発行する
Alternative Architecture DOJO
GitHub CLI v2.90.0 で追加された gh skill コマンドを使うことで、GitHub Copilot向けのエージェントスキルの検索・発行・インストールが簡単に行えるようになった。本記事では、著者が自作スキルを実際に gh skill publish で公開し、タグ作成・リリース生成・Immutable releases の設定など、発行に必要なプロセスを詳しく紹介。さらに、公開したスキルを gh skill install でインストールし、対象エージェント(GitHub Copilot)やスコープ(Global)を選択する流れも解説。従来のリポジトリクローン方式よりも、CLIによるスキル管理が大幅に効率化される点がポイント。
6時間前

AI業務活用 STEP 0:AIリテラシーよりも重要な「本質課題」の言語化能力
SHIFT Group 技術ブログ
こんにちは。 株式会社SHIFTの能力開発部で検定や教育制度を開発をしている林 稔明(りんりん)です! 日々、社員のみなさんの能力・スキルをどう伸ばせば現場で活躍できる人材になるのか、業務や作業を分解したり、人の行動について考えたりしています。続きをみる
6時間前

SHIFTがSREコミュニティに関わりつづける理由 ~SREは、内製の物語では終わらない。~
SHIFT Group 技術ブログ
なぜSHIFTは、SREを“内製の話”で終わらせないのか?続きをみる
6時間前

AWS Certified Generative AI Developer - Professional(AIP-C01)の独特感を振り返る
SHIFT Group 技術ブログ
SHIFTのナショナルセキュリティ事業部所属の松尾です。続きをみる
6時間前

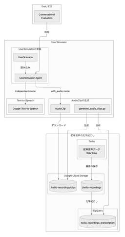
Dialogue Actを骨子とした商談対話合成
CyberAgent Developers Blog | サイバーエージェント デベロッパーズブログ
本記事では、その実践に向けて、まず実データを分析して見えてきた商談対話の構造的な特徴と、そこから得た ...
6時間前

GitHub Spec Kitで複数のコーディングエージェントを使い分けたい
サーバーワークスエンジニアブログ
はじめに こんにちは、久保(賢)です。 本記事ではGitHub Spec Kit(以後Spec Kit) を使用して複数のコーディングエージェントを利用する方法2種類についてご紹介します。 Spec Kit とは Spec Kit は、GitHub が提供している Spec Driven Development (SDD) をサポートするツールです。 GitHub - github/spec-kit: 💫 Toolkit to help you get started with Spec-Driven Development · GitHub Spec Kit については弊社過去ブログもご参照…
6時間前

入社4ヶ月を振り返る
クラウドワークス エンジニアブログ
2025年12月にWebアプリケーションエンジニアとして入社した黒田です。 現在はcrowdworks.jpの施策チームに所属しています。 入社から4ヶ月が経過したので、クラウドワークスで働いてみて感じたことなどを書いていこうと思います。
7時間前

GitHub Copilot + Playwright MCP による UI/UX レビュー&修正自動化の試みで学んだこと
NTT DATA TECHのフィード
1. はじめに今回は、MCP 初心者が MCP サーバを試してみて考えたこと・気づいたことを紹介しようと思います。MCP は概要だけ知っていたものの今まで使ったことがなかったのですが、GitHub Copilot(筆者は VS Code で利用)の Agent モードを活用すれば簡単に環境を作って試せるのではないかと思いつきました。そこで、馴染みのないツールの MCP サーバでも手軽に試すことができたら良いなと思い、初めて触る Playwright を用いて UI/UX レビュー&修正のサイクルを自動化させてみました。なお、この試みの中で私は1行もコードやプロンプトは...
7時間前

Self-hosted runnerにおけるキャッシュ運用【Android】
2
Hatena Developer Blog
はじめに マンガアプリチームでAndroidエンジニアをしている id:matsudamper です。この記事ではSelf-hosted runnerにおけるAndroidのキャッシュの設定/運用方法を共有します。 はてなでは以前よりSelf-hosted runnerを運用しています。 developer.hatenastaff.com 2025年からはAndroidアプリ開発においても試験導入を開始しました。運用が安定してきたため、今回はSelf-hosted runnerにおけるGradleキャッシュの知見についてまとめます。 GitHub Actionsキャッシュの課題 GitHub …
7時間前

「開発組織を左右するAIの活かし方|アウトカムを最大化する育成×仕組み化とは」に登壇しました!
SmartHR Tech Blog
こんにちは。保険事業チームの murano です。 2026年4月23日にオンラインで開催された「開発組織を左右するAIの活かし方|アウトカムを最大化する育成×仕組み化とは」に登壇しました! この記事では、イベントの模様と登壇内容をレポートします。 イベント概要 「開発組織を左右するAIの活かし方|アウトカムを最大化する育成×仕組み化とは」は、活用度合いの属人化によるスキル格差や、コンテキスト不足による生成コードの品質のばらつき、そしてそれに伴うレビュー負荷の増大といった「組織・プロセス」の課題解決を目的に、AI浸透後の開発組織において、特定の個人のスキルに依存せず、組織全体で成果を出し続ける…
7時間前

pnpm v10 へのアップグレードで Vercel ビルドが失敗した話
Social PLUS Tech Blogのフィード
こんにちは、steshima です。ソーシャル PLUS のフロントエンドでは、パッケージマネージャーに pnpm を使用しています。先日、その pnpm のバージョンを v9 から v10 にアップグレードしたところ、Vercel 上でのビルドが失敗するようになりました。原因や対応内容を備忘録として残しておきます。 発生したエラービルド失敗時、Vercel では下記のビルドログが出力されていました。Detected `pnpm-lock.yaml` 9 which may be generated by pnpm@9.x or pnpm@10.xUsing pnpm@9...
8時間前

iOSビルドの凡ミスから学ぶ、FlutterのビルドキャッシュとAOTコンパイルの仕組み
エムスリーテックブログ
ソフトウェアエンジニアの末永です。私は個人開発でFlutter製のモバイルアプリを開発しています。このアプリを開発している中でアプリのビルド周りでハマってしまったことがあり、その際ビルドシステムに関してしっかりと調査しました。この記事はその調査の際に書いたものです。*1 なお、本記事は次のバージョンを対象とした内容となっています。 Flutter: 3.38.0 Dart: 3.10.0 また、ビルド対象はiOSとAndroidのモバイルアプリのみとします。 *1:私は業務ではFlutterアプリの開発をしておらず、あくまで個人開発での経験に基づく内容です。
8時間前

汎用性抜群!DBスキーマを中心に据えた Go × TypeScript ハイブリッド構成の紹介 - (前編)
2
Repro Tech Blog
こんにちは。新規事業部門でエンジニアをやっている重本です。 2025年5月にReproへ入社し、この記事を書いている今でちょうど1年が経とうとしています。 転職して環境が変わったのはもちろんですが、第一子が生まれたりと、個人的にもなかなか変化の大きい1年でした。 そんな中で、一番大きな変化だったと感じているのは、opus4.6 の登場をきっかけに、ほとんど手でコードを書かなくなったことです。(子どもじゃないのか) 最初は「自分の実装力が落ちるのではないか」といった抵抗もありましたが、今ではもうAIなしでの開発は考えられない、というところまで来ています。 とはいえ、AIの使い方自体はまだ試行錯誤…
8時間前

Transform cloud operations and management with generative AI(Google Cloud Next '26速報)
G-gen Tech Blog
G-gen の高宮です。当記事は、Google Cloud Next '26 in Las Vegas の1日目に行われたブレイクアウトセッション「 Transform cloud operations and management with generative AI 」のレポートです。 G-gen Tech Blog では、現地でイベントに参加したメンバーや、日本から情報をウォッチするメンバーが、Google Cloud Next '26 に関連する記事を発信します。 blog.g-gen.co.jp セッションの概要 ソフトウェア開発の加速と運用側の課題 Gemini Cloud Ass…
9時間前

Humanoid robots in pediatric care(Google Cloud Next '26速報)
G-gen Tech Blog
G-gen の山崎です。当記事は、Google Cloud Next '26 in Las Vegas の3日目に行われたライトニングトークセッション「Humanoid robots in pediatric care」のレポートです。 G-gen Tech Blog では、現地でイベントに参加したメンバーや、日本から情報をウォッチするメンバーが、Google Cloud Next '26 に関連する記事を発信します。 blog.g-gen.co.jp セッションの概要 現在の高齢化社会における課題 ケアワーカーの人員不足 小児医療の現場における課題 高齢者介護の現場における課題 ヒューマノイ…
9時間前

Transform meetings into outcomes using Google Workspace with Gemini(Google Cloud Next '26速報)
G-gen Tech Blog
G-gen の荒井です。当記事は Google Cloud Next '26 in Las Vegas の3日目に行われたブレイクアウトセッション「Transform meetings into outcomes using Google Workspace with Gemini」のレポートです。 G-gen Tech Blog では、現地でイベントに参加したメンバーや、日本から情報をウォッチするメンバーが、Google Cloud Next '26 に関連する記事を発信します。 blog.g-gen.co.jp セッションの概要 会議が抱える課題と Gemini による解決 会議における課…
10時間前

外部API呼出しにおける「Too many files open」の回避とHTTPクライアントの適切な管理
Uzabase for Engineers
こんにちは。株式会社ユーザベースの相川と申します。 今回は分散システムにおいて、一見関係のない「DBエラー」が「ファイルディスクリプタの枯渇」を引き起こし、最終的にバッチ処理全体に波及したケースがあったので、その内容をお話しします。 本記事では、実際に発生した障害事例をベースに、Java/KotlinアプリケーションでHTTPクライアントを扱う際の注意点と、コネクション管理の重要性について解説します。 1. 発生した事象 マイクロサービス構成において、以下の連鎖的な障害が発生しました。 最背後のDBエラー: Service-C のDBで外部キー制約エラーが発生し、レスポンスが遅延・エラー化。 …
10時間前

【CloudFormation/SAM】既存のLambda関数を AWS::Serverless::Function としてインポートする
サーバーワークスエンジニアブログ
サービス開発部兼ドラクエ部のくればやしです。 青柳総本家さんのスライムまんじゅうが評判でオンラインショップで買おうとしたのですが、毎日1分程度で売り切れてしまってなかなか買えませんでした。 が!週末になんと注文することができました。到着が楽しみです😀 www.dragonquest.jp はじめに AWS LambdaのLambda関数のCloudFormationのリソースは AWS::Lambda::Function ですが、AWS SAMでLambda関数をデプロイする場合は基本的に AWS::Serverless::Function リソースとしてデプロイすると思います。 AWS::S…
10時間前

フロントエンドニュース2026年5月号
ITANDI Engineer Blog
はじめに こんにちは!Frontendチームの薄羽です。今月からFrontendチームで気になったフロントエンドニュース(と言いつつ、Node.jsなども触れます)をまとめていきます! axios Compromised on npm - Malicious Versions Drop Remote Access Trojan axiosのメインメンテナーのアカウントが乗っ取られ、悪意あるバージョンが公開された pnpmのminimumReleaseAgeを設定して公開直後のバージョンをインストールさせないことや、npmの --ignore-scripts によって postinstall を…
10時間前

Claude Codeにレビューを任せてチームの負担を減らす!
wwwave's Techblogのフィード
はじめにチームのコードレビューの負担を少しでも減らすために、Claude Code の Skill を作成しました。今回は、backend(Rails) 用として作成した /review-backend を紹介します。暫く使って安定したら、frontend 用にも展開する予定です。狙いは、人のレビュー工数を少しでも多く軽減することです。まだ実運用を始めたばかりですが、同じように Claude Code でレビュー負担を減らしたい方の参考になれば幸いです。 環境Claude Code v2.1.119Claude Sonnet 4.6Claude TeamRub...
10時間前

【FastAPI新機能】SSEネイティブサポートでAIチャットの処理が楽に書ける
Nishika Tech Blogのフィード
こんにちは。Nishika AIエンジニアの髙山です。弊社のAI議事録サービスのSecureMemoCloudでもAIチャット機能が搭載され、タイムリーにFastAPIの新機能でネイティブでSSE(Server Sent Event)をサポートしていたので紹介します。 概要FastAPI 0.135.0 / 2026-03-01SSE(Server-Sent Events)のネイティブサポートが追加された件のまとめ 新機能の内容EventSourceResponse と ServerSentEvent が fastapi.sse として公式に組み込まれ、SSEのネイティブ...
10時間前

MySQLのAI機能とは?できることや活用例をわかりやすく解説
スマートスタイル TECH BLOG
MySQLは、Webサービスや業務システムのデータベースとして広く利用されています。近年では、生成AIや機械学習、ベクトル検索などの普及により、MySQLに蓄積された業務データをAI活用につなげたいというニーズも高まって […]
10時間前

[Informatica] IDMC REST API入門(第2回):ジョブ実行と停止
NTT DATA TECHのフィード
本記事は「IDMC REST API入門」シリーズの第2回です。全4回にわたって、REST APIを使ったログインからジョブ実行・監視・ログ取得までの一連の流れを、公式ドキュメントの記述を交えて解説します。シリーズ一覧:第1回:REST APIの基本とログイン第2回:ジョブ実行と停止 👈 本記事第3回:ジョブの監視第4回:ログ取得とまとめスクリプト はじめに第1回では、REST APIのバージョン体系(v2/v3)を整理し、ログインセッションIDとベースURLの取得ログアウトまでを解説しました。今回は、取得したセッションIDを使って実際にジョブの実行と停止...
10時間前

ブラウザ操作をAIに任せたい話 - Claude Code in Chrome の可能性とセキュリティ上の注意点
1
DRESS CODE TECH BLOGのフィード
Cursorを使い始めてから、もう「AIなしで開発してた頃どうやって生きてたんだろ」状態になっている。コード補完もリファクタも、もはや当たり前すぎて逆に感謝も忘れてきた。で、そうなると欲が出てくる。「ブラウザ側もAIに任せられんの?」 これ、地味にずっとつらかったやつCursorで書いたコードを検証するとき、毎回こういう作業が発生する。管理画面開いてテストユーザーをポチポチ作るフォーム送信を何パターンも繰り返す「APIのレスポンスがUIに反映されてるか」を目で確認する頭使わない。でも飛ばせない。「Cursorがコード書いてくれてるなら、ブラウザ操作も誰かに投げたい」...
11時間前

reTerminal DM電源コネクタ
Seeed K.K. エンジニアブログ
Seeed K.K.の松岡です。 「reTerminal DMの電源コネクタを紛失してしまいました。 入手する方法があれば教えて頂けませんか。」という問い合わせがあり、調べました。
11時間前

「推し活」から「婚活」までシステムで支える!クリエイター支援『Creatia』、オタク婚活『とら婚』サービスや開発の魅力とは?
虎の穴ラボ技術ブログ
こんにちは!虎の穴ラボ採用担当 白石です。 エンジニア採用を積極的に実施している弊社ですが、Creatia/とら婚開発チームについてのアウトプットが少ない!と感じており、そもそも「どんなサービスなのか?」や、「開発の魅力」をお伝えしたく、今回の記事を書いています✨ 今回紹介するチーム ・クリエイター支援プラットフォームであるCreatia ・オタク向け婚活サービスであるとら婚 この2つのサービス開発を担当しているのが、Creatia/とら婚の開発チームです。 Creatiaやとら婚以外のサービスの開発も担当していたり、経緯はいろいろあるのですが、社内ではDXチームと呼んでいます。 今回は、クリ…
11時間前

感情表現研修を経て得たスキル 株式会社Polestar-ID エンジニアブログ
皆さんこんにちは!本日は新入社員の皆さんに「感情表現研修」を受講していただいたのでその様子をお届けしたいと思います✨ この感情表現研修は、“相手に正しく意図を伝えるためのコミュニケーションスキル“を磨く研修 […]
11時間前

モバイルQAで積んだテスト設計が、gRPCの自動テストを支えてくれた
Cybozu Inside Out | サイボウズエンジニアのブログ
こんにちは!サイボウズ Office で QA エンジニアをしている、水谷(@dog_dog_3dog)です! 今回は、新卒3年目を迎える3人のQA同期メンバーのリレーブログの2本目として、「仕事の変化はあるけれど、やってきたことはちゃんと力になっている」というテーマで書いてみようと思います。 1年前には想像していなかった今の仕事 3年目を迎えた今、私はグループウェア製品の中のLLM アプリの開発チームで、QA のリードとして働いています。 その中で、LLM アプリのバックエンドで使っている gRPC API のテストを、2か月で 500〜600 シナリオほど実装しました。 今の自分だけを見る…
11時間前

【後編】『SECCON 14 電脳会議』イベントレポート|AI時代におけるCTFの意義&脆弱性診断への「活かし方」
GMO Developers
Open Conference 講演者:GMO Flatt Security株式会社 プロフェッショナルサービス部 石川 琉聖 講演タイトル:LLMがCTFと脆弱性診断をどう変えていくのか 日時:2/28(DAY1) 1 […]
11時間前

SparkからIcebergへのMERGE INTO最適化 - ON句でシャッフルを減らす方法
NTT DATA TECHのフィード
はじめにApache Spark(以下Spark)からApache Iceberg(以下Iceberg)に対して、MERGE INTOを実行するユースケースは、差分更新やCDC(Change Data Capture)の取り込み、冪等性の担保においてよく使われます。実際にupsertを実現したいという要件から、MERGE INTOが利用できるIcebergを選択するケースもあります。一方で、MERGE INTOは単純なINSERTやUPDATEと比較して、処理が複雑です。内部的にはsourceテーブルとtargetテーブルの突合が必要となり、Spark内部でシャッフルが発生するこ...
11時間前

ITフリーランス向けサイト「レバテックフリーランス」にて、当ブログが紹介されました
COLOPL Tech Blog
ITフリーランス向けサイト「レバテックフリーランス」にて、当ブログ「COLOPL Tech Blog」が紹介されました。 freelance.levtech.jp 「最新技術から開発の舞台裏まで!エンジニアの学びを支えるブログ」という記事の中で、コロプラの開発現場で培われた専門的な知見や取り組みを幅広く発信しているブログとしてご紹介いただきました。 今後もコロプラのエンジニアリングに関する情報を発信してまいりますので、引き続きよろしくお願いいたします。 ColoplTechについて コロプラでは、勉強会やブログを通じてエンジニアの方々に役立つ技術や取り組みを幅広く発信していきます。 connp…
11時間前

Mac を JBS と導入しませんか?
1
JBS Tech Blog
「Mac は業務で使えない」はもう過去の話。Microsoft 365 との連携や PSSO による認証体験の進化を踏まえ、MacBook の PoC を最短距離で始める方法を解説します。
12時間前

【前編】『SECCON 14 電脳会議』 イベントレポート|「横のつながり」で深まる、ホワイトハッカーの連帯感
GMO Developers
『インターポールAIクエスト(CTF)』:AIに支配された空間で発生したサイバー犯罪に挑む Day1のRoom4で開催された『インターポールAIクエスト(CTF)』は、GMOサイバー犯罪対策センターの福森が監修したワーク […]
12時間前

RubyKaigi 2026 参加レポート
フォトシンス エンジニアブログ
こんにちは、 AkiAbe's My Page - Qiita です。 RubyKaigi2026 函館 に参加してきました!! 人事の方にも協力してもらって、フォトシンスはゴールドスポンサーとして協賛をしました。 こういうテック系イベントにスポンサーしたのは、僕が入ってからは多分初めてです。 Sponsors - RubyKaigi 2026 僕自身、Ruby は 17 年ほど前に windows で動くスクリプトを作ったりメンテしたりで利用してました。 たぶん Ruby1.9 くらいだったと思う。 昔は CICD みたいなの充実してなくて、自前でビルドしてテストするようなツールを作ってまし…
12時間前

Valibotのエラーメッセージのカスタマイズ
chot Inc. tech blogのフィード
Valibotのエラーメッセージをカスタマイズする方法について説明します。Valibotは、スキーマを定義しデータのバリデーションを行うライブラリです。バリデーションと切り離せないのが、エラーメッセージです。'Invalid length: Expected >=8 but received 0'のようなエラーメッセージではエンドユーザが困る場合があります。 はじめにValibotは、スキーマを定義しバリデーションしたい値を渡してバリデーションします。import * as v from "valibot";// バリデーション用のスキーマ ログイン機能を想定してい...
13時間前

LightdashのCI/CDをGitHub Actions+AWS CodeBuildで構築した話
Finatext Tech Blogのフィード
はじめにこんにちは、ナウキャストでデータエンジニアをしているh-miyazawaです。主に金融機関向けに、Snowflakeを活用したデータ基盤構築やデータの可視化を支援しており、とあるプロジェクトでBIツールとしてLightdashを利用しています。前回はLightdashのテーブルチャートのTipsを紹介しました。https://zenn.dev/finatext/articles/lightdash-table-chart-tipsその際、Lightdashの導入に合わせてCI/CDパイプラインも構築したのですが、後述の問題がありいくつか工夫が必要だったので、今回はそ...
13時間前

第40回人工知能学会全国大会(JSAI2026)にプラチナスポンサーとして協賛します
Sansan Tech Blog
こんにちは、研究開発部のライです。 2026年6月8日(月)から6月12日(金)にGメッセ群馬で開催される人工知能学会全国大会(JSAI2026)に、Sansan株式会社はプラチナスポンサーとして協賛し、ブース出展および発表を行います。Sansanからは、ポスター発表2件と口頭発表1件を行います。 本記事では各発表の概要と、ブースについて紹介します。
13時間前

さくらのAI EngineをLangfuseで可視化してみた
APC 技術ブログ
こんにちは。クラウド事業部の遠見です。 本記事は、「さくらのAI Engine」をOSSのLLM ObservabilityツールであるLangfuseで可視化する検証を実施したエンジニアが、内容をできる限り客観的に共有することを目的に作成しました。 本記事内の見解は執筆者個人のものであり、所属組織を代表するものではありません。 前回の記事では、さくらのAI EngineとDatadogのLLM Observabilityを組み合わせた構成を検証しました。 techblog.ap-com.co.jp 今回は、OSSのLLM ObservabilityツールであるLangfuseをさくらのクラウ…
13時間前

企業技術ブログに Hatena 公式 Boilerplate を統合した
APC 技術ブログ
こんにちは。ACS事業部の越川です。 2026年2月にキャリア採用で APC に入社してから、約2ヶ月。APC技術ブログでは 2026年3月10日から4月17日までに 19本 の記事を公開してきました。約39日間で19本、2日に1本のペースです。 書くペース自体はある程度作れるようになりました。ですが、投稿プロセスのあちこちに残る手作業が、本質ではない手間を毎回生んでいました。誤字チェック、ヘッダー画像の配置、記事のメタ情報(タイトル・公開日などの設定欄)の整形、はてなブログへの同期。 そこで Hatena-Blog-Workflows-Boilerplate(はてな公式の企業ブログ向けワーク…
13時間前

Encraft #24 マルチプロダクトを支えるSREのリアル 登壇レポート
SmartHR Tech Blog
こんにちは。SmartHRでSREをしているkawaです。 2026年4月21日に開催された「Encraft #24 マルチプロダクトを支えるSREのリアル」に登壇しました。 この記事では、イベントの模様と登壇内容についてレポートします。 Encraft(エンクラフト)は株式会社ナレッジワークが主催する、 "Enablement" と "Craftsmanship" をテーマにした勉強会です。 今回(#24)は、マルチプロダクトの開発を行っているナレッジワーク、アンドパッド、SmartHRの3社のSREが集まり、各社の事例紹介セッションとパネルディスカッションで知見の共有・議論を行いました。 …
13時間前

データアナリストの一日 2026年版 — 今日やることは、AIが教えてくれる
Timee Product Team Blog
※ 2026年4月時点の情報です こんにちは、データアナリティクス部のkoyoです。2024年1月に「データアナリストの一日」という記事を書きました。あれから2年が経ち、分析の進め方がかなり変わったので、改めてお伝えできればと思います。 この記事で紹介するのは、AIへのプロンプトの工夫ではありません。AIが正しく動き続けるための環境を自分で設計した話です。 Before / After — 変わったのは「認知負荷の配分」 2024年の朝はこんな感じでした。Slackの通知を上から順に読んで、未読チャンネルを巡回して、カレンダーを確認して、「あ、あのスレッドに返信できていなかった」と気づく。情報…
13時間前

【管理者向け完全解説】Kiro Organizations の Settings で設定できる全項目まとめ
ForgeVision Engineer Blog
こんにちは、AWS グループのホンドウです。私ごとですが、IAM Identity Center を用いて、会社のメンバーが利用する Kiro のサブスクリプションを管理するようになり、設定についていろいろ学びました。本ブログでは、管理者向けに Kiro Organizations の Settings で設定できる全項目をご紹介したいと思います。
13時間前

コンセプト駆動開発<後編>AIを”魔法のランプ”に変えるSST&Fの実践
株式会社モンスターラボ
はじめに 前編では、愛犬ニコラのエピソードを通じて、AI活用がうまくいかない原因は「AIの能力不足」ではなく「人間側の理想像の曖昧さ」にあることを示した。後編では、その理想をどう構造化し、AIと共有し、開発に落とし込むか […]The post コンセプト駆動開発<後編>AIを”魔法のランプ”に変えるSST&Fの実践 first appeared on 株式会社モンスターラボ.
13時間前

CIS Controlsで学んだ"○○"の世界(第2回): "脆弱性管理"の世界
NTT DATA TECHのフィード
はじめにこんにちは。入社2年目に突入したセキュリティコンサルタントの石尾です。本記事は情報セキュリティのベストプラクティスをまとめたCIS Controlsについて、セキュリティコンサルタントが学んでいくシリーズの第2回です。「CIS Controlsってなに?」という疑問をお持ちの方はぜひ前回の記事を見てみてください。第2回では脆弱性管理にフォーカスしていきます。 脆弱性とはセキュリティ界隈の方以外にはあまり聞き馴染みがないと思いますが、脆弱性(ぜいじゃくせい)と読みます。NTTドコモビジネスによると、脆弱性とは、コンピューターのOSやソフトウェア、ハードウェアにおい...
13時間前

できることから始めるPHPプロジェクトのOSSサプライチェーン攻撃対策
コドモン Product Team Blog
春のブログリレー、市川さんからバトンを受け取りました、プロダクト開発部の塚原です。 本日4月27日は、哲学の日らしいです。そこで、ソクラテスの言葉を借りて、日々のデプロイに怯える(?)私たちへのアドバイスを。 「ぜひパッケージ管理しなさい。安全なパッケージに恵まれれば、運用は幸せになる。脆弱なパッケージに出会ってしまえば……私のように、セキュリティ記事を書く機会を得られるのだから。」 。。。残念ながら哲学の域には届いていませんが、今日はOSSサプライチェーン攻撃対策とComposerに関するお話をします。 目次 目次 なぜ今、OSSサプライチェーンセキュリティなのか OSSサプライチェーン攻撃…
13時間前

AWS Step Functions Map ステート分散モードで任意の Amazon S3 バケットのフォルダーにあるオブジェクトを並列処理する
TechHarmony
こんにちは、広野です。 Amazon S3 バケットにある大量のオブジェクトのデータ変換を実行するのに、AWS Step Functions でバッチジョブを実行することにしました。その過程で得た Map ステート分散モ […]
13時間前

Figma MCP vs Pencilを実務で比較してみた話
Diverse developer blog
こんにちは、Diverse Developer Blog です。 はじめに YYCのフロントエンド開発では、Figmaデザインを基にしたUI実装が不可欠ですが、この工程には依然として多くの手作業が残っています。 近年、AIを使ってこの工程を効率化するアプローチが増えてきており、「どこまで実装を自動化できるのか?」が気になっていました。 そこで今回は、 Figma MCP Pencil の2つを対象に比較検証しました。 本記事では、「実装工数の削減」と「デザイン再現性」の観点から見えた、比較検証の結果を共有します。 ツールの特徴 まずは、比較する2つのツールの立ち位置を整理します。 Figma …
13時間前

1ヶ月間で「わける」技術を学んだ話
CyberAgent Developers Blog | サイバーエージェント デベロッパーズブログ
はじめに はじめまして!明治大学商学部3年の伊藤汰海です。2026年3月の1ヶ月間、タップルのiOS ...
13時間前

Built-in defense: The next evolution of Security Command Center for AI-era(Google Cloud Next '26速報)
G-gen Tech Blog
G-gen の武井です。当記事では、Google Cloud Next '26 in Las Vegas のブレイクアウトセッション「Built-in defense: The next evolution of Security Command Center for AI-era」について、速報レポートをお届けします。 G-gen Tech Blog では、現地でイベントに参加したメンバーや、日本から情報をウォッチするメンバーが、Google Cloud Next '26 に関連する記事を発信します。 blog.g-gen.co.jp セッションの概要 プラットフォームネイティブなセキュリテ…
14時間前

「意味と操作」はコードの外にも広がる—オブザーバビリティとOTelの知識地図—
KENTEM TechBlog
ようやく春めいてきたかと思えば、急に冬が逆襲してくる寒暖差。 袖不足人間のエンジニアTです。 業務でAzure Application Insightsを使っていて、.NET 10へのアップデートに伴い「OpenTelemetry SDKへの移行」が話題に上がるようになりました。 learn.microsoft.com そこからOTelを調べ始めたのですが、調べていくうちにOTel単体の話ではなく、その考え方が普段のコード設計で大切にしている「意味と操作」という視点と深く繋がっていそうなことに興奮したため、勢いのまま書いた次第です。 opentelemetry.io この記事では、OTelが概…
14時間前

AWS EC2インスタンスを使用したVDIでのUnreal Engine制作
スタジオブロス TECH BLOG
こんにちは!Studio BROS 梶川です。 今回は、AWSのEC2上の仮想サーバーにリモートデスクトップ(VDI)で接続をしてUnreal Engineを動作させる、という紹介記事です。 メモリをはじめ様々なPCパーツの価格が高騰している中で、PC購入タイミングを逃してしまった、予算オーバーで買うことが出来ないという状況に陥っている方々もいらっしゃると思います。そんな状況でも、急ぎUnreal Engineを使用する必要が出てきた、触るだけ触ってみたい!という方に向け、従量課金制であるクラウド上にWindows環境を構築し、手元にある低スペックなノートPC等からでも快適にUnreal En…
14時間前

「信頼関係を結ぶ」ってなに? SSO(SAMLとOIDC)の基礎を書籍で整理してみた
Money Forward Developersのフィード
こんにちは。ダイの大冒険エンジョイ勢のbun913と申します。最近、「すぐには役に立たないけど大事な技術」の学習の時間を意図的に作るようにしています。その一環として、安全確保支援士の過去問を通しながら学んだことなどを整理しています(安全確保支援士を受験するかはわかりませんが、セキュリティを網羅的に楽しく学べる過去問や解説本が揃っていたので手を伸ばしました)。前回は、脆弱性管理について自分なりの学びをIPAの資料と共に整理しました。https://zenn.dev/moneyforward/articles/6caab074328d02今回は、脆弱性管理やネットワークセキュリティと...
14時間前

【Power Automate】センシングデータのイベントをTeamsに通知する(応用編)
IIJ Engineers Blog
はじめに ※本記事は前回公開した基本編の続きです。あわせてご覧ください。 IIJでは、センシングデータの利活用と、センサー機器を管理・運用するためのクラウドサービスとしてIIJセンシングデータマネジメ...
14時間前

【文系AIコンサル】上司からのアドバイスで視座がバグった。名著から読み解く「組織を動かすファシル」と「数字の武器」
ヘッドウォータースのフィード
はじめに本記事は、新卒1ヶ月目に上司からいただいたアドバイスである「役職者への向き合い方」「プロのロールモデル」「定量思考」という3つを、P.F.ドラッカーやW.エドワーズ・デミングなどの経営哲学を引用しながら考察したものです。 記事のまとめ組織利益のファシル: 相談の基準を「自分の感情」から「組織の貢献」へシフトする。プロの行動原理: 圧倒的な「壁打ち量」と「巻き込みの設計」が言葉の重みを作る。定量思考の武装: 数字を共通言語にすることで、手強い相手とも対等に渡り合う。 対象読者上司や役職者への相談タイミングに悩む若手ビジネスパーソンロールモデルをど...
14時間前

AIエージェントの長時間実行で重要なDurable Executionの仕組みとAWS LambdaでのGo SDK実装
1
CyberAgent Developers Blog | サイバーエージェント デベロッパーズブログ
ABEMAの広告配信システムのバックエンド開発を担当している黒崎 ( @kuro_m88 )です。 ...
14時間前

Fast-track to Google Workspace: Smooth migration, adoption, and interoperability(Google Cloud Next '26速報)
G-gen Tech Blog
G-gen の荒井です。当記事は Google Cloud Next '26 in Las Vegas の1日目に行われたブレイクアウトセッション「Fast-track to Google Workspace: Smooth migration, adoption, and interoperability」の速報レポートをお届けします。 G-gen Tech Blog では、現地でイベントに参加したメンバーや、日本から情報をウォッチするメンバーが、Google Cloud Next '26 に関連する記事を発信します。 blog.g-gen.co.jp セッションの概要 データ移行の課題と新…
14時間前

Transit Gatewayのルートテーブル上限緩和申請をやってみた
サーバーワークスエンジニアブログ
はじめに Transit Gatewayのルートテーブル上限について 上限緩和申請の手順 手順1. Service Quotasコンソールへ移動 手順2. 検索ボックスに「EC2」と入力する 手順3. EC2クォータ一覧から「route」で絞り込む 手順4. 対象クォータの詳細を確認する 手順5. 引き上げをリクエストする 手順6. リクエスト完了・サポートケースの確認 申請後の流れ おわりに こんにちは!サーバーワークスの阿部です。 今回はAWS Transit Gatewayのルートテーブル数の上限緩和申請を実施したので、その手順をご紹介します。 申請自体はシンプルですが、「どのサービスか…
14時間前

【応用情報】R7春 午後(問10:サービスマネジメント)その4:設問2(3)~(4)
Agent Grow Tech Notesのフィード
はじめに令和7年度春期 応用情報技術者試験(午後:問10 サービスマネジメント) について解説します。今回は続編です。前回までの記事をまだ読んでいない場合は、下記のリンクへどうぞ。その1:全体像の把握その2:設問1その3:設問2(1)~(2)!この記事では問題文と設問は一部のみ掲載します。下記リンクの過去問PDFを参照しながら、お読みいただくことを推奨いたします。※出典:令和7年度 春期 応用情報技術者試験 午後 問題冊子では、設問を解いていきます。 設問2設問2問題文では、この段落です。クラウドサービスの調査※こちらのリンクをクリックす...
15時間前

AIプロダクトのQA:変わったこと、変わらなかったこと
atama plus techblogのフィード
こんにちは!atama plusでQAエンジニアをしている池上です。「AIを使った機能のテスト、どこから手をつければいいんだろう?」生成AIをプロダクトに組み込む機会が増えたいま、そう感じているエンジニアは多いのではないでしょうか。2026年3月、atama plusは従業員教育プログラムの一環として、AIロープレ機能をリリースしました(プレスリリース)。さまざまな職種のコミュニケーション練習を想定したこの機能では、AIが対話相手役を演じ、ユーザーがコミュニケーションスキルを繰り返し練習できます。この機能のQAを進めるなかで、何度も立ち止まって考えたのが、「AIプロダクトでは何...
15時間前

Rails + OTel + CloudWatch Metrics で実現するビジネスメトリクスの傾向監視
タケユー・ウェブ株式会社のフィード
本記事で実現するのは、Rails 8.1アプリケーションのビジネスメトリクスをOpenTelemetry Metrics SDKで記録し、CloudWatch MetricsのOTLPエンドポイントに送ってダッシュボードとアラームで傾向監視する構成です。Metrics SDKを活用すれば、Counter(累積カウント)とHistogram(分布)が定期送信され、3シグナルが揃って「アラーム検知(Metrics)→原因調査(Traces)→詳細確認(Logs)」という運用フローを組めます。ただしCloudWatch Metrics OTLPエンドポイントは2026年4月時点でPublic...
15時間前

One tool to rule them all: Extending and customizing the Gemini CLI(Google Cloud Next '26速報)
G-gen Tech Blog
G-gen の武井です。当記事は Google Cloud Next '26 in Las Vegas のブレイクアウトセッション「One tool to rule them all: Extending and customizing the Gemini CLI」について、速報レポートをお届けします。 G-gen Tech Blog では、現地でイベントに参加したメンバーや、日本から情報をウォッチするメンバーが、Google Cloud Next '26 に関連する記事を発信します。 blog.g-gen.co.jp セッションの概要 AI 開発ツールが抱える 3 つの課題 Gemini …
15時間前

AI 評価ワークショップを実施して見えてきたこと—— AI エンジニアだけに任せない、チームで育てる AI 品質改善の文化
26
カミナシ エンジニアブログ
2026年4月、「カミナシ 教育」開発チームのオフサイト。 エンジニア・プロダクトマネージャ(PM)・プロダクトデザイナー(PD)が3人ずつのチームに分かれ、「カミナシ 教育」のAI機能をいじりながら、ある特殊なケースを探していました。 機能のバグでしょうか?いえ、もっと厄介なものです。「出力結果はおかしいのに、評価指標は問題なしと判定してしまうケース」——AI機能を評価する仕組みそのものの盲点です。 これが私たちのチームで実施したAI評価改善ワークショップの一場面です。 AI評価改善ワークショップの様子 こんにちは、カミナシでAIエンジニアをしている井上です。カミナシではプロダクトのAI機能…
15時間前

OJTは新人と受け入れチームがトモに成長してこそ!(OJT振り返り:リーダー目線)
電通総研 テックブログ
こんにちは。クロスイノベーション本部、AIトランスフォーメーションセンターに所属している村本です。 今回は、電通総研が取り組む「OJTリーダー制度」の一環で、私がOJTリーダーとして新人の方(杉江さん)とどのように過ごしてきたかを紹介したいと思います。 なおこの記事は、OJTリーダーから見た振り返りであり、新人の杉江さんから見ると全く状況が違うかもしれません。そこで対となる記事として、新人の杉江さん目線での振り返りも投稿していただく予定です。 前提:電通総研の新人教育制度とAITCについて 新人教育の流れ 受け入れ先のAITCについて 受け入れるにあたって大事にしたこと 「新人さん」ではなく「…
15時間前

Claude Mythosのような高度なAIが攻撃者の手に渡ったら?パスキー・FIDO2で守るアプリ認証を本気で考えてみた
ヘッドウォータースのフィード
3行まとめ高度なAIが攻撃者に渡ると、脆弱性発見・フィッシング・なりすましが桁違いに強力になります2025年、楽天証券などへの実際のフィッシング被害がきっかけで、証券会社75社以上が多要素認証を一斉必須化しました今から始めるなら パスキー(Passkey) が最もコスパの高い対策です はじめに2026年4月、Anthropicが「AIミュトス(Claude Mythos)」という新しいAIモデルを発表しました。何がすごいかというと、コンピュータの脆弱性(セキュリティ上の弱点)を自動で見つけるだけでなく、その脆弱性を使って自律的に攻撃まで実行できる可能性があるんです...
15時間前

What’s new with Databases(Google Cloud Next '26速報)
G-gen Tech Blog
G-gen の佐々木です。当記事では、Google Cloud Next '26 で発表された Google Cloud のデータベースに関する新機能について、公式の投稿記事「What’s new with Databases: Powering the agentic future」の内容をもとに紹介します。 はじめに Embed AI into every layer of the data stack AI Studio とのバイブコーディング連携(GA) データエージェント向けツール(Preview) Database Onboarding Agent / Database Obser…
15時間前

PluginをCIから呼び出す:Claude Code Pluginの一歩先の使い方
1
Findy Tech Blog
こんにちは。 ファインディ株式会社でテックリードマネージャーをやらせてもらっている戸田です。 Claude CodeのPluginを使うと、社内で育てたSkillやAgentを、組織のメンバーにまとめて配布できるようになります。ファインディでも、この仕組みでセルフレビュー用のSkillを開発組織全体に配り、各自がPull request作成前に呼び出す形で活用してきました。 この記事では、そこからさらに一歩踏み込んだ使い方として、PluginをGitHub Actionsから呼び出してCIで動かす取り組みを紹介します。具体的には、Pluginに含まれるセルフレビューSkillをCIから定期実行…
16時間前

What’s new in BigQuery(Google Cloud Next '26速報)
G-gen Tech Blog
G-gen の佐々木です。当記事では、Google Cloud Next '26 で発表された BigQuery に関する新機能について、公式の投稿記事「What’s new in BigQuery: Powering the Agentic Era」の内容をもとに紹介します。 はじめに Open, cross-cloud lakehouse Managed Iceberg Tables(GA) Iceberg REST Catalog の読み書き相互運用性(Preview) Cross-Cloud Lakehouse(Preview) Catalog Federation(Preview) …
16時間前

えっ? AIは、品質を〇〇〇〇〇!? 3つの負債と、構造的テスト(SDAT)の話 【前編】
ユニファ開発者ブログ
どうも! AI開発推進部でQA(品質保証)エンジニアを担当しています、たかだ(@tackaaaada)です! 早速ですが、AIコーディングツールを導入して、普段の開発業務は「いい感じ」に進んでいますか? すっかり、AIでコーディングするのも「当たり前」になってきた、今日このごろ。 僕はというと、ちょっと気になることがあるんです! そう、「AIは、品質を〇〇〇〇〇んじゃないか」って。
16時間前

PodmanでFEX-Emuを使う — Apple Siliconでx86_64コンテナーを高速実行
1
赤帽エンジニアブログ
RHELのスペシャリストソリューションアーキテクトの田中司恩(@tnk4on)です。 Apple Silicon MacでRosetta for Linuxが利用可能になったことをきっかけに、私はPodmanへのRosetta統合を実装するPRを作成し、Podman v5.1に取り込まれました(PodmanでRosettaを使う【Podman v5.1】)。これにより、QEMUよりも高速なx86_64エミュレーション環境をPodmanで利用できるようになりました。しかしその後、Linuxカーネル6.13以降とRosettaの間で互換性の問題が発生し、Podman 5.6でRosettaはデフォ…
1日前

分散システム入門: 信頼性の低いネットワークを再現してみる
フューチャー技術ブログ
<p><a href="/articles/20260421a/">春の入門祭り2026</a>の4本目です。</p><h1 id="はじめに"><a href="#はじめに" class="headerlink"
1日前
4/26 (日)

仕様駆動を取り入れて4ヶ月ほど経ったので思うことなど
33
DRESS CODE TECH BLOGのフィード
はじめにこんにちは。Dress Code 株式会社で、プロダクトエンジニアをやっている津田です。仕様駆動開発を始めて 4 ヶ月ほど経過したので、改めて振り返ってみるべく記事に残してみています。今回の対象読者は次に列挙するような方々を想定しています。とりあえず試して実感してみたい人プロセスが重そうで踏み出しきれない人現場での工夫・実践知を知りたい人本記事がこれらの方の一助になれば幸いです。正直、仕様駆動開発自体の合う合わないは組織の規模やプロダクトの性質、開発スタイルに強く依存すると考えています。参考程度に弊社の情報を軽くお伝えすると、次のようになっております。...
1日前

Graph MemoryでAgentic Searchをさらに強化する
インゲージ開発者ブログ
本記事のまとめ Agentic Searchには 前提条件 3つ が要る。さらに、検索対象の索引がLLMに渡されていれば、Latencyが改善されるという仮説を立てた SYNAPSE 論文 の脳の連想索引 (memory graph + spreading activation) を agent に索引として渡してみた 自社独自のコーパスから構築されたQを60問 × 3条件 = 180 run で検証。Medium 難度では graph 索引が turn -28% / 暫定 preference 65% で効果が見られたが、Hard 難度では効果消失 シンプルな embedding top-K…
1日前

Claude Code更新 Forkサブエージェント・MCPフック・Vim強化【4/19〜25】
サーバーワークスエンジニアブログ
Claude Code更新 Forkサブエージェント・MCPフック・Vim強化【4/19〜25】 はじめに サーバーワークスの池田です。 今週(4/19〜4/25)の Claude Code は v2.1.114 から v2.1.119 まで5バージョン(※ v2.1.115 はスキップ)がリリースされました。会話を丸ごと継承する Forked subagents の正式提供開始、Hooks から MCP ツールを直接呼び出す mcp_tool タイプの登場、Vim visual mode とカスタムテーマ によるターミナル UI の強化という3本柱が中心です。あわせて --from-pr の…
1日前

AWS Step Functionsを使用したAWSリソースのデプロイ
TechHarmony
本記事は 春のスキルアップ応援フェア2026 4/26付の記事です。 こんにちは、SCSKでAWSの内製化支援『テクニカルエスコートサービス』を担当している貝塚です。 以前、以下の記事を書きました。 Network Fi […]
2日前

生成AIの正しい障害修正がキッカケで、あなたは顧客の信頼を失うかもしれない
1
NCDC テックブログのフィード
はじめに生成AIの登場により、コーディングだけでなく障害調査の効率も劇的に改善されました。スタックトレースを貼り付けるだけで原因の仮説が返ってきます。ログを渡せばパターンを読み解いてくれます。以前なら数時間かかっていた調査が、数十分で終わるケースも珍しくありません。しかし、最近は現場で気になる傾向が増えているように思えます。本番障害対応において、生成AIの提案に従った「正しすぎる修正」が、かえって悪影響を生んでいる ケースです。この問題の厄介な点は、生成AIが本質的に正しい提案をするからこそ、発生してしまうという点にあります。 何が起きているか:現場の一例先日、あるDB処...
2日前
4/25 (土)

Kiroでプレゼンスライドを作成する
TechHarmony
本記事は 春のスキルアップ応援フェア2026 4/25付の記事です。 こんにちは。Masedatiです。 私はLT(ライトニングトーク)が好きですが、スライド作成にもついつい時間をかけてしまいます。 最近登壇や講義活動が […]
2日前

Opus 4.7 vs GPT-5.5 どこが強くてどこが弱い?ベンチマーク比較
2
サーバーワークスエンジニアブログ
Opus 4.7 vs GPT-5.5 どこが強くてどこが弱い?ベンチマーク比較 はじめに サーバーワークスの池田です。 2026 年 4 月 16 日にリリースされた Anthropic の Claude Opus 4.7 と、同 4 月 23 日にリリースされた OpenAI の GPT-5.5。1 週間の差で双方の主力モデルが更新されたため、どちらをどの用途で使うべきか判断に迷う場面が増えています。本記事では、両社の公式発表を一次ソースとして、直接比較可能な 10 個のベンチマークに絞って両モデルのスコアを整理し、タスク領域別の使い分けの軸を提示します。 この記事で分かること コーディン…
2日前

rubydex MCPでClaude Codeのトークン消費は減るのか?タイミーモノリスRailsで検証した
1
Timee Product Team Blog
こんにちは、タイミーのバックエンド/Webフロント基盤チーム マネージャーの新谷(@euglena1215)です。 先日開催された RubyKaigi 2026 に参加してきました。その中で特に気になったのが、Shopify の Alexandre Terrasa さんによる「Blazing-fast Code Indexing for Smarter Ruby Tools」という発表です。 この発表では rubydex という Rust 製の Ruby Code Indexer が紹介されていました。RubyLSP や Tapioca に統合することで最大10倍の高速化と2倍のメモリ削減を実…
2日前

【ウェビナー 4/30 (木)】地方銀行が牽引する地域DXとAIの向き合い方〜「紙と暗黙知の脱却」から始める、人が価値を生む組織作り〜
株式会社モンスターラボ
お申し込みフォームはこちら セミナーの概要 テーマ 地方銀行が牽引する地域DXとAIの向き合い方〜 「紙と暗黙知の脱却」から始める、人が価値を生む組織作り〜 受講料 無料 日時 2026年4月30日(木) 11:00~1 […]The post 【ウェビナー 4/30 (木)】地方銀行が牽引する地域DXとAIの向き合い方〜「紙と暗黙知の脱却」から始める、人が価値を生む組織作り〜 first appeared on 株式会社モンスターラボ.
2日前

ICLR2026が開催中なので、エムスリー AI・機械学習チームの推し論文を勝手に紹介するぜ!
エムスリーテックブログ
こんにちは。エンジニアリンググループのAI・機械学習チームに所属している鴨田 です。弊チームでは毎週1時間の技術共有会を実施しており、各自が担当するプロダクトの技術や、最近読んだ論文を紹介しています。今週はICLR2026が開催されていることもあり、同学会の論文読み会となりました。1セッションにつき1名が担当し、各自が選定した論文の詳細について解説しました。本ブログではその一部として、セッションごとの「推し論文」を紹介します。 まだ読んでいない方は前回のAAAI2026の輪読会ブログも是非ご覧になってください www.m3tech.blog ICLR 2026からトップページバナーを引用
3日前

GPT-image-2が凄くて感動した
ヘッドウォータースのフィード
執筆日2026/4/25 GPT-image2とは?OpenAIが2026年4月21日に公開した最新の画像生成モデルです。従来のDALL·E系やGPT-Image1.5の後継にあたります。https://community.openai.com/t/introducing-gpt-image-2-available-today-in-the-api-and-codex/1379479 Azureでデプロイできる?できます!リージョンの指定だけあります。現時点では、以下のリージョンが対応。East US 2Sweden CentralWest US 3h...
3日前

Microsoft Purview のロール設計を理解する
ヘッドウォータースのフィード
Purviewとは?(復習)Microsoft Purviewは、データ活用/データマネジメントが高度化・複雑化する時代に当たって、データの適切な管理・保護・管理を支援する包括ソリューションです。オンプレミス・マルチクラウド・SaaS環境全体で、構造化・非構造化データを問わず、データ資産のセキュリティ保護と管理を可能にする統合アプローチを提供します。Purviewソリューションは大きく以下3領域に分かれます。領域キャッチコピー主な機能Data Securityデータのライフサイクル全体を動的に保護情報保護・DLP・インサイダーリスク管理Data...
3日前
4/24 (金)

Reinforcement Learning Finetunes Small Subnetworks in Large Language Models
wywy合同会社
S Mukherjee 著 · 18 Dec 2025 · 被引用数: 29・NeurIPS 2026・University of Illinois NeurIPS https://neurips.cc/virtual/2025/loc/san-diego/poster/120324 Focus 公開されている代表的な
3日前

Claude Code と二人七脚 DB 設計
132
TechTrainテックブログのフィード
はじめに弊社では開発において、コード生成・レビュー段階の9割以上を AI に一任しています。しかし仕様設計・DB 設計においては、人間が主体です。今回は DB 設計段階において、私が Claude Code を如何様にしてこき使っているか、一例を紹介したいと思います。 二人七脚とは私 + Claude Code (Agent + subagent 4つ) 体制のことです。以下の 4 step を完走した暁には DB 設計が完了している、夢の体制です。仕様とコードベースからユースケース列挙ユースケースのブラッシュアップと起票各問いの壁打ちsubagent による...
3日前

【ウェビナー 5/7 (木)】AIによる「複雑な書類・図版」の審査自動化 〜レイアウトや手書きまで読み取る「マルチモーダルAI」活用事例〜
株式会社モンスターラボ
お申し込みフォームはこちら セミナーの概要 テーマ AIによる「複雑な書類・図版」の審査自動化 〜レイアウトや手書きまで読み取る「マルチモーダルAI」活用事例〜 受講料 無料 日時 2026年5月7日(木) 11:00~ […]The post 【ウェビナー 5/7 (木)】AIによる「複雑な書類・図版」の審査自動化 〜レイアウトや手書きまで読み取る「マルチモーダルAI」活用事例〜 first appeared on 株式会社モンスターラボ.
3日前

agent /tools の設計要素 — アプリ開発者の腕の入れ所
2
株式会社ログラス テックブログのフィード
!この記事は毎週必ず記事がでるテックブログ Loglass Tech Blog Sprint の140週目の記事です!3年間連続達成まで残り19週となりました! 1. SDK が引き受けてくれるもの、いないものエージェントを書いていて、「結局、自分で設計する余地ってどこだっけ?」 となる瞬間があります。定型処理の多くは、SDK/ライブラリ が吸収してくれますよね。model の呼び出しtool call のループstreaming会話履歴 (short-term memory)そのあたりの処理は独自で書かなくて良いのですが、では アプリ開発者による介入余地って...
3日前

【Cloud Next 2026 セッションレポート】What's new in Cloud Run
NTT DATA TECHのフィード
はじめにこんにちは!NTTデータ テクノロジーコンサルティング事業部の松苗です。2026年4月22日〜24日の3日間、米国ネバダ州ラスベガスのマンダレイ・ベイで開催されている Google Cloud Next 2026 に現地参加しています。本記事では、Cloud Runの製品チームや最前線のパートナーが登壇したセッション「What's new in Cloud Run」の内容をレポートします。AI エージェントの開発から大規模運用まで、Cloud Run がどのように進化したのか、現場の熱量と共にお伝えします! 本記事の対象読者Cloud Runを用いたAIエージェ...
3日前

RubyKaigi 2026 参加レポート Day 3
Link and Motivation Developers' Blog
Link and Motivation でバックエンドエンジニアをしている中﨑です。 RubyKaigi 2026 もついに最終日を迎えました。Day 1、Day 2 のレポートに続いて、今回は 3 人目の書き手として Day 3 の様子をお届けします。 RubyKaigi 2026 参加レポート Day 1 RubyKaigi 2026 参加レポート Day 2 最終日はセッション数こそ少ないものの、Ruby コミッターが一堂に会する「Ruby Committers and the World」と、Matzさんによる基調講演が控えており、会場の密度はむしろ濃くなっていました。 この記事では、…
3日前

try! Swift Tokyo 2026に参加しました
STORES Product Blog
はじめに STORES 決済の iOS アプリ開発を担当している栗山(@kotetu)です。 try! Swift Tokyo 2026 が終了して 1 週間以上が経過しましたが、 3 日間お疲れ様でした!フル参加した自分にとっては今回も非常に濃い時間を過ごすことができました。 本日は、「STORES メンバーから見た try! Swift Tokyo 2026」というテーマで try! Swift Tokyo 2026 を振り返りました。 try! Swift Tokyo について try! Swift Tokyo は、Swift を利用する開発者向けの国際的なカンファレンスです。 Swif…
3日前

発注者視点のBIM--スタート地点としての5類型
vicc blog
viccがこれまで支援してきた「オーナー向けBIM」の知見を公開。多種多様な発注者を5つの型に分類し、特に多拠点展開する企業にBIMがマッチする理由を深掘りします。
3日前

Amazon Cognito Managed Loginの紹介
TechHarmony
本記事ではCognito Managed Loginについての紹介を行います。 Amazon Cognito Managed Loginとは AWSが提供するAmazon Cognitoの認証画面です。 Cognitoを […]
3日前

Amazon Bedrock AgentCore Managed Harnessを試してみた
TechHarmony
こんにちは。SCSK渡辺(大)です。 2026年4月22日にプレビューリリースされたAmazon Bedrock AgentCore Managed Harness (以下、AgentCore Harness)を、AWS […]
3日前

BigQuery MCPサーバーで実現するデータ分析の民主化
YOUTRUST Tech Blog
こんにちは!YOUTRUSTでデータエンジニアをしている小林(YOUTRUST)です。 YOUTRUSTでは、Claude Enterpriseの導入をきっかけにClaudeを活用したデータ分析が日常的に行われるようになりました。プロダクトマネージャー(PdM)やマーケティングのメンバーといった普段データに触れているメンバーだけでなく、WebやAppの開発をしているエンジニアメンバーもClaudeを活用してデータに触れる機会が増えています。 こうした流れを後押ししたのが、分析チームで開発・運用しているBigQuery MCPサーバーです。このMCPサーバーは、AIツールとBigQueryの橋渡…
3日前

AI をチーム開発フローに組み込んだら何が変わったか
OPTiM TECH BLOG
本記事では、OPTiM Support & Growth Portal(SGP)チームにおける AI を開発フロー全体に組み込んだ実践事例を紹介しています。個人のコード補完にとどまらず、設計・実装・レビューの各フェーズで AI を活用し、開発プロセスそのものを再設計しました。設計フェーズでは、Skills(チーム知識)を活用して 機能仕様書の自動生成・不足点の洗い出し・図の作成を行い、仕様書を起点にした共通認識づくりを実現しました。さらに MCP を用いて、仕様書から Redmine チケットの自動起票や更新までを効率化しています。実装フェーズでは、Skills / Rules による 実装ルールの標準化を進め、実装者ごとの差やレビューでの規約指摘を削減。レビュー前提の叩き台生成や BFF 実装の自動化により、大幅な工数削減も実現しています。レビューフェーズでは、セルフレビュー・MR レビュー・修正対応を AI で自動化。さらに Codex Automations による **レビューの定期実行(バッチ化)**にも挑戦し、割り込みコストの削減を図っています。その結果、開発スピー...
3日前

SA Night #3 ~SAの生存戦略:生成AIは「設計」の何を変えるのか~ イベントレポート
Finatext Tech Blogのフィード
株式会社Finatextの技術広報 兼 エンジニアの五十嵐です!本日は2026年3月31日に開催した勉強会「SA Night #3 ~SAの生存戦略:生成AIは「設計」の何を変えるのか~」のイベントレポートをお届けします! SA Night #3 ~SAの生存戦略:生成AIは「設計」の何を変えるのか~SA Nightは、ソリューションアーキテクト(SA)について語る勉強会です。2019年の#1では「SAって何をやっているの?」、#2では企業ごとに異なるSAの業務内容や技術的チャレンジにフォーカスしてきました。今回の#3では「生成AIは『設計』の何を変えるのか」をテーマに、AWS J...
3日前

VS Code 拡張機能の Webview での描画性能をテトリスで検証してみた
NTT DATA TECHのフィード
1. はじめに突然ですが、VS Codeの拡張機能を作ったことはあるでしょうか。今まで私は、何か難しそうだという理由から、全く作ろうと考えていませんでしたが、生成AIの進歩によってお手軽に作れることを知って、最近いくつか試しに作っています。今回は、「VS Code の Webview でどこまで動くのか?」 という疑問から、VS Code 拡張機能の描画性能について着目し、ごく簡単にではありますが、Web ブラウザの場合との比較検証をテトリスを動かすことで実施してみました。また、VS Code標準のUIではなく、描画の自由度がより高いWebview[1]を使うことにしました。...
3日前

Rails 8.2では環境変数を ENV.fetch するよりも Rails.app.creds の統合credentialsを使おう(翻訳)
1
TechRacho
概要 元サイトの許諾を得て翻訳・公開いたします。 英語記事: Use Rails Combined Credentials - Andy Croll 原文公開日: 2026年04月13日 原著者: Andy Croll 日本語タイトルは内容に即したものにしました。 参考: Add Rails.app.creds to provide combined credentials lookup in ENV and encrypted file by dhh · Pull Request #56404 · rails/rails 2026/04/24: 初版公開 2026/04/27: 原文訂正を本文とタイトルに反映 […]The post Rails 8.2では環境変数を ENV.fetch するよりも Rails.app.creds の統合credentialsを使おう(翻訳) first appeared on TechRacho.
3日前

2026年新卒入社合宿ブログ【コース②】
アプリ開発・制作/システム開発のYAZ
皆さんこんにちは!! 26卒の藤田です! 今回は、4月2日〜3日に行われた入社研修合宿について書かせていただきます! 研修合宿は、三浦海岸にあるマホロバマインズ三浦で行われました。 三崎まぐろが有名な地域で、近くに山や海 […]The post 2026年新卒入社合宿ブログ【コース②】 first appeared on アプリ開発・制作/システム開発のYAZ.
3日前

『真 戦国炎舞 データベース』小規模兼任チームにおける開発PMの進行設計
Sumzap Engineering Blog
目次 はじめに サービス紹介 プロジェクト概要 開発PMというお仕事について 炎舞DBにおける開発PMの役割 プロジェクトの制約 クリティカルパスの設計 クリティカルパス 完了定義による進行管理 QAスコープの再設計 表示確認:QA対象 検索結果の妥当性確認:重点QA対象 データ整合性・リリース境界の担保:運用/実装で担保 ブラッシュアップ項目:内部検証+リリース後対応 兼任チームでの進行管理 確認会の設計 発生した問題と改善 確認会を経て顕在化した差分による手戻り 意識していたこと 依存関係ベースで進行を組み立てること 役割ごとの完了条件を明確にすること 利用体験に関わる確認を早めに入れるこ…
3日前

Red Hat Connectivity Link 入門 - 第2回: GatewayとPolicyの基本設定
赤帽エンジニアブログ
はじめに レッドハットのソリューションアーキテクトの森です。 前回の記事では、Red Hat Connectivity Linkの概要とOpenShift Container Platformへのインストール方法を解説しました。 第2回となる今回は、実際にGatewayを作成し、各種Policyを適用してAPIを公開する手順を詳しく解説します。 具体的には、Kubernetes Gateway APIを使用したゲートウェイの作成、HTTPRouteの定義、そしてTLSPolicy、DNSPolicy、AuthPolicy、RateLimitPolicyの設定方法を扱います。 前回の記事はこちら…
3日前

育てる AI Extensions の3層アーキテクチャ
1
Repro Tech Blog
1. はじめに こんにちは。新規事業部門でユニットリーダーを担当している taison です。 マーケティングプラットフォーム Repro の運用現場では、適切なユーザーに適切なメッセージを届けるため、日々施策設計を行っています。特に 1to1 を意識した高度なパーソナライズのキャンペーンを実施するためには独自変数を含む Liquid 構文が入り混じる JSON や HTML を直接読み書きする必要があります。 こうした独自仕様を含むカスタマイズ領域を運用するメンバーに対して、エンジニアレビューと同等の安心をスピード感を持って届けるにはどうすべきか、の一つのアプローチとして「Chrome 拡張…
3日前

EC2でLLM推論のコールドスタートをどこまで短縮できるか検証してみた
Fusic 技術ブログのフィード
はじめにFusicのレオナです。GPU付きEC2でLLMを推論する際、インスタンス起動後にHugging Faceからモデルをダウンロードする構成はよくあります。しかし、モデルサイズが大きくなるにつれて、このダウンロード時間がコールドスタートのボトルネックになります。今回は、EC2単体の構成で、モデルの取得元・配置方法を変えることで、どの程度コールドスタートを高速化できるかを実測してみました。!他にも検証方法はあります。今回は一例になります 仮説モデルをあらかじめAmazon S3やEBSに配置しておけば、インスタンス起動後にHugging Faceから外部インターネ...
3日前

Rails アプリで遭遇したロストアップデート:原因・修正・RSpecでの検証
1
Spacely Tech Blog
こんにちは、Tony Duongです。株式会社SpacelyでRailsバックエンドエンジニアとして働いており、Spacelyプラットフォームの開発・保守を担当しています。 本記事では、当社の spacely_web Railsアプリケーションで遭遇した ロストアップデート(lost update) について、何が起きたか・どう直したか・RSpecでどう検証したか(失敗時と成功時の出力)を整理します。 題材は 1行の json / jsonb 列(WorkflowRun の progress)です。2つのジョブが同じ JSON オブジェクトに 別々のキー を追加するときに起きる競合を扱います。…
3日前

HeatWave GenAIで実現するデータ活用| 意思決定を加速する戦略とは?
スマートスタイル TECH BLOG
MySQLデータベースを運用している現場では、分析の遅さや、生成AIを活用したいがデータを外部に出せないというジレンマを抱えていることがあるかもしれません。HeatWave GenAIは、MySQL HeatWave上で […]
3日前

Claude DesignとClaude Codeでピクセルパーフェクトに挑戦
1
レスキューナウテックブログのフィード
はじめに2026年4月17日にAnthropicがリサーチプレビューとしてAIデザインツールを公開しました。Claude Opus 4.7をベースにしており、チャットで指示するだけでデザイン、プロトタイプ、プレゼン資料などを自動生成してくれます。発表直後にFigmaの株価が急落したほどの衝撃がありました。実際に社内でも話題になっており、早速活用が広がっています。そんなわけで、私もやってみました。 前回のチャレンジ前回はFigma MCPとClaude Codeでピクセルパーフェクトを目指せるのか試してみて、挫折しました。https://zenn.dev/rescuen...
3日前

Next.js 16 のキャッシュとどう付き合うか ― 実装と運用のあいだで考えたこと
every Tech Blog
Next.js 16 のキャッシュとどう付き合うか ― 実装と運用のあいだで考えたこと 目次 Next.js 16 のキャッシュとどう付き合うか ― 実装と運用のあいだで考えたこと はじめに Next.js のキャッシュを整理する ブラウザ(Router Cache) CDN・Edge(HTTP Cache) サーバー(Data Cache = use cache) キャッシュに関する思想と変更の歴史 1. App Router 初期 — 暗黙的なキャッシュ 2. Next.js 15 — uncached by default への揺り戻し 3. Next.js 16 — Cache Com…
3日前

【New Relic】Azureインテグレーション設定の仕方
TechHarmony
この記事では、New RelicとMicrosoft Azureとのインテグレーション設定について解説します。 はじめに New RelicはMicrosoft Azure との公式インテグレーションを提供しており、Az […]
3日前

Amazon EC2のElastic Network Adapterに謎の「#2」
TechHarmony
最近はクラウドそのものよりも、Windows OSの設定を触る機会が増えてきており、色々と勉強になることが多いです。 その中で、デバイスマネージャー周りで苦労したことがありました。 NICを一つしかアタッチしていないEC […]
3日前

ClaudeでFixtureをFactoryBotに移行した
wwwave's Techblogのフィード
概要RailsのMinitestで使用していたFixtureをFactoryBotに移行した。Claude Codeで移行計画と実装を行い、人がレビューした。人が修正内容を確認できるように、小さいスコープを修正するサイクルを繰り返した。 想定読者Railsアプリ開発者テストの改善を検討している方 背景古いテストはFixtureに依存しているものが多いかつFixtureのYAMLファイルの数が多いため、Fixture起因のテスト失敗時の原因特定と、修正および修正による副作用の有無の確認が大変だった。 FixtureとFactoryBotの比較...
3日前

8 Tips to Agentic Security Operations in 18 Minutes(Google Cloud Next '26速報)
G-gen Tech Blog
G-gen の山崎です。当記事は、Google Cloud Next '26 in Las Vegas の2日目に行われたライトニングトークセッション「8 Tips to Agentic Security Operations in 18 Minutes」のレポートです。 G-gen Tech Blog では、現地でイベントに参加したメンバーや、日本から情報をウォッチするメンバーが、Google Cloud Next '26 に関連する記事を発信します。 blog.g-gen.co.jp セッションの概要 AI を利用したセキュリティ運用における8つの Tips Tips 1: AI 推論の下…
3日前

分散トレーシングとは?——仕組みから活用場面までわかりやすく解説
2
Mackerel ブログ #mackerelio
「アプリが遅い、でもどの処理がボトルネックかわからない」——そんなときに役立つのがトレーシングです。マイクロサービスや複数システムの連携が当たり前になった現在、サービス境界を越えてリクエストの流れを追跡する「分散トレーシング」の重要性がますます高まっています。この記事では、その基本的な仕組みや活用場面をわかりやすく解説します。
3日前

GlassWorm:開発者エコシステムを侵食するサプライチェーン攻撃
ELW株式会社 テックブログ
GlassWormは、npmやGitHub、VS Code拡張などの開発者エコシステムを悪用するサプライチェーン型の攻撃キャンペーンである。単一のマルウェアではなく、複数の手法を組み合わせて展開される攻撃のまとまりとして観測されている。 この攻撃の特徴は、次のような「信頼された経路」をそのまま利用する点にある。 正規パッケージ 正規リポジトリ 正規拡張機能 そのため、通常の開発作業の中で侵入が成立する。 どのように広がるか GlassWormは、開発フローの中に紛れ込む形で拡散する。 基本的な流れは以下の通りである。 正規のパッケージや拡張機能を装って配布される、または既存の正規リソースが侵害…
3日前

Secure what's next: AI-driven defense for the enterprise(Google Cloud Next '26速報)
G-gen Tech Blog
G-gen の武井です。当記事では、Google Cloud Next '26 in Las Vegas のセッション「Secure what's next: AI-driven defense for the enterprise」について、速報レポートをお届けします。 G-gen Tech Blog では、現地でイベントに参加したメンバーや、日本から情報をウォッチするメンバーが、Google Cloud Next '26 に関連する記事を発信します。 blog.g-gen.co.jp はじめに AI がサイバーセキュリティにもたらす変革 変化する3つの軸 AI 自体を狙う新たな攻撃と、守る…
3日前

GA 版 Microsoft Agent Framework を使って Microsoft Foundry 上の既存エージェントを利用する
1
JBS Tech Blog
Microsoft Agent Framework が先日GAされ、安定版がリリースされました。Agent Framework と Microsoft Foundry を組み合わせると、Foundry 上に存在するエージェントを既存資産として呼び出す構成も取りやすくなります。本記事では、"Microsoft Foundry にすでに存在するエージェントを、Microsoft Agent Framework の API から呼び出す" 方法に関して記載します。 実行環境 この記事でやること 実装 Microsoft Foundry へのエージェント追加方法 サンプルコード Microsoft F…
3日前

EMConf JP 2026 参加レポート~「増幅」と「触媒」としてのEM~
ENECHANGE Developer Blog
こんにちは!ENECHANGEでエンジニアリングマネージャー兼モバイルアプリエンジニアをしている片田(id:yuta_ktd)です。 昨年末に注文した分割キーボードのCornixがようやく届いたので使ってみているんですが、分割はもちろん40%配列も初めてなので、想像の5,000,000,000倍使いこなせていないです。 なので最近の日課は寿司打になってます。 さて、今回は2026/03/04に開催されたEMConf JP 2026に参加させていただいたので、その参加レポートをお届けします! 2026.emconf.jp
3日前

新卒3年目QAの振り返り:少しずつできることが増えてきた話
Cybozu Inside Out | サイボウズエンジニアのブログ
はじめに こんにちは、24卒のQAエンジニアの永田です。 kintoneのアプリ設定チームに所属しています。 本記事は、同期3人での振り返りブログの1本目です。 24卒のQAの3人は、それぞれ異なるプロダクトのチームに所属しているため、同じQAという職種であっても業務内容は少しずつ異なります。 そのため入社してから月に1回、ざつだん会を開き、各自の近況報告や悩み相談などをゆるく共有しています。 そんなざつだん会の中で、「入社して3年目が経った記念にブログを書こう!」という話になり、今回の記事を書くことになりました。 サイボウズでは内定者アルバイトや入社1年目の振り返りブログが多く公開されていま…
3日前

新人PM Devinくん奮闘記
Repro Tech Blog
こんにちは、Reproでデザイナー兼ユニットリーダーをしている竹内です。 ここ最近、チームの定例会議の準備やファシリテーションをAIエージェントであるDevinに任せてみているので、その手法やぶちあたってきた問題についてお話しします。 プロジェクト管理に改善の余地あり 私の所属するFeature 3 Unitでは、スクラムで1〜2週間のスプリントを回しています。 スプリントの始めにプランニングをして実施する項目を決定し、日々のデイリーで進捗を確認し、スプリント終わりに振り返り(レトロスペクティブ)をするという、よくある流れです。 ClickUpというタスク管理ツールを利用してタスクを可視化して…
3日前

PHPカンファレンス小田原2026のブース企画でスタンプラリーをやりました
BASEプロダクトチームブログ
はじめに こんにちは、Checkout Reliabilityチームでバックエンドエンジニアをしているかがの(@ykagano)です! 2026/4/11(土)に開催されたPHPカンファレンス小田原2026にブース出店し、今年は「UMECO周辺のBASEショップを巡ろう! 小田原ショップスタンプラリー」と題した企画を実施しました。 こちらの特設サイトからスタンプラリーをすることができます(5/11までの限定公開)。 odawara2026.thebase.in 当日のスタート地点となっていたUMECOのスタンプ獲得画像です。 UMECOでのスタンプ獲得 BASEをご利用のショップオーナーにご協…
3日前

データベースの権限管理をTerraformで宣言的に管理する
1
CADDi Tech Blog
こんにちは、Infrastructureチームの前多(@kencharos) です。AIの進化におびえながら、電気の資格の勉強でもしようかと考えている日々です。物理はいいですね。 さて、CloudSQLやAlloyDBで初回構築時に設定されるデフォルトユーザーをそのまま使っている方はいらっしゃいますか?いませんよね? 今回の話はAIネタではなくもっと地味なお話です。 データベースの権限設定のつらみ Terraform Postgres Provider の採用 パスワードの扱いについて CI/CDでの実行 1. Argo CD + k8s での Job実行 2. GitHub Actionsか…
3日前

社内限定 AI Skill 管理 / インストール方法3分クッキング
hacomono TECH BLOG
みゅーとんです。 小ネタです。前置きは省略します。 やりたいこと 社内向けの AI Skills ( claude code など ) を npx skills add ~ でインストールしたい GitHub Repository で skills を管理したい 開発者は任意にその skills をインストールできる体制にしたい AI Skills 管理用の リポジトリの作り方 1. Skill Repository を作る skills を管理したいリポジトリを 1 つ用意します. これは何かの既存のリポジトリに追記してもいいし, 新規で用意しても構いません. 2. プロジェクトルートに s…
3日前

2026年4月時点の、コドモン開発チームのAI活用状況
コドモン Product Team Blog
こんにちは、コドモンでエンジニアリングマネージャーをしている市川です! 春のブログリレーに便乗して、今日は「2026年4月時点のコドモン開発チームのAI活用状況」をまとめてみます! 「コドモンでのAI活用はどう?」にさっと答えられるようにしたいという目的もありつつ、AI活用については“今の当たり前”が“来年の当たり前”ではなくなるだろうとも思っており、「来年の自分たちが読んで懐かしめる記事」としてもスナップショットを残しておこうという気持ちで、書いています。 前提 会社としてのAI活用のムード 開発のチーム編成 AI活用レベルの定義 各チームのAI活用状況 共通して定着していること 活用状況に…
3日前

ktranslateのS3 sinkを試してみた ー SyslogもSNMP Trapも送れないと気づくまでの調査記録
サーバーワークスエンジニアブログ
ktranslateのS3 sinkを使ってSyslogとSNMP TrapをAmazon S3に送信しようとした際に、データが届かない原因をコードレベルで調査した記録です。nr1.syslogモードとの設定上書き問題、SyslogとSNMP TrapがJCHFパイプライン経由ではなくNR sink専用チャネル経由で処理される実装上の制約を解説します。ktranslateのS3 sinkで実際に送信できるデータ種別と、SyslogをS3に保存するための代替アプローチも紹介します。
4日前

Microsoft Agent Framework で A2A を試す: Python でリモート AI エージェント連携を最小構成から理解する
1
JBS Tech Blog
異なる環境やサービスで動作するエージェントを、呼び出し側で個別実装の違いを強く意識せずに連携したい場面があります。Microsoft Agent Framework で A2A を使えば、そのような外部エージェントを「リモートの AI エージェント」として接続し、Agent Framework から統一的な方法で利用できます。この記事では、ローカルで実行した AI エージェントを、Agent Framework を使ってリモートの AI エージェントとして接続・利用する方法を紹介します。Agent Framework で A2A 連携を試したい方や、異なる agent を統一的な方法で呼び出す…
4日前

バッチ処理を任意実行するREST API設計に関する考察(副題:ぼくのかんがえたさいきょうのえーぴーあい)
1
アドグローブブログ | 渋谷のIT会社
バッチ処理を任意のタイミングで実行するREST API設計を徹底解説。非同期処理やアンチパターン、カスタムメソッドを通じて、効率的かつ安全なAPI構築の方法を紹介します。
4日前

AIと共に技術負債と向き合う。OpenAPI GeneratorへのOSSコントリビュートを果たした記録
Sansan Tech Blog
技術本部 Eight Engineering Unit Mobile Applicationグループに所属しているAndroidエンジニアの若田(@wakanao_banana)です。毎朝バナナとヨーグルトを食べています。 TL;DR Eightの歴史的な型の負債をOpenAPIのoneOfで吸収していた kotlinx_serializationでは 特定のケースでOpenAPI Generatorのコード自動生成が壊れていた AIと協業してOSS本体を修正し、sealed interfaceによる型安全なoneOfクラス生成を実現した github.com
4日前

至れり尽くせりのSuperpowers
NEXTSCAPE blog
Claude Codeのプラグイン「Superpowers」を検証。Todoアプリ開発を題材に、ソクラテス式の要件ヒアリングから1000行超の仕様書生成、Git Worktree・サブエージェント駆動・TDD・UIモック比較まで、最新のAI開発ワークフローが一気に揃う実力を紹介します。
4日前

[Microsoft比較] Google Cloud Next ’26 基調講演(Day1) 考察〜AI×データ基盤の違い〜
TechHarmony
こんにちは。SCSKの磯野です。 Google Cloud Next ’26 in Las Vegas Day1の基調講演が終わったので、内容をざっと整理してみました。普段はMicrosoft(Fabric […]
4日前

Snowflake Cortex AIを活用して画像分類をやってみた with Cortex Code
TechHarmony
本記事は 春のスキルアップ応援フェア2026 4/24付の記事です。 こんにちは、ひるたんぬです。 最近料理にハマっており、仕事終わりは可能な限り自分で料理を作ろうと心がけています。 そんな私はWebサイトに数多あるレシ […]
4日前

AI 任せにできない。Bad / Good で整理するリネームのパターン
Social PLUS Tech Blogのフィード
こんにちは、あるいはこんばんは。まっくすです。今日は私がよく指摘されるリネームについて書こうかと思います!コードを書いていると、名前を変えたくなる場面はよくありますよね?一見するとリネームは簡単そうに見えますが、単なる文字列置換では終わらないことが多いです。 この記事で扱うリネームのパターンこの記事では、リネームを次の5つのパターンに分けて考えます。表記ゆれを揃えるリネーム意味の変化に追従するリネーム型の変更に伴うリネーム利用側の命名も揃える必要があるケース仕様変更に伴うリネーム 命名は難しい命名が難しいのは、単に識別しやすい名前をつければよいわけではない...
4日前

git fetch -p でリモートの参照が消えないときの対処法
KENTEM TechBlog
こんにちは。フロントエンド担当です。最近ゴリラにハマっています。🦍<ウホ さて、今回は git fetch -p を実行しても古いリモートブランチの参照が消えずに困ったので、対処法を紹介します。 -p オプション 消えない 対処 おわりに -p オプション git fetchの -p (--prune) オプションは、リモートの情報をfetchすると同時に、リモートで削除されたブランチの参照をローカルからも削除するためのものです。 もう表示しなくて良いブランチがずっとローカルで表示されると邪魔になるので、それなりの頻度で実行しています。 消えない 入社してしばらくの間は -p での削除を知らず…
4日前

Claude Code のナレッジベースを Obsidian で構築してみた
Intelligent Technology's Technical Blog
こんにちは、臼居です。 最近、Claude Code を使った個人開発に取り組んでいるのですが、一つ不便に感じていることがありました。 会話セッションをまたいだときに、それまでの会話記憶がなくなってしまうことです。 毎回「自分は今、こんなものを作っていて……」と説明し直すのが地味にストレスでした。また、会話の中で出てきた技術的な気づきや決定事項も、セッションが終わると消えてしまいます。 Claude にも公式のメモリ機能はありますが、「Claude が勝手に覚える」ものであり、自分で構造化・編集・検索できるナレッジベースとは別物です。古い情報は薄れていきますし、何が記憶されているかも分かりづら…
4日前

自治体の災害時でも止まらない通信と、選挙業務を支えるネットワーク設計|自治体・公共Week2026出展
IIJ Engineers Blog
はじめに IIJは、2026年5月13日(水)~15日(金)に開催される「自治体・公共Week2026」に出展します。 本展示会では、「地域防災EXPO」と「自治体DX展」の2つのブースにて、自治体の...
4日前

【Microsoft×生成AI連載】PowerPointのExplainerを使ってみた
1
JBS Tech Blog
本記事では、PowerPointに新しく追加された「Explainer」を紹介します。 Explainerを利用することで、スライド内の専門用語や図表をCopilotが分かりやすく説明します。 これにより、外部サイトを参照することなく、PowerPointの画面内だけでスライドの内容を確認できます。 ※ この記事の情報は2026/4/15時点のものです。 これまでの連載 機能概要 実際に使ってみた 略語や専門用語の確認 図表の確認 スライドの確認 利用シーンとメリット、注意点 利用シーン メリット 注意点 まとめ おまけ(Copilot Chatによる本記事の要約) これまでの連載 これまでの…
4日前

AIの成果物に責任を取る方法
6
ヘッドウォータースのフィード
はじめにAIが書いたコードでバグが出た。さて、誰の責任だろうか?「AIが適当なことを出力したから」はプロの世界では通用しない。そのコードをマージし、デプロイする決定を下した「あなた」の責任だ。AIコーディング全盛期において、私たちは単なる「コードを書く人」から「AIという部下をマネジメントする意思決定者」へと変化した。では、この部下の仕事にどう責任を持ち、どう信頼関係を築けばいいのだろうか。この記事では、自分なりのマインドセットをまとめてみる。 1. 仕事を振るということAI最大の武器は圧倒的な「スピード」だ。しかし、AIの出力したコードの1文字1文字を疑い、手作...
4日前

Liquid Glass 対応 — タップルでの意思決定と実装
CyberAgent Developers Blog | サイバーエージェント デベロッパーズブログ
Liquid Glass 対応 — タップルでの意思決定と実装 この記事で学べること ✅ デザイン・ ...
4日前

AI導入で成果が出ない企業が陥る3つの失敗パターンとは
ヘッドウォータースのフィード
本ページはプロモーションが含まれています 1. ざっくり言うと?(要約)生成AIという変化の激しい時代の中で、事業や組織を成功に導くための具体的なメソッドが問われています。世界中の企業がAIに莫大な投資をしているにもかかわらず、「売り上げ増」と「コスト減」を同時に達成できた企業はわずか12%しかいません。AI導入が失敗する根本原因は「技術の問題」ではなく、「目的が曖昧なまま走り出す」「既存の業務プロセスをそのまま放置する」「AIが動くための土台が整っていない」という3つのパターンに集約されます。KlarnaやDeloitteなど世界的企業の失敗事例が示しているのは、「導入の...
4日前

Google Cloud Next '26速報レポート - キーノート(2日目)
2
G-gen Tech Blog
G-gen の杉村です。当記事では、Google Cloud Next '26 in Las Vegas の、2日目の開発者向けキーノートに関する速報レポートをお届けします。 Developer Keynote イベントの概要 キーノートの概要 技術的な概要 Google が強調したかったこと 全体像 Build agents with Agent Platform Creating multi-agent systems Enhancing agents with memory Debugging agents at scale Intent to infrastructure with G…
4日前

「え、そんなことできるの」Claude Code の知らないと損する便利機能
TECHSCORE BLOG
Claude Code を日常的に使っているエンジニア向けに、知った瞬間に試したくなる機能を厳選して紹介します。/btw、/autofix-pr、コンテキスト管理の実践テクニックまで、2026年4月時点の最新情報をまとめました。
4日前

Bitwarden ソフトウェアサプライチェーン攻撃の概要と対応指針
163
GMO Flatt Security Blog
2026年4月23日、オープンソースのパスワードマネージャ Bitwarden の CLI パッケージ @bitwarden/cli の npm 版が侵害されました。攻撃者はバージョン 2026.4.0 を公開し、preinstall フック経由で情報を窃取するマルウェアを実行させました。本記事は、手元での検証および公開情報を踏まえ、日本のコミュニティ向けに事象を整理するものです。 追記: 本侵害をCTO米内が解説するウェビナーを4月28日(火) 12:00から開催予定です。申し込みページより事前登録いただければ、どなたも無料で視聴が可能です。 TL;DR - 対応指針 悪性バージョンは 20…
4日前

LLMが構造的な出力を行う方法を調べてみた — デコーディング手法とその最適化
iimon TECH BLOG
こんにちは、iimonでエンジニアをしている須藤です。 最近、アプリケーションでLLMを利用していて、JSON出力がどの程度安定しているのか気になっていました。 また、ClaudeやOpenAIが「100%のスキーマ準拠」を謳っていて、その裏側の仕組みも面白そうだったので、今回調べてみることにしました。 特にデコーディングの段階でどのように制約をかけるか、そしてその仕組みがどう最適化されているかを中心に見ていきます。 ※ 本記事で主に扱うのは「文法的に正しい JSON をどう保証するか」です。型や minimum, pattern, format などの意味制約は本記事では触れません。 LLM…
4日前

知識カットオフに頼らない!Claude の Web Search 機能でリアルタイム情報を引き出すコツ
サーバーワークスエンジニアブログ
Claude の Web Search 機能を使えば、知識カットオフの制約を超えてリアルタイムの情報を回答に組み込むことができます。この記事では、Claude の Web Search 機能の仕組みと有効化の手順、そして検索精度を高めるプロンプトのコツを紹介します。「Claude に検索してほしいのにうまく動かない」「引用が出てこない」と感じたことがある方にも参考になる内容です。
4日前

DeNAクイズ&謎解き開催! try! Swift Tokyo 2026 Report !!
Blog on DeNA Engineering
こんにちは!SkyLeapiOSエンジニアの松栄と髙嶋です。先日、2026年4月12日(日)から14日(火)の3日間にわたり開催された、Swiftエンジニアのための技術カンファレンス「try! Swift Tokyo 2026」に、DeNA は GOLD スポンサーとして協賛させていただき、イベント会場でブースの出展もさせていただきました!本記事では、ブースで実施した取り組みについてレポートします!try! Swift Tokyo 2026 概要 日程:2026年4月12日(日)〜2026年4月14日(火)
4日前

後付け可能な認証を NextAuth で設計する — ログイン機構が決まらないまま、ログイン前提のプロダクトを作った話
2
Pepabo Tech Portal
はじめにこんにちは。ロリポップ・ムームードメイン事業部でエンジニアリングリードをしています kinosuke01 といいます。「この機能はログインしたユーザーのものとして扱いたい」というのは、ほとんどのプロダクトで当たり前の要件となります。ところが、プロダクト本体の開発を進めたいタイミングで、ログインの仕組みがまだ決まっていないという状況に直面することがあります。後から差し替え可能にしておくというのは一つの手です。しかし「あとで差し替え」を甘く見ていると、いざ差し替えるときに思いのほか大がかりな書き換えが発生してしまう場合もあるのではないでしょうか。この記事では、AIサイトエージェント というプロダクトの開発で実際に直面したこの状況と、そこで取った方針について紹介していきます。要点を先にまとめると、以下の一点になります。決まっていない領域を、差し替え可能なレイヤーに封じ込める。そのレイヤーだけを「本物と同じ形の偽物」で置き、他のコードからは本物と区別できない状態で先に作り切る。具体的には、NextAuth.js を土台にした「本物と同じ形の偽物ログイン」を用意することで、後から本番のロ
4日前

非開発業務 × Context Engineering の実践知
フューチャー技術ブログ
<img src="/images/2026/20260424a/サムネイル.png.png" alt="" width="1200" height="670" loading="lazy"><p><a
4日前
4/23 (木)

【ウェビナー 5/13 (水)】事業成果を創出する「AIエージェント」設計術 〜なぜ「業務フロー図」だけでは失敗するのか? ユースケースを具体化する3ステップ〜
株式会社モンスターラボ
お申し込みフォームはこちら セミナーの概要 テーマ 事業成果を創出する「AIエージェント」設計術 〜なぜ「業務フロー図」だけでは失敗するのか? ユースケースを具体化する3ステップ〜 受講料 無料 日時 2026年5月13 […]The post 【ウェビナー 5/13 (水)】事業成果を創出する「AIエージェント」設計術 〜なぜ「業務フロー図」だけでは失敗するのか? ユースケースを具体化する3ステップ〜 first appeared on 株式会社モンスターラボ.
4日前

A2UI — エージェントがUIを"喋る"時代
Uzabase for Engineers
はじめに こんにちは。Speeda Product Teamの板倉です。 AIエージェントに「直近3年の売上推移を教えて」と聞いたとき、こんな回答が返ってきた経験はないでしょうか。 2022年の売上は120億円で、前年比+8%の成長でした。 2023年は135億円で前年比+12.5%、2024年は128億円で前年比-5.2%となっています。 2023年に大きく伸びた要因としては…(以下、長文が続く) 数字の羅列をテキストで読まされても、傾向はすぐには掴めません。これがテーブルやチャートで返ってきたら、一目で把握できるはずです。あるいは「条件を絞り込みたい」と思っても、テキストの往復で一つずつ指…
4日前

PHPerが見るRubyKaigi タイムテーブル Day 3
pixiv inside
こんにちは! Platform Divisionのうさみ(@tadsan)です! 連日お伝えしている「PHPerが見るRubyKaigi タイムテーブル」も最終日ですが、注目しているセッションについていくつかお話しさせていただければと思います。 Ruby Committers and the World rubykaigi.org 紹介文は次のような一文だけですが、日本にも世界にも数多くある言語カンファレンスの中で、RubyKaigiが特異的なコンテンツはこれです。 CRuby committers on stage! 念のために書いておくとCRubyというのは、みなさまが一番よく使われている…
4日前

【try! Swift Tokyo 2026】Private APIで探るiOSの裏側。「iOS Private Playgrounds」 ワークショップ参加レポート
Yappli Tech Blog
はじめに iOS エンジニアの 菅(@Nao_RandD | ナオランド)です。 先週、try! Swift Tokyo 2026に現地参加してきました。 今年は「iOS Private Playgrounds」というワークショップが印象的でしたので、その魅力と学びについてご紹介できればと思います。 はじめに ワークショップでの主な学び Objective-Cランタイムを用いたAPIの探索と利用 1. lldbによるオブジェクトのダンプ 2. KVC(Key-Value Coding)による値の注入 SwiftにおけるPrivate APIへのアクセス 1. @_silgen_name と d…
4日前

RubyKaigi 2026 参加レポート — Day 2
Link and Motivation Developers' Blog
はじめに リンクアンドモチベーションでエンジニアをしている代慶です。普段は新規プロダクトの開発に携わっています。 昨日から開催されているRubyKaigi 2026の2日目のレポートをお届けします! 1日目のレポートはこちらから https://link-and-motivation.hatenablog.com/entry/2026/04/22/183310 RubyKaigi 2026は北海道・函館で開催されています。 RubyKaigiに行く前に 今朝、とてもいい天気だったので、五稜郭に行ってきました。 一生分の桜を見た気がします、とても綺麗でした。 五稜郭の桜 Day 2 タイムテーブ…
4日前

Real-time multimodality: Building seamless experiences with the Gemini Live API(Google Cloud Next '26速報)
G-gen Tech Blog
G-gen の山崎です。当記事は、Google Cloud Next '26 in Las Vegas の1日目に行われたブレイクアウトセッション「Real-time multimodality: Building seamless experiences with the Gemini Live API」のレポートです。 G-gen Tech Blog では、現地でイベントに参加したメンバーや、日本から情報をウォッチするメンバーが、Google Cloud Next '26 に関連する記事を発信します。 blog.g-gen.co.jp セッションの概要 Gemini Live API の概…
4日前

今週の新着ブログ 9本_新卒にリーダーシップは必要か_Entra ID の「カスタム禁止パスワード」を攻撃者目線で設定する (2026.4.17~4.23)
SHIFT Group 技術ブログ
こんにちは!「SHIFTグループ技術ブログ」編集部です。お役立ち記事を発信していますので、ぜひご注目ください!!本ブログは、IT技術だけでなくSHIFTグループのあらゆる知見やノウハウを広義の“技術”とし、入社歴や部署の垣根を超えて従業員が公式ブロガーとして記事を執筆しています。続きをみる
4日前

Claude Codeのルールを育て続ける——Routinesでレビュー指摘を.claude/rulesに自動反映する
1
株式会社ZOZOのフィード
はじめにClaude Codeを活用した開発では、まず .claude/rules/ にコーディングルールを整備するところから始まります。アーキテクチャ方針・命名規則・実装パターンをルールとして定義しておくことで、AIが生成するコードの品質を一定に保てます。しかし実際に運用してみると、初期設定の抜け漏れや、プロジェクトの変化に伴うルールの陳腐化が問題になりました。ルールに記載のないパターンでAIがコードを生成し、レビューで毎回同じ指摘をする——という状況が生まれていたのです。AIの作ったPRをしっかりレビューするほど、「このルールを最初から入れておけば防げた」という指摘が積み上が...
4日前

【文系AIコンサル】WBS(作業分解構成図)は単なる「予定表」じゃない。エンジニアの魂を社会の実装へ繋ぐ「対話の地図」だ。
ヘッドウォータースのフィード
1. はじめに:コンサル1ヶ月目の私が「WBS」に震えた理由こんにちは、Yukaです!AIコンサルタントとして走り出して間もない私ですが、今日、プロジェクト管理の王道である 「WBS(作業分解構成図)」 の真の恐ろしさと美しさを知りました。これまでは単なる「進捗管理シート」だと思っていましたが、実はこれ、エンジニアの皆さんが心血を注ぐ「プロダクトの魂」を、どうやって確実に社会へ届けるかを定義する 「戦略図」 だと感じたので、今日はWBSについて詳しく書いていきます! 2. 開発手法の「バイキング」と「フルコース」今回学んだのは、アジャイル開発とウォーターフォール開発の違...
4日前

What's new with Gemini from Google DeepMind(Google Cloud Next '26速報)
G-gen Tech Blog
G-gen の荒井です。当記事は Google Cloud Next '26 in Las Vegas の1日目に行われた ブレイクアウトセッション「What's new with Gemini from Google DeepMind」の速報レポートをお届けします。 G-gen Tech Blog では、現地でイベントに参加したメンバーや、日本から情報をウォッチするメンバーが、Google Cloud Next '26 に関連する記事を発信します。 blog.g-gen.co.jp セッションの概要 Google DeepMind と Gemini モデルの進化 DeepMind の歴史と …
4日前

「WAKE Career × 国際女性デー2026 特別イベント「Give to Gain - エンジニアの私たちが次の世代へ還元できること」」の会場スポンサーをしました
LayerX エンジニアブログ
はじめに こんにちは、TechPR の太田です。 先日、LayerXのオフィスを会場として、エンジニア向けキャリアイベント「国際女性デー特別イベント-Give to Gain-エンジニアの私たちが次の世代へ還元できること」が開催されました。 「エンジニアのキャリアをエンパワーメントする」という本イベントの趣旨に賛同し、今回は会場提供という形でサポートさせていただきました。 当日は、これからのキャリアを真剣に考える多くのエンジニアの皆さまにご来場いただき、熱気あふれる一日となりました。 属性の枠を超え、ポテンシャルを最大化するサポート イベント内では、弊社からも企業LTとして @ar_tama …
4日前

Rails: 認可処理でおすすめの基本的なロール管理パターン(翻訳)
1
TechRacho
概要 元サイトの許諾を得て翻訳・公開いたします。 英語記事: Basic role management | Fractaled Mind 原文公開日: 2026年04月01日 原著者: Stephen Margheim 日本語タイトルは内容に即したものにしました。 Rails: 認可処理でおすすめの基本的なロール管理パターン(翻訳) 信じていただけないかもしれませんが、私は別にSQLite専門を決め込んでいるわけでもなければ、SQLiteの記事しか書かないわけでもありません。 今日は、rolifyというgemにヒントを得た、Railsにおけるロール管理のシンプルなパターンを紹介したいと思います。私が現在手がけて […]The post Rails: 認可処理でおすすめの基本的なロール管理パターン(翻訳) first appeared on TechRacho.
4日前

Gemini Enterpriseアプリの新機能を紹介(Google Cloud Next '26速報)
1
G-gen Tech Blog
G-gen の杉村です。当記事では、Google Cloud Next '26 で発表された Gemini Enterprise アプリの新機能について、公式の投稿記事「Gemini Enterprise for the agentic task force: introducing long-running agents, agentic collaboration spaces, advanced governance, and more」の内容をもとに紹介します。 はじめに 名称変更とリブランディング 作業の自動化 強化されたエージェントデザイナー Skills が使用可能に 長時間稼働…
4日前

初心者向けアジャイル講座〜ブランチ戦略入門〜
NTT DATA TECHのフィード
はじめにアジャイル開発では、短いサイクルで実装と検証を回し、できるだけ早く価値を届け続けることが求められます。その際に課題になりやすいのが、コードをどこで統合し、どの状態を基準とし、いつリリース可能とみなすかという運用です。その運用を支える仕組みがブランチ戦略です。ブランチ戦略は、プロジェクト特性に応じて適切に選択する必要があります。さらに最近は、生成 AI の活用も現場の前提になりつつあります。より高速な開発・リリースサイクルに耐えうるブランチ戦略の策定は、ますます重要になっています。本記事では、アジャイル開発におけるブランチ戦略の全体像と考え方を、初心者向けに分かりや...
4日前

RubyKaigi 2026 Day1 - 『Exploring RuboCop with MCP』を現地で聞いてきた
10
Findy Tech Blog
はじめに こんにちは。プロダクト開発部 転職開発チームでエンジニアリングマネージャーをしている松村(@shakemurasan)です。 2026-04-22(水)から2026-04-24(金)までの3日間開催されているRubyKaigi 2026に現地参加しています。 rubykaigi.org この記事は、Day1 13:00-13:30のkoicさんのセッション『Exploring RuboCop with MCP』について、事前準備編と当日編(セッション当日に残したメモと感想)を1本にまとめたものです。 事前準備編にはAIによる予想が含まれるため、実際のセッション内容と一致するとは限らな…
4日前

Natively Integrating Wiz CNAPP with Google Security Operations(Google Cloud Next '26速報)
G-gen Tech Blog
G-gen の武井です。当記事では、Google Cloud Next '26 のセッションの1つ、「Natively Integrating Wiz CNAPP with Google Security Operations」について、速報レポートをお届けします。 G-gen Tech Blog では、現地でイベントに参加したメンバーや、日本から情報をウォッチするメンバーが、Google Cloud Next '26 に関連する記事を発信します。 blog.g-gen.co.jp セッションの概要 Wiz の概要 アタックパスの可視化とトキシックコンビネーションの特定 Google SecO…
4日前

VRChatで採用イベントをやってみた! 「ピクシブ」×「エンジニア集会」コラボイベントレポート&インタビュー
pixiv inside
ピクシブの3Dビジネス室と採用担当(HDTeam)は、VRChatのエンジニアコミュニティ「エンジニア集会」とコラボレーションし、メタバース上での採用交流イベント「エンジニア集会 × ピクシブ Night」を1月30日(金)に開催しました。 本記事は、当日のイベントレポートと、「エンジニア集会」代表の慕狼ゆにさん・ピクシブの企画担当者(kenomo)・採用担当者(chikahi)によるインタビューの二段構成でお届けします。VRChatでの採用活動のリアルな手応えや、今後の可能性について語ります。 イベントレポート 当日の様子を会場写真とともにご紹介します。 ■ 22:00~ ワールド開場 1月…
4日前

【Microsoft Agent Framework】- Toolboxesでエージェントのツール管理を一元化する
ヘッドウォータースのフィード
執筆日2026/4/23 参考資料https://devblogs.microsoft.com/foundry/introducing-toolboxes-in-foundry/ はじめにMicrosoft Foundry に Toolboxes という新機能がパブリックプレビューとして登場しました。一言で言うと、AI エージェントが使うツール群を一元的にキュレート・設定・再利用できる仕組みです。OpenAPI や MCP サーバーを 1 つのエンドポイントで管理できる MCP サーバー、とも言えます。これまでエージェントごとにやり直していた個別のツール配線が不要にな...
4日前

Webhook イベント を debounce させて処理量を 30% 減らしてみた
2
Feedforce Developer Blog
Omni Hub チームの shunten31 です. 最近はライスペーパーを購入して自宅で生春巻きを巻くようになりました. 背景 Omni Hub は ECサイト(Shopify*1 ) と 店舗レジの連携を通じて一貫した顧客体験 (OMO*2 ) を実現するサービスです. 機能の一つとして、 Shopify 上の顧客情報を POSレジシステム (スマレジ*3 ) に連携する、会員項目連携という機能があります. これまで、会員項目連携は以下のように動作していました. Shopify のカスタマー情報の更新を、 EventBridge から受信する EventBridge の Rule を通じ…
4日前

Gemini Canvasで作るテストデータ生成ツール
1
CADDi Tech Blog
こんにちは、製造業データ活用クラウド CADDi Drawer でQAを担当しているOshiroです。 業務としては、開発チームと並走し品質保証に関する活動をしています。コードを書くことはほぼ無く、主にテスト設計のドキュメント作成やテスト実施、リリースにおける運用作業に携わっています。 また、自作のカエルのキャラ絵文字を描いて、みんなに使ってもらう「カエルの人」としても活動しています。 このような絵文字を作っています。 今回は、AI活用で非エンジニアでも可能なツール生成術の一例を紹介したいと思います。 PCにツール類のインストール作業は一切不要で、主に Google Workspace のサー…
4日前

Claude Code研修で学んだAIエージェントを用いたソフトウェア開発の実践知
1
NTT DATA TECHのフィード
はじめに 今回受講した講座株式会社ジェネラティブエージェンツさんが開催している、AIコーディングを体系的に学べる講座を受講しました。https://generative-agents.co.jp/service/edu-ai-coding なぜAIコーディング実践講座を受けたのか私自身、AIエージェントを用いたソフトウェア開発に携わっています。業務でAIエージェントを活用したプロセス設計に関わる中で、その可能性は感じていたものの、AIコーディングツール(特にClaude Code)を用いた開発プロセスは未経験でした。実践レベルでの活用方法を理解するため、本研修に参加し...
4日前

天文学からビジネスへ。研究で培った力がデータサイエンティストのキャリアを拓く
Platinum Data Blog by BrainPad ブレインパッド
天体物理学(天文学)とデータサイエンス。一見すると関わりの薄い分野のように思われるかもしれません。しかし、観測データを分析して示唆を得る天文学の研究プロセスは、実はビジネスでのデータ活用による課題解決と多くの共通点を持っています。実際に、ブレインパッドでは天文学出身のデータサイエンティストが多く働いており、過去には天文学出身データサイエンティストの交流イベント*も開催しています。 今回は、天文学出身のデータサイエンティスト二人が、なぜこのキャリアを選んだのか、そして研究で培ったスキルがビジネスでどう活かされているかを語ります。※交流イベント概要はこちらを参照ください。 宇宙の探求からデータ活用…
4日前

5G実験を"仮想空間上で再現"? RCS研究会で語るエリア評価技術の最前線
ENGINEERING BLOG ドコモ開発者ブログ
はじめに こんにちは、6Gテック部無線アクセス技術担当 2年目社員、伊藤幹人です。 この度、3月4日から3月6日にかけて東京理科大学で開催された無線通信システム研究会(RCS研究会)にて、『屋内工場におけるSub-6 GHz帯5G実験とデジタルツインシミュレーションによる伝送特性比較』と題して口頭発表を行いました。 本記事では、無線通信技術の動向に興味がある方はもちろん、ドコモの研究者がどのように研究開発に取組んでいるのかに関心がある方に向けて、研究会での発表内容や当日の様子、そこで得られた気づきをまとめました。ぜひ最後までご覧ください! 【本記事でわかること 】 ドコモで開発している新しいエ…
4日前

Amazon S3 Tables で z-order ソートコンパクションを設定してみた! timestamp 型の落とし穴に注意!
サーバーワークスエンジニアブログ
はじめに この記事の対象読者 先にハマりポイントだけ知りたい方へ z-order とは 想定シナリオ パーティションとソート設定 z-order を設定してみよう! 事前準備 1. テーブルバケットの作成 2. 名前空間(namespace)・テーブルの作成とソート順序の定義 実行環境について Glue ジョブスクリプト 3. テーブルメンテナンス設定の変更 4. データ投入 5. コンパクションの実行を待つ 6. ステータス確認 メンテナンスステータスの確認 データファイルの確認 まとめ 参考リンク はじめに こんにちは!三宅です! 最近、庭に蜂が巣を作り始めていて、蜂がいないうちに急いで除…
4日前

週刊Cloudflare - 2026/04/19週
Gemcook Tech Blogのフィード
こんにちは、あさひです 🙋♂️ 今週の Cloudflare のアップデートをまとめていきます! この記事の主旨この記事では、前週に Cloudflare のサービスにどんな変更があったかをざっくりと理解してもらい、サービスに興味を持ってもらうことを目的としています。そのため、変更点を網羅することを優先します。 2026/04/12 ~ 2026/04/18 の変更 Wrangler 4.82.0マイナーアップデートwrangler browser コマンドファミリーを追加Browser Run(旧 Browser Rendering) のセッショ...
4日前

ビジネスモデルがソフトウェアエンジニアリングの現場を決めるーー受託・SLG・PLGから考える
Toyokumo Tech Blog
理想のソフトウェア開発と、実際の現場はなぜこうも違ってしまうのか。この疑問への答えは、ビジネスモデルという上位の構造にありました。受託、SLG、PLGという3つの構造を比べながら、PLGが開発現場にもたらすものを考えます。
4日前

PHPカンファレンス小田原 2026 登壇レポート: ドメインイベントでビジネスロジックを解きほぐす
TechTrainテックブログのフィード
こんにちは!TechBowl の梶川(@kajitack)です。この記事は、2026 年 4 月 11 日に開催された PHPカンファレンス小田原 2026 の登壇レポートです。 登壇内容「ドメインイベントでビジネスロジックを解きほぐす」というタイトルで登壇させていただきました。https://fortee.jp/phpconodawara-2026/proposal/6ff7ef63-7a95-4482-bb24-0a1a4f5bac96今回のセッションでは、メソッド分割だけでは解決できない「結合」の複雑さを、ドメインイベントで段階的に解きほぐしていくアプローチを紹介しま...
4日前

古代語JScriptのすゝめ
1techblog | 株式会社i-Vinci
自己紹介 はじめまして。i-Vinciの中島です。 昨年の10月頃にSNSで少し話題になった「農家はReplace()されました」というゲームがおすすめです。Pythonによく似たプログラミング言語でドローンを操作して農 […]
4日前

Chrome Enterprise Premium & Google Unified Security(Google Cloud Next '26速報)
G-gen Tech Blog
G-gen の武井です。当記事では、Google Cloud Next '26 in Las Vegas のセッションの1つ、「Chrome Enterprise Premium & Google Unified Security」の速報レポートをお届けします。 G-gen Tech Blog では、現地でイベントに参加したメンバーや、日本から情報をウォッチするメンバーが、Google Cloud Next '26 に関連する記事を発信します。 blog.g-gen.co.jp セッションの概要 AI 時代にブラウザセキュリティが重要となる理由 働き方の変化とシャドー AI のリスク セキュア…
4日前

ハーネスエンジニアリングの本質 ー従来の開発規律を、エージェントが回せるように再設計する
57
GMO Developers
はじめに こんにちは。GMOインターネットの平野です。 以前、ハーネスエンジニアリングの紹介記事では、ConoHa VPS MCPサーバー開発で実践したハーネスエンジニアリングの具体的な仕組みを紹介しました。「何をやった […]
4日前

AIエージェント開発で押さえておきたい6つのこと|サーバーレスSSEで作るAIエージェント
MONEX ENGINEER BLOG │マネックス エンジニアブログ
こんにちは、マネックス証券で AI 関連の開発を担当している倉田です。 World Summit AI 2025 に参加してから少し時間が経ちましたが、その後も AI 関連の開発に携わるなかで、サミットで聞いた話と現場で感じていたことが重なり、エージェント開発において重要だと感じるポイントがいくつか見えてきました。この記事では、それらを自分なりに整理してまとめてみます。 この記事は 2 部構成です。 Part 1: 実際にエージェントを作ってみて見えてきた、重要な 6 つのこと Part 2: その土台になる最小の実行基盤 — サーバーレス SSE × Tool use でストリーミング対応の…
4日前

【前編】エージェンティックAIの「アウトプット品質安定化」を実現 GMOインターネットが実践する「ハーネスエンジニアリング」とは?ーEngineering Journey
19
GMO Developers
AIの「手綱」を握り、アウトプットの質に再現性を持たせる ——まず前提として、「ハーネスエンジニアリング」とはどのような概念なのでしょうか。 谷中 佑貴人(やなか ゆきと)|GMOインターネット株式会社 システム本部 ア […]
4日前

【Qiitaユーザー限定】BenQプログラミングモニターレビュワー募集キャンペーンの第4弾が決定!プログラミングモニターRDシリーズの新製品をプレゼント
Qiita Zine
Qiitaユーザー限定のBenQプログラミングモニタープレゼントキャンペーンの第4弾が決定いたしました!今回のプレゼント対象は新製品の27インチプログラミングモニター(「RDシリーズ」より)。今回は、BenQプログラミン […]投稿 【Qiitaユーザー限定】BenQプログラミングモニターレビュワー募集キャンペーンの第4弾が決定!<br /><small>プログラミングモニターRDシリーズの新製品をプレゼント</small> は Qiita Zine に最初に表示されました。
4日前

【Nishika 論文サク読み 第6回】生成AIによるレコメンドタスクのバイアス補正
Nishika Tech Blogのフィード
こんにちは。Nishika DSの並内です。Nishikaでは企業内へのLLM導入事業を行っています。その中で、汎用的に活用余地があるレコメンドタスクについて理解を深め、実務に活かすため関連論文を調査しました。 論文Large Language Models are Not Stable Recommender Systems (AAAI 2024) 目的LLMを推薦器として使うときには、候補アイテムの提示順で結果が大きく揺らぐ位置バイアスが存在する。これを補正し、レコメンドの安定性と精度を同時に向上させる。 手法論文ではSTELLA (Stable LLM for ...
4日前

[Claude Code]status line つかってる???つかってないあなたも今日からstatus lineデビュー!
1
スパイダープラス Tech Blog
スパイダープラス開発メンバーが日頃使って、浸かっているClaude Codeのstatus lineを大公開。まだの方はきっと「つかって」みたくなる!
4日前

PHPカンファレンス小田原2026にBASEのエンジニアが登壇&竹スポンサーとして協賛しました
BASEプロダクトチームブログ
はじめに 2026/4/11(土)、BASE株式会社も竹スポンサーとして協賛したPHPカンファレンス小田原2026が開催されました。今回は参加メンバーのコメント、会場やスポンサーブースの様子についてお届けします! PHPカンファレンス小田原2026 概要 PHPカンファレンス小田原は「小田原の地でつながる、気張らないカンファレンス」をスローガンに、参加したエンジニアが新たな知識を共有し合い、互いに学び、成長できる場所をつくれるイベントです。 phpcon-odawara.jp スポンサーブース 今年はBASEらしさと小田原らしさの両方を感じてもらえる企画にしたいという思いから、「UMECO周辺…
4日前

「初見でわかりやすい」がすべてではない
ENGINEER TECH BLOG
はじめにはじめましての方ははじめまして。MotionBoard開発部の武島です。普段は、デザインを軸にしたフロントエンドの開発業務をしています。最近はSVF開発部の中の1プロジェクトも兼務としてフロントエンドの仕事をしています。続きをみる
4日前

ArenaAI分析第2回: Arenaを違う角度で見てみたら?
ヘッドウォータースのフィード
はじめに本記事は、2026年4月時点の Arena データを使った分析ブログ3回連載の第2回です。近未来の空想のお話ではありません。ArenaAI分析第1回: 「バランスの取れた良いモデル」を探せ!ArenaAI分析第2回: Arenaを違う角度で見てみたら?ArenaAI分析第3回: RQ3 モデルファミリー差の分散分析[1]第1回では、「強いモデル」と「効率の良いモデル」をパラメータ数との関係から整理しました。https://zenn.dev/headwaters/articles/025705d64b2e6f今回は一歩進めて、Arena の複数指標がどの程度...
4日前

大AIエージェント時代!AG-UI準拠でアプリを構築する
63
Taste of Tech Topics
こんにちは。最近、AI将棋モデルの対局解説動画を見るのにハマっている大塚です。 将棋は全然わからないのですが、AIの予想外の手に驚いている解説を聞くのが結構面白いんですよね。 さて今回は、Agent–User Interaction(AG-UI)がどのような課題を解決するプロトコルなのかを確認します。 また、CopilotKitというフレームワークを利用して、AG-UIに準拠したアプリをどのように作成できるのかも試してみます。 1. AG-UIとは 1.1. AG-UIが解決しようとしている課題感 1.2. 他エージェントプロトコル(MCP・A2A)との違い 1.3. AG-UIが標準化してい…
4日前

開発プロセス全体を「AI前提」へと再構築──なぜ、ビズリーチはAIネイティブな開発組織を新設したのか
2
Visional Engineering Blog
2026年2月、株式会社ビズリーチは「AIでプロダクト創出を常態化する」をミッションとした組織、「AI Product Studio」を新設しました。AI駆動開発の手法を確立しながら、同時に事業を創出していく。そして確立した手法をビズリーチ全体に展開していく。それが「AI Product Studio」の役割です。
4日前

govulncheckで行う脆弱性対応
21
every Tech Blog
govulncheckで行う脆弱性対応 はじめに 開発本部でデリッシュキッチンプレミアム会員向けの開発を担当しているhondです! 先日axiosのサプライチェーン攻撃が話題になりました。axiosのリードメンテナのnpmアカウントがソーシャルエンジニアリング経由で侵害され、悪意のあるバージョン(1.14.1と0.30.4)が約3時間npmに公開されていたというもので、詳細はaxios公式のPost Mortemにまとまっています。広く使われているHTTPクライアントが直接狙われた事件で、エコシステムに依存する側としても他人事ではないなと感じました。 これを受けて、普段業務で利用しているGoで…
4日前

接合面で不確実性を下げ、効率性を上げる ── 私のVPoEとしての仕事
15
株式会社ヘンリー エンジニアブログ
こんにちは、ヘンリーの山口です。2026年4月にVPoEに就任しました。 年末にVPoEの打診を受けてから就任までの数ヶ月、「VPoEとして自分は何をやる人なのか」を探していました。一般的にイメージされるVPoEの仕事と、自分が実際にやり始めた仕事がどうにも噛み合わなかったからです。ようやく自分なりの答えに辿り着いたので、その結論とそこに至るまでの考え方を書き残しておきます。 違和感:一般的なVPoE像と、私が始めていた仕事 VPoEと聞いて多くの人が想像するのは、たぶんこういう仕事です。 エンジニアの採用戦略を立てる エンジニアのキャリア開発や評価制度を設計する 技術的な方針を決める 開発チ…
4日前

npmサプライチェーン攻撃の脅威と対策
1
iimon TECH BLOG
1. はじめに 2. npmサプライチェーン攻撃の系譜 2-1. サプライチェーン攻撃とは 2-2. 代表的な攻撃手法 悪意あるパッケージの新規公開 タイポスクワッティング ディペンデンシーコンフュージョン 既存パッケージの改ざん 2-3. 取り込まれた後の動作 2-4. 起こり得る被害 3. スロップスクワッティングとは 4. 日頃の対策 4-1. インストール前にパッケージ情報を確認する 4-2. ライフサイクルスクリプトの実行を無効化する 4-3. すぐに新しいバージョンにアップグレードしない 4-4. lockfile とバージョン固定 4-5. 継続的に依存関係を監視する 4-6. …
4日前

PlaywrightとClaude Codeでやってみよう、手軽に始めるテスト自動実行
エムスリーテックブログ
【QAチーム ブログリレー6日目】の記事です。 はじめに こんにちは。エンジニアリンググループ QA (QualityAssurance) チームの中塚です。 2週間ほど前からバジルの水耕栽培にチャレンジしていて、少しずつ大きくなる双葉を見守るのが毎朝の楽しみです。肥料を溶かした水だけで本当にあんなに大きく育つのか?自由研究の気分で楽しく観察しています。 画像はAI(Gemini)により生成されたイメージです。このブログ記事の内容から生成してもらいました。バジルの鉢植えもあってかわいい! さて、私は普段コンシューマ向けサービス全般のQAの設計、実施、計画、その他諸々の活動をしています。 その中…
4日前

LINEヤフーエンジニアによるKubeCon + CloudNativeCon Europe 2026参加レポート LINEヤフー Tech Blog (LY Corporation Tech Blog
はじめにこんにちは。LINEヤフーで社内プライベートクラウドの開発・運用を担当している中村です。2026年3月23日から26日にかけて、オランダのアムステルダムにて KubeCon + CloudNa...
4日前

開発プロセスに他職種の知見を届ける ── QAエンジニアによる仕組みづくりの現在地
1
SmartHR Tech Blog
QAエンジニアが取り組む、他職種の知見を開発プロセスに届けるための仕組みづくり こんにちは、SmartHR 品質保証本部 レバレッジ推進ユニットのark265とgo-sanです。 過去の記事(「組織」と「AI」の品質課題に挑む ──レバレッジ推進ユニットの現在地、未来へレバレッジをかけるためのレバレッジ推進ユニットの役割と今)では、レバレッジ推進ユニットがビジネスサイドや周辺職種へのヒアリングを進めてきた話、そして、仕組みとして確立する手前の領域を支援するという軸についてお伝えしました。 今回はその続きです。ヒアリングや仮説検証を経て、現在取り組んでいるカスタマーサポートチームとの協業について…
5日前

【インタビュー前編】育休明けに直面したAI時代―GMOペパボプリンシパルデザイナー・佐藤咲が歩む「共創」の道
2
GMO Developers
佐藤咲(さとう・しょう)|GMOペパボ株式会社 コーポレートコミュニケーション室コーポレートデザインチーム プリンシパルデザイナー 「時間のある限り働く」から「AIで悩む時間を圧縮する」へ —まず、佐藤さんのご経歴と現在 […]
5日前

dbt Projects on Snowflakeの公式チュートリアルを実運用目線で補足する
NTT DATA TECHのフィード
はじめにAirflow などのオーケストレーションツールから dbt Core で Snowflake 上のオブジェクトを更新するワークロードを運用していると、次のような悩みが出てきます。オーケストレーションツールを動かす実行ホストの運用負荷が高いスケジュール、監視、デプロイ、障害対応が分散していて運用しづらいSnowflake 内に閉じて開発できず、運用や変更時の導線が分かれやすいこうした状況で検討しやすいのが、dbt Projects on Snowflake への移行です。Snowflake の公式ドキュメントにはチュートリアルがありますが、実運用を前提に検討す...
5日前

Work IQとは? Microsoft Foundry+Work IQでMicrosoft 365データを活用する方法
1
JBS Tech Blog
本記事ではWork IQに関する情報を提供します。実際にMicrosoft FoundryのAI AgentにWork IQを適用して設定・検証を行う手順を、エージェントプレイグラウンドだけでなくプログラムから活用する方法を述べます。また、本記事の内容はCopilot Studioでも応用可能な内容となっています。
5日前

Claude Code Skillを使ったベクトルベース推薦の半自動改善
Timee Product Team Blog
はじめに こんにちは、株式会社タイミーでデータサイエンティストをしている藤井です。 普段は推薦システムの改善を担当しています。 早速ですが、皆さんは推薦モデルの改善実験を月に何本回せていますか? 仮説を立てて、実装し、実験し、結果を整理し、次を考える。 1サイクル回すだけでも、相応の負荷がかかります。片手間でサイクル数を増やすのは簡単ではありません。 しかし、もし「仮説を立てる」から「結果を整理する」までを AI が担えるとしたら? 実際に AI の案から改善が生まれています。しかも、人間が担うのは方針の選択、コードレビュー、実験の実行に絞れています。 では、実際にどれだけ回せて、どれだけ当た…
5日前

Reactとは?
ヘッドウォータースのフィード
はじめにこの記事は 初心者向け の記事となっています。専門用語については、できるだけ かみ砕いた意味 を書くようにしています。また、表現の仕方に主観的な内容が含まれる場合がありますが、あらかじめご了承ください。 まず初めに:Reactとは?Reactとは、Meta社(旧 Facebook社) が開発したJavaScriptのライブラリ(便利ツール) です。Reactには、大きく分けて 2つの大きな特徴 があります。仮想DOMコンポーネント指向のUI設計この2つを理解することで、「なぜReactが使われているのか」が見えてきます。 仮想DOMについ...
5日前

Google Workspaceで挑戦!GoogleフォームとGASで作る「自分専用ToDo通知Bot」開発記
TechHarmony
本記事は 春のスキルアップ応援フェア2026 4/23付の記事です。 皆さんこんにちは! 気づいたらToDoの数がとんでもなく増えていきがち。 どうも、いとさんです。 実は、人間は「完了したこと」よりも「やり残しているこ […]
5日前

Next.js (Turbopack) のバンドルサイズを元の半分まで削減した話
4
アルダグラム Tech Blogのフィード
こんにちは!アルダグラムでエンジニアをしている今町です。今回は、弊社で運用している Next.js 製の Web アプリケーションの バンドルサイズを元の半分まで削減した話 を書いていきます。単に「サイズが減って嬉しい」だけじゃなくて、どのページを開いても巨大な共通チャンクが必ずロードされる という構造的な問題を抱えていたので、そこを解きほぐしていく過程を書き残しておきます。Turbopack / webpack を問わず、Next.js をある程度の規模で運用している現場なら、どこかで一度は踏む地雷だと思うので、参考になれば幸いです。 背景:バンドルがクソデカすぎる問題 🔥対...
5日前

生成AI時代にこそ効く、インタラクティブなコード検索の設定Tips
1
KAKEHASHI Tech Blog
はじめに こんにちは、カケハシの認証・権限管理基盤チームで開発をしている金子です。 最近は生成AIの性能向上により、生成AIを活用できるシーンは日々拡大しています。コーディング以外にも、新しい機能の設計や要求分析、バグ発生時のトラブルシューティングなど、本当に多くのシーンで生成AIは力を発揮します。 既存コードの調査も同様に生成AIツールが活躍しますが、時には生成AIの確率的な要素を含んだ結果ではなく、「確実に漏れなく」検索したいという場面もあります。 インタラクティブな検索ツール 本記事で紹介するツールを使用すれば、検索結果の確認と検索クエリの変更を高速に繰り返すことで、細かな表記揺れなども…
5日前

社内アプリコンテスト 番外編:伊香保開発合宿を開催しました♨️
テコテック開発者ブログ
システム開発第二事業部の冨永です。 普段はiOSやiPadのアプリ開発をしています。 先日、有志で開発合宿を伊香保温泉で開催しました。アイデアが生まれる瞬間、チームが一体になる感覚、思わぬアイデアの化学反応など開発合宿ならではの体験がありました。 本記事では、この合宿がどのような目的で企画され、どのような1日半が繰り広げられたのかをお話ししたいと思います!
5日前

モバイルアプリ内製化ジャーニー
東京ガス内製開発チーム Tech Blog
はじめに モバイルアプリチームのリードを務めている北沢です。 myTOKYOGASは2022年5月から内製化に着手し、Webアプリについては2023年11月に内製化を完了しました。一方、モバイルアプリについては、さまざまな事情により内製化が先送りになっていました。myTOKYOGASの内製化の経緯については、以下の記事をぜひご覧ください。 tech-blog.tokyo-gas.co.jp 今回は、Web アプリの内製化以降に取り組んできたモバイルアプリの内製化と、2026年1月のリリースに至るまでの経緯についてお話ししたいと思います。 モバイルアプリ内製化の経緯 モバイルアプリ内製化チームの…
5日前

Claude Code on Amazon Bedrock - Amazon Bedrock 経由への切り替えをスキルで自動化!
サーバーワークスエンジニアブログ
はじめに こんにちは。高橋 (ポインコ兄) です。 Claude Code を使っていて、こんな経験はありませんか? ❌ Error: Rate limit exceeded ❌ Error: Spend limit reached API の Rate limits や Spend limits に引っかかって作業が止まってしまう …そんな時の解決策が Amazon Bedrock 経由への切り替え です。 blog.serverworks.co.jp 基本的な Bedrock への切り替え方法などはこちらの当社ブログで詳しく解説していますが、本記事では更に... ✅ 切り替えをスキルで自動…
5日前

下水道点検が生まれ変わる!ドローン×AIで実現する3つの革命的変化
ヘッドウォータースのフィード
本ページはプロモーションが含まれています 1. ざっくり言うと?(要約)管清工業・Liberaware・日水コン・アキュイティー・千葉市の5者連合が、国土交通省「AB-Crossプロジェクト」に採択され、下水道管路内のドローン×AI点検の実証事業を開始しました。下水道管路内の狭くて暗い空間に対応するドローン「IBIS2」を中核に据え、AI画像解析と組み合わせることで、これまで「なんとなく見た目で判断」するしかなかった劣化状況を、数値データとして正確に把握できる技術の確立を目指しています。人が絶対に入りたくないような危険な場所へのリスクをゼロにしながら、インフラの健康状態を「...
5日前

学習率減衰なしの事前学習LLMにより、下流タスクで高い性能(ICLR 2026)
SB Intuitions TECH BLOG
機械学習のトップカンファレンスである International Conference on Learning Representations (ICLR) 2026において、以下の論文が採択されました。 Pre-training LLM without Learning Rate Decay Enhances Supervised Fine-tuning Kazuki Yano, Shun Kiyono, Sosuke Kobayashi, Sho Takase, Jun Suzuki 論文:https://openreview.net/forum?id=JnebU2QLdH 背景と問題意識…
5日前

【AWS】待望の Windows ネイティブ対応!WSL 環境との違いと AWS 連携時の注意点・インストール手順
APC 技術ブログ
Kiro CLI 2.0のWindowsネイティブ対応における最新情報とインストール手順を解説。WSL2環境とのパフォーマンス比較や、AWS(Linux)環境へ接続・デプロイする際に陥りやすいSSH鍵のパーミッション、改行コード等の技術的注意点を網羅しています。
5日前

What’s new in GKE(Google Cloud Next '26速報)
G-gen Tech Blog
G-gen の佐々木です。当記事では、Google Cloud Next '26 で発表された Google Kubernetes Engine(略称 GKE)の新機能について、公式の投稿記事「What's new in GKE at Next '26」の内容をもとに紹介します。 はじめに Accelerating the agentic era GKE Agent Sandbox(GA) Redefining the scalability ceiling GKE Hypercluster(Private GA) Supercharging state-of-the-art inferenc…
5日前

Findy初のモバイルアプリ開発におけるReact Nativeのリアル 〜技術選定の裏側と実践的OSS活用〜
31
Findy Tech Blog
こんにちは。ファインディ株式会社でモバイルエンジニアをしている加藤です。 先日、「React Native Lunch Talk ~いま選ばれる理由とアプリの現在地~」にて、「新規サービス開発におけるReact Nativeのリアル〜技術選定の裏側と実践的OSS活用〜」というテーマで登壇しました。 本記事は、その発表内容を改めてテックブログとして書き起こしたものです。 発表では時間の都合で駆け足になった部分や、質疑応答で答えきれなかった論点もあったため、本記事ではそのあたりも含めて踏み込んで書いています。 背景:Findy Events β版の開発 前回の記事 でも少し触れましたが、昨年、Fi…
5日前

What’s new in Cloud Run(Google Cloud Next '26速報)
G-gen Tech Blog
G-gen の佐々木です。当記事では、Google Cloud Next '26 で発表された Cloud Run の新機能について、公式の投稿記事「What's new for Cloud Run at Next '26」の内容をもとに紹介します。 はじめに Empowering the new era of developers Google AI Studio によるフルスタックアプリのビルドとデプロイ(GA) Cloud Run MCP サーバー(GA) Billing Caps(Coming Soon) Embracing the agentic era Gemini Enterpr…
5日前

Claude の出力が堅すぎる? スタイル機能でトーンを自分好みに変える方法
サーバーワークスエンジニアブログ
Claude のスタイル機能を使うと、応答のトーンや文体をあらかじめ設定でき、毎回プロンプトで指示を繰り返す手間を省けます。Normal・Concise・Formal・Explanatory の 4 種類のプリセットスタイルから選ぶ方法と、自分の文章を読み込ませる・言葉で説明するという 2 通りのカスタムスタイル作成方法を、公式ドキュメントをもとに解説します。
5日前

Google Cloud Next '26速報レポート - キーノート(1日目)
1
G-gen Tech Blog
G-gen の杉村です。当記事では、Google Cloud Next '26 in Las Vegas の、1日目のキーノートに関する速報レポートをお届けします。 Google Cloud Next '26 in Las Vegas イベント概要 キーノートの概要 Google が強調したかったこと Google Cloud と AI AI モデル State-of-the-Art な Google のモデル Apple との協業 Gemini Enterprise Agent Platform 概要 エージェントのプラットフォーム 技術要素とサービス Gemini Enterprise ア…
5日前

社内AIヘルプデスク「精度80%の壁」を突破-ナレッジ管理ツール開発の意思決定
3
Blog on DeNA Engineering
1. はじめに こんにちは!IT戦略部の森嶋です。先日、当社では 「DeNA × AI Day 2026」 が開催され、そこで「AI Workspace」プロジェクトについての発表をしました。社内AIヘルプデスク「Findout」は技術的な最適化を積み重ね、回答精度は当初の44%から80%へと劇的に改善しましたが 、そこから先、どうしても80%を超えられない「壁」に直面しました。この壁の正体を分析すると、原因の70%が「ドキュメント(=ナレッジ)不足」という、RAGチューニングだけでは解決できない事実に行き着きました 。 もちろん、AI に「解決策」を提示させること自体は簡単です。しかし、AI が描く理想論をすべて受け入れることは、リソースの限られた現場では現実的ではありません。
5日前

これだけやろうOJT
フューチャー技術ブログ
<img src="/images/2026/20260423a/top.avif" alt="" width="1200" height="634" loading="lazy"><h1 id="1-はじめに"><a href="#1-はじめに"
5日前
4/22 (水)

『AIネイティブ世代』の新卒エンジニアが1年経って直面した、"コードを書かない"開発のリアル
Money Forward Developersのフィード
はじめにこんにちは。マネーフォワードで今年4月に新卒2年目になった yuta.yamamoto です。普段は、マネーフォワードコンサルティング株式会社で Kotlin / Spring Boot を用いたバックエンド開発をしています。この記事では、この1年で自分の開発スタイルが「手書き中心」から「AIを前提に組み立てる」方向へ大きく変わったこと、その中で得た学びと課題を整理します。入社前は内定者インターンとしてマネーフォワードで働いていましたが、当時は Claude Code のようなツールは今ほど一般的ではなく、主に GitHub Copilot を使っていました。MCP(Mo...
5日前

【ウェビナー 5/21 (木)】基礎から分かるAIエージェント〜AI時代の失敗しないプロダクト開発〜
株式会社モンスターラボ
お申し込みフォームはこちら セミナーの概要 テーマ 基礎から分かるAIエージェント〜AI時代の失敗しないプロダクト開発〜 受講料 無料 日時 2026年5月21日(木) 15:00~16:00(日本時間)/14:00~1 […]The post 【ウェビナー 5/21 (木)】基礎から分かるAIエージェント〜AI時代の失敗しないプロダクト開発〜 first appeared on 株式会社モンスターラボ.
5日前

PHPerが見るRubyKaigiタイムテーブル Day 2
1
pixiv inside
こんにちは! Platform Divisionのうさみ(@tadsan)です! Day 1の紹介記事に引き続き、全三日間のうちのDay 2について、普段PHPを書いている視点からの紹介を綴らせていただければと思います! The AST Galaxy to the Virtual Machine Blues rubykaigi.org 個人的に師匠と仰いでいる、ささだこういちさんの発表です。 ささださんはRubyist Magazine(るびま)の発起人のひとりで、かつては「YARV: Yet Another RubyVM」と呼ばれていた仮想機械型インタプリタの開発者で、現在もRubyコミッタ…
5日前

Ruby Kaigi 2026 1日目レポート
Link and Motivation Developers' Blog
はじめに こんにちは! バックエンドエンジニアをしている津曲です。 今日から函館で開催されている「Ruby Kaigi 2026」において、株式会社リンクアンドモチベーションはプラチナスポンサーを務めております。 私自身、実は技術カンファレンスへの参加は初めてなのですが、Rubyに対する熱量や現地の方々の温かさを感じて、非常に楽しく過ごさせていただいています! ブース出展も行っているためすべてのセッションを拝聴できたわけではありませんが、1日目に参加したセッションの内容と感想をレポートとしてお届けします。 1日目のタイムテーブル rubykaigi.org The Journey of Box…
5日前

やさしい AIF(ドメイン 2)
サーバーワークスエンジニアブログ
おなかが痛くてもコーヒーは飲む、近藤恭平です。 前回は機械学習の基礎(教師あり・なし・強化学習、回帰・分類)を整理しました。今回は生成 AI(Generative AI)について解説します。試験ガイドのドメイン2に対応した内容です。 生成 AI とは 予測と生成 これまでの機械学習は、データのパターンを学習し「予測・分類」を行うことが主な役割でした。生成 AI はそこから一歩進み、新しいデータ(テキスト・画像・音声など)を「作り出す」ことができます。 比較軸 予測 AI 生成 AI 例 明日の天気を予測する 挨拶のメールの文章を作る キーワード 回帰・分類 FM・LLM・Diffudion M…
5日前

【文系AIコンサルの挑戦】新人を「教育コスト」から「AIを操る資産」へ。新卒即戦力化エージェント"GENESIS"開発記
ヘッドウォータースのフィード
【エンジニアの皆さんへ】ご意見・アドバイスをください! 「新人の私でも、最新技術と向き合えばここまでできる」。その証明が、未経験者や新卒など、一歩踏み出そうとしている若者の希望になればと思っています!今回、知識ゼロの新卒が初めてつくってみたので、 「ここをこう変えると、さらにエージェントが賢くなるよ!」といった技術的なアドバイスやこの方のYoutubeみて勉強してみな!など、コメントでぜひ教えてください! はじめにこんにちは、Yukaです!2026年4月、AIコンサルタントとしてのキャリアを歩み始めた私が直面したのは、一企業の課題を超えた「日本の深刻な社会課題」でし...
5日前

アクセスキーが流出した時、何をしなければならないか再考してみる
3
サーバーワークスエンジニアブログ
IAM アクセスキーの流出による利用料の高騰などの事例が後をたちません。AWS からの通知(いわゆるアウトバウンドケース)は英語文面であるものの順を追って対処していけば良いように書かれていますが焦っている時には難しいと感じるお客様も多くいらっしゃるので解説した記事となります。
5日前

Claude Code の「Thinking...」を今日のニュースに差し替えてみた
サーバーワークスエンジニアブログ
Claude Code の「Thinking...」を今日のニュースに差し替えてみた こんにちは、サーバーワークスで生成AIの活用推進を担当している針生です。 Claude Code を使っていると、AI が処理中のときにターミナルにスピナーが表示されます。その横に出る「Thinking...」「Reasoning...」の部分、実は ~/.claude/settings.json で自由に書き換えられます。 最初は「ゴリラ」「ラッパ」の2語にして楽しんでいたのですが、1日で飽きました。毎回同じ文字がループするだけでは面白くない。「どうせなら毎朝変わったら楽しくない?」と思い、今日のニュース見…
5日前

Rails: Turbo で「楽観的なUI」を構築する(翻訳)
1
TechRacho
概要 元サイトの許諾を得て翻訳・公開いたします。 英語記事: Building optimistic UI in Rails powered by Turbo | Rails Designer 原文公開日: 2026年01月2日 原著者: Rails Designer -- Railsフロントエンド関連記事に加えて、ViewComponentとTailwind CSSを用いた美しいUIコンポーネントを販売しています 日本語タイトルは内容に即したものにしました。 Rails: Turboで「楽観的なUI」を構築する(翻訳) この間はHTMLのカスタム要素を使って「楽観的なUI」を構築する方法を紹介しました。カスタム […]The post Rails: Turbo で「楽観的なUI」を構築する(翻訳) first appeared on TechRacho.
5日前

RubyKaigi 2026 に参加しています
RAKSUL TechBlog
こんにちは、ラクスル事業部 Webエンジニアの青山です。 私は現在、4/22(水) 〜 4/24(金) に開催中の RubyKaigi 2026 への参加のため、函館に来ています。 ラクスルでは Ruby / Ruby on Rails が開発を支える重要な技術スタックの一つとなっており、最新動向のキャッチアップやエンジニアの学びの機会として、毎年このイベントを大切にしています。 私自身は今回が初めての RubyKaigi 参加となるのですが、実際に現地で参加できることをとても楽しみにしていました! 各セッションの感想や気になったポイントについては、後日改めてレポート記事を投稿したいと思います…
5日前

AWS Bedrockで売上分析AIエージェントを構築してみた
NTT DATA TECHのフィード
AWS Bedrockで売上分析AIエージェントを構築してみた はじめにこんにちは。新人研修の一環として、生成AIを活用した売上分析AIエージェントの開発を行いました。今回の取り組みでは、ユーザーが自然言語で分析内容を指示すると、その内容に応じたSQLの生成、データ取得、グラフ描画までを自動で実行する仕組みを構築しました。本記事では、AWS Bedrockを活用した売上分析AIエージェントの構成と、実装にあたって特に考慮したプロンプト設計や構成上のポイントについて紹介します。 システム構成自然言語で売上分析の指示を入力すると、その内容に応じたグラフを自動生成するア...
5日前

生成AI時代の若手こそ、クラウド資格で「知識のインデックス」を獲得すべき理由
NTT DATA TECHのフィード
はじめに「資格より先に手を動かすべきだ」「資格で得られる知識は、生成 AI に聞けば十分だ」こうした意見には、もっともな部分もあります。実際、資格を取っただけで実務能力が身につくわけではありませんし、実装や運用における現場固有の課題は、実際に手を動かさなければ分かりません。ただ、そのうえでなお、私は若手エンジニアに資格取得を勧めたいと考えています。ここで言う資格とは、主に AWS(Amazon Web Services) や Google Cloud などのクラウドベンダー資格を指しています。理由は、資格学習が単なる知識の暗記ではなく、学ぶべき範囲を定め、自分の担当領域...
5日前

VSCodeリリースノートで追うGitHub Copilot進化史 (v1.86 → v1.116)
2
ヘッドウォータースのフィード
はじめにGitHub Copilot は 2024 年から 2026 年にかけて、**「補完を返す拡張機能」から「VS Code に標準で載るエージェント実行基盤」**へと段階的に姿を変えました。ただ、普段使っていると「Agent Mode はいつ入ったのか」「Copilot Edits と Agent はどう分岐したのか」「MCP はどの時点で“外部連携の本流”になったのか」が意外と曖昧になります。公式ドキュメントは基本的に“いま使える形”を説明するので、進化の地層は追いづらい。そこで本記事では、VS Code のリリースノート v1.86 (2024 年 1 月) から v1...
5日前

マルチアカウント運用をしているプロジェクトのCDKのバージョンアップの際にValidationErrorが出た時の対応メモ
Fusic 技術ブログのフィード
課題aws-cdk 2.118.0↓aws-cdk 2.221.1aws-cdk-lib 2.118.0↓aws-cdk-lib 2.221.1への更新の際にValidationError: Cannot use resource '...' in a cross-environment fashion, the resource's physical name must be explicit set or use PhysicalName.GENERATE_IF_NEEDED が発生synthのタイミングでエラーが発生する 原因(推測)おそらく、2.22...
5日前

[UE5]TopDownテンプレートのバリアントオプション「Strategy」を改造して遊んでみよう!
historia Inc – 株式会社ヒストリア
執筆バージョン: Unreal Engine 5.7 今回は、UE5.6で追加されたTopDownテンプレートのバリアントオプション「Strategy」を改造して遊んでみましょう! プロジェクトを作ろう! 「ThirdP […]The post [UE5]TopDownテンプレートのバリアントオプション「Strategy」を改造して遊んでみよう! first appeared on historia Inc - 株式会社ヒストリア.
5日前

ウォーターフォール型プロジェクトでのPM業務を、スクラムの役割にマッピングして整理
1
Raccoon Tech Blog [株式会社ラクーンホールディングス 技術戦略部ブログ]
BtoB決済サービスPaidの開発を担当している長谷川です。 「PMがやってたあの仕事って、スクラムだと誰がやるの?」 スクラム開発を進めていく中でこの疑問ちょくちょく出てきませんか? この記事では、PMの代表的な業務に … "ウォーターフォール型プロジェクトでのPM業務を、スクラムの役割にマッピングして整理" の続きを読む
5日前

Cloud Identity FreeとGoogle Workspace ゲストアカウントの違い
1
CloudNative BLOGs
本記事では、Cloud Identity FreeとGoogle Workspaceゲストアカウントの違いを解説します。ゲストアカウントの概要、機能、運用方法、ビジター共有との違いを整理しました。
5日前

DockerでEC2にintdash建ててみた
aptpod Tech Blog
開発・検証用にintdashサーバーを動かしたいエンジニアのみなさん、 こんにちは、ソリューションアーキテクトの伊勢です。 intdashの2025年版からDockerでサーバー環境を構成できるようになりました。 製品マニュアルページで サーバーの構築 の1パターンとして AWS EC2上のDocker(簡易環境) の構築手順を公開しています。1 今回はその理解を助けるため、各ステップの目的・準備・結果確認を噛み砕いてintdash環境を構築し、サーバーのログや設定を確認してみます。2 簡易環境の構築方法としては、これまでAWS マーケットプレイスにAMIを提供していました。コンテナイメージと…
5日前

新卒エンジニアがフルリモートで働いて2年が経った
SO Technologies 開発者ブログ
はじめに こんにちは、ATOM開発本部の廣瀬です。 普段はバックエンドエンジニアとしてAPIやバッチ処理の開発をしています。 私は24新卒として入社して今年の4月から3年目になりますが、チームにジョインしてから現在までフルリモートで仕事をしています。 今回は、開発チームへのジョインから全てをフルリモートで経験した話をしようと思います。 簡単に自己紹介 熊本県出身 福岡の大学を卒業後バックエンドエンジニアとして入社 現在は熊本で暮らしながらフルリモートで勤務 本社は東京にあり、関東在住のメンバーもいますが、地方に住みながらエンジニアとして働きたいという思いがあり、フルリモートでの働き方を選択しま…
5日前

ローカル環境を占有しない並列開発
コドモン Product Team Blog
こんにちは!プロダクト開発部の村松です! 突然ですが皆さん、こんな悩みはないでしょうか? 「AIが実装している間、ローカル環境を自由に触れない」 「定期的にコマンド実行の承認待ちになり、他の作業に集中できない」 Claude Codeが登場して以降、git worktreeを使った並列開発が流行り、AIの待ち時間は大幅に短縮されました。しかし、依然としてローカル環境が占有され、時折承認待ちになる問題は残ります。 この問題を解消するため、私のチームではGitHub Copilot cloud agentを使い、GitHubのクラウド上で並列開発を行っています。 (※ 以後、copilotと表記し…
5日前

try! Swift Tokyo 2026に参加しました
1
Hatena Developer Blog
こんにちは、iOSアプリエンジニアの id:gurrium です。 先日の記事でご紹介した try! Swift Tokyo 2026 に参加してきました。 メインの会場は立川ステージガーデンで、ここはコンサートやライブも行われる施設だけあって音響も照明も豪華でした。2階のテラスから日差しや風を感じながらセッションを見るのも気持ちよく、会場全体の雰囲気がとてもよかったです。 また、会場では英語・中国語・韓国語など様々な言語での会話が飛び交っており、改めて Swift コミュニティの広さを感じました。 印象に残ったセッション iOS Private Playgrounds フレームワークやライブ…
5日前

情報セキュリティ10大脅威2026[組織編]に対するAWSサービス (10位〜4位編)
サーバーワークスエンジニアブログ
はじめに こんにちは!CC2課の滝澤です!! 2ヶ月前に椎間板ヘルニアと診断されて絶望しています。。。 さて、2026年3月にIPA(独立行政法人情報処理推進機構)が毎年公開している「情報セキュリティ10大脅威2026[組織編]」がリリースされました。 本記事では4〜10位の脅威に焦点を当て、IPAの解説書に記載されている<対策と対応>をベースに、「AWSを使っている組織としてどのサービスで実現できるか」を解説します。 10大脅威の本編は以下リンクをご確認ください。 www.ipa.go.jp なお、1〜3位については別記事で取り上げます。 目次 はじめに 目次 10位 ビジネスメール詐欺(B…
5日前

データ分析で「判断」を支える仕事
Stockmark Tech Blog
— レポートで終わらせないデータアナリストの役割 — はじめに こんにちは。 ストックマークのData Intelligence Unit(以下、DI)でデータアナリストをしている赤松です。 普段は、プロダクトの利用データや顧客の行動データを見ながら、 「何が起きているんだっけ?」とか「じゃあ次どうする?」みたいなことを考える仕事をしています。 データ分析というと「数字を出す仕事」というイメージがあると思いますが、 実際にはもう少し踏み込んでいて、プロダクトの方針や改善判断そのものに関わることが多いです。 この記事では、ストックマークのDIが何をやっているのかと、 「データ分析でどう判断や方針…
5日前

【開催レポート】Amazon Quickで実現する"AIエージェントによる業務自動化"の最前線
サーバーワークスエンジニアブログ
こんにちは。AI推進課のわたのです。 2026年3月17日・18日の二日間にわたり、サーバーワークス東京オフィスANNEXにてAmazon Quickハンズオンイベントを開催いたしました。 昨今、多くの企業で「生成AIの導入」が叫ばれていますが、現場からは「具体的にどう業務に組み込めばいいのか分からない」「プロトタイプを作るまでが大変」という声も多く聞かれます。 今回のイベントは、こうした「お試し」や「概念実証(PoC)」の壁を突破し、AIを実務の主戦力として本格活用する未来を体験していただくための場として企画されました。 ご参加いただいた皆様の熱心な取り組みに、スタッフ一同、心より感謝申し上…
5日前

権限を手放して気づいた、チームへの貢献の仕方 — プロダクトチームに異動した半年間の記録
Adwaysエンジニアブログ
ADWAYS DEEEでリードアプリケーションエンジニアをしています、中村です。前回の記事ではUM(ユニットマネージャー:チームのマネジメント責任者)としてのチーム作りについて書きましたが、2025年10月にAppDriverプロダクトチームにプレイヤーとして異動しました。 技術改善ディビジョンのクラウドチーム(インフラメイン)に長くいて、UM経験もありました。アプリケーション開発をやりたかったのと、マネジメントキャリアを考えたときに異なる領域での経験が足りないと感じていたのが異動の動機です。メンバーの変動でアドテクノロジーディビジョンのAppDriverプロダクトチームに空きが出たタイミング…
5日前

外形監視がIPv6に対応しました ほか10件のアップデート
Mackerel ブログ #mackerelio
Mackerelの外形監視がIPv6に対応しました。外形監視の設定画面下部にある「IPバージョン」で、利用するバージョンを選択できます。
5日前

【技術書典20】200冊が完売! 執筆陣のこだわりが詰まった「Aiming Tech Book Vol.6」制作の裏側
Aiming 開発者ブログ
こんにちは!Aimingの人事採用担当です。 先日開催された技術書典20に、今年もゴールドスポンサーとして参加してきました! 当日は私たち人事採用チームもブースに立ち、全力で呼び込み! おかげさまで、用意していた200冊の書籍があっという間に頒布終了! 手に取ってくださった皆さま […]
5日前

AI-nativeなテストフレームワーク Tsumiki を試してみた
2
NTT DATA TECHのフィード
はじめに近年、生成AIの進展により、ソフトウェア開発の進め方は大きく変化しつつあります。特に、コード作成が必要とされるいわゆるM(製造)・UT(単体テスト)工程での支援においてAIを活用する取り組みが広がり、従来の開発プロセスとの組み合わせが注目されています。その中でも、テスト駆動開発(TDD)とAIを組み合わせたアプローチは、品質と開発効率の両立という観点から関心が高まっています。本記事では、AI支援型開発フレームワーク「Tsumiki」を用いて、Vibe Codingによる簡単なアプリケーション機能を実装してみました。 この記事でわかることTsumikiの概要テス...
5日前

Playwright移行を自律化。Claude Codeで実現するマルチエージェント設計
エムスリーテックブログ
【QAチーム ブログリレー5日目】の記事です。 こんにちは。エンジニアリンググループ QAチームの須賀です。 最近エムスリーに復帰しました。 私は2月1日に入社してからQAエンジニアも使い放題のClaude Codeを用いてmabl(ノーコードのE2Eテストツール)の自動テストをPlaywrightにリプレースしています。 AIエージェントを用いた開発は未経験だったため、最初は期待するコードをなかなか生成できず試行錯誤の連続でした。しかし、最近では人の介入なしで期待するコードが生成できることも増えてきました。 試行錯誤の結果、AIエージェントの活用において重要だったのは、実は『人間同士が円滑に…
5日前

Docker Desktopがストレージ容量を圧迫する
ヘッドウォータースのフィード
原因Cドライブ容量の空きが無くなっていた。インストールされているアプリを確認してみると、容量が大きいアプリは見当たらない。調べてみると原因は以下だった。Dockerのイメージ/コンテナ/ボリュームなどを格納する仮想ディスクdocker_data.vhdxが350GBあった。[設定]→[インストールされているアプリ] ではdocker_data.vhdxの中身はカウントされないみたいで、Docker Desktopの容量が小さく見えるので注意!!(環境によっては ext4.vhdx という名称の場合もある。) ディレクトリ: C:\Users\<ユーザー名...
5日前

LaravelのCVE修正diffで学ぶWebセキュリティ 第2回:入力値と暗号の落とし穴(A04・A05)
コドモン Product Team Blog
はじめに 前回(第1回)では「https://example.com/?--env=local というリクエストで環境を操作できる」「.env のAPP_KEYが漏れると致命的なリスクにつながる」という事例を通じ、A02(Security Misconfiguration)を読み解きました。 今回はA04(Cryptographic Failures)とA05(Injection)を取り上げます。どちらも「対策してあるはず」という思い込みが落とし穴になりやすいカテゴリです。「プリペアドステートメントを使っているからSQLインジェクションは大丈夫」「=== で比較しているから問題ない」——これら…
5日前

技術の総合格闘技でプロセスをハックする!ニーリーの「サクセスエンジニア」がFDEっぽくて面白い
28
Nealle Developer's Blog
こんにちは。ニーリー VPoEの菊地(@_tinoji)です。 ニーリーでは現在、マルチプロダクト化を加速するためにエンジニア採用をめちゃくちゃ強化中です。共通基盤プロダクトエンジニアとプラットフォームエンジニアに続き、ポジションの宣伝をさせてもらいます。 nealle-dev.hatenablog.com nealle-dev.hatenablog.com 事業が急成長している & オペレーションの重要度が高い から生まれる役割 今回紹介するのはサクセスエンジニアというポジションです。ニーリー独自のポジション名なので聞き馴染みがないと思いますが、めちゃおもろポジションなので語らせてください。…
5日前

継続的な負荷テスト環境をBASEに構築しました 〜 第2回: 負荷生成ツールの構築と運用
1
BASEプロダクトチームブログ
はじめに こんにちは、Checkout Reliabilityチームでバックエンドエンジニアをしているかがの(@ykagano)です! こちらは、「継続的な負荷テスト環境をBASEに構築しました」の第2回の記事です。 先に第1回を読んでいただくのをおすすめします。 継続的な負荷テスト環境をBASEに構築しました 〜 第1回: 負荷テストの全体像 - BASEプロダクトチームブログ こちらは第1回で紹介したBASEの負荷テスト環境の構成図です。 負荷テスト環境の構成図 本記事では、負荷テストツールとして採用したLocustの選定理由から、実際の構築・運用方法までを紹介します。 負荷生成ツールの選…
5日前

構造で読みとき、感情で語る PdMプロダクトナイト【DMM/グッドパッチ/サイバーエージェント】
DMM Developers Blog
はじめに 本イベントについて 当日のプログラム それぞれのPdMが語ったプロダクトの読み解き方 さいごに 次回開催も企画中 はじめに こんにちは。 DMM.comのPM横断組織アルファ室でプロダクトマネージャーをしている渡邊です。 「優れたプロダクトは、なぜ”好き”になってしまうのか?」 この問いに対してPdMの視点からプロダクトの戦略や思想を構造的に読み解き、最後に偏愛を語る。 ロジックと感情の両方からプロダクトに向き合い、プロダクトづくりの原点に立ち返る夜会を 株式会社サイバーエージェント、株式会社グッドパッチ、合同会社DMM.comの3社による、プロダクトマネージャー限定合同イベントとし…
5日前

AIは「正解」を知っているが「作法」は経験者に学んだ。Webエンジニアが挑んだWindowsアプリ開発
1
KAKEHASHI Tech Blog
こんにちは。ソフトウェアエンジニアとして、カケハシの新規プロダクトの開発をしている鳥海です。 カケハシでは、組織横断で特定のテーマについて知見を深め合う「研究会」という取り組みがあります。 今回は、その中の AI 活用研究会からの発信です。 今回のテーマは、未経験領域である Windows アプリ開発において、AI を活用しながら立ち上げの初速を出しつつ、Web フロントエンド開発との文化の違いを吸収し、経験者との共創を通じて価値を作っていく方法です。 実際に取り組んだ内容をもとに、うまく進んだことだけでなく、失敗しかけた場面やそのときに感じていたことも含めて、背景や課題感、どのように考えて進…
5日前

16GB VRAMでもローカルLLMは実務に届くのか。2か月の検証で見えたこと
COLOPL Tech Blog
こんにちは、クライアントエンジニアの平野孝明です! コロプラではAI活用を広げる取り組みを進めており、以前には AI駆動開発に向けた取り組み - AI推進組織の発足とCursorの導入 という記事も公開しました。そうした流れの中で、私はここ2か月、ローカルLLMを実務でどう活かせるかを検証してきました。 今回の検証で対象にしたのは、CI/CD基盤まわりの社内の問い合わせ対応と、CI/CDのエラーログ調査です。どちらも情報量が多く、外部サービスにそのまま預けにくい情報が含まれることがあります。そのため、ローカルで完結できる選択肢がどこまで実務に届くかを見ました。 結論から言うと、2026年春時点…
5日前

【入社エントリ】常駐QAから自社開発へ。チームと伴走し、「攻めのQA組織」を創りたい
1
NIFTY engineering
はじめに はじめまして!技術基盤グループ SRE/QAチーム所属の鈴木です。現在はニフティが提供するさまざまなサービスの品質保証業務を担当しています。 今回は、なぜ私がニフティへの転職を決めたのか、そして実際に入社してみ […]
6日前

既存システムのエージェント化の進め方 ── ハーネス設計を段階的に組み込む
2
ヘッドウォータースのフィード
はじめにLLMベースのエージェントが実用域に入りつつあります。Claude Computer Use、GitHub Copilotのように、コンピュータ操作そのものを委ねるプロダクトが登場し、「いつか来る話」だったものが「今すぐ設計しなければならない話」になりました。一方で、AIへの委任範囲が曖昧なまま使い始めたことで、思わぬ事故が起きるケースも目立ってきました。たとえば、AI主導でコードを書き進める開発スタイルの中で .env ファイルが成果物に混入し、そのままリポジトリへ push されて機密情報が露出する、といったリスクです。ここで重要なのは、個別の事故の真偽そのものではあ...
6日前

Qiitaニュース | Claude Code を Level 5 まで育てたら、開発が「指示と確認だけ」になった — 実ファイル構成で解説
Qiita Zine
2026/04/08に配信された Qiitaニュースのバックナンバーです。 Dear great hackers, こんにちは!いつもQiitaをご利用いただきありがとうございます。 先週いいねが多かった投稿ベスト20( […]投稿 Qiitaニュース | Claude Code を Level 5 まで育てたら、開発が「指示と確認だけ」になった — 実ファイル構成で解説 は Qiita Zine に最初に表示されました。
6日前

PR TIMES は PHPカンファレンス香川2026に協賛・登壇します! #phpconkagawa
PR TIMES 開発者ブログ
こんにちは!PR TIMES の河瀨翔吾(@shogogg)です。エンジニアリングマネージャーとして、プレスリリース配信サービス PR TIMES の開発や開発チームのマネジメント、業務改善、採用などを行っています。好き […]
6日前

GitHub Copilotにソースコードを学習されないために対応したこと
94
freee Developers Hub
GitHubが大好きなセキュリティチームのhikaeです。GitHubは先日、GitHub Copilot Free / Pro / Pro+ の入出力などを、オプトアウトしない限りAIモデルの学習に利用する方針変更を発表しました。適用は2026年4月24日を予定しています。Copilot Business / Enterprise の利用者はこの変更の対象外ですが、本当に安心なのでしょうか? 「自社の開発者が必ずBusiness / Enterpriseライセンスの経路で使っている」と言い切れるかという観点から、意図せず学習に使われる経路をどう塞ぐかについて実装方法を整理し、その実装方法を整…
6日前

2026年7月実施:Microsoft 365 法人向け製品の価格改定について
Alternative Architecture DOJO
2026年7月に実施されるMicrosoft 365(法人向け)価格改定について解説します。
6日前

AIによるE2Eテスト自律生成を目指した挑戦と学び
12
Tabelog Tech Blog
1. はじめに:なぜ私たちはAIによるE2Eテスト自律生成を目指したのか はじめまして。食べログオーダーチームのしら酢です。本記事では、食べログオーダーの店舗管理画面(以下、店舗管理画面)で行なったE2Eテストの自律生成の取り組みについて紹介します。 店舗管理画面は、メニュー・テーブル管理、UI設定、ダッシュボードなど飲食店業務の中核を担う多機能なWebアプリケーションです。複数のエンティティに跨る仕様の複雑さに加えて外部POSとの連携といった特殊条件が絡み合うことで検証環境の整備が難しく、リグレッションリスクも高いため、テストの充実は長年の課題でした。 2023年からの大規模リプレースを経て…
6日前

Snowflake認定資格 SnowPro Core 合格体験記!
TechHarmony
本記事は 春のスキルアップ応援フェア2026 4/22付の記事です。 こんにちは!SCSKサイトーです🐧 Snowflake を触り始めると、避けて通れない資格の1つが SnowPro Coreです。 今回は、 […]
6日前

ユーザー投稿コンテンツ(テキスト・画像)をAIで自動判定するロジック
[公開中] AQ Tech Blog
ご挨拶 初めまして。アジアクエスト デジタルエンジニアリング部 AI/DATAエンジニアリング課の辻口です。 現在私が参画しているプロジェクトにて、ユーザーが投稿したテキストや画像が適切かどうかをAIで自動判定する仕組みを構築しました。今回は、その仕組みと実装についてご紹介します。
6日前
法令API×AIエージェントで作る法令検索チャットボット
G-gen Tech Blog
G-gen の佐々木です。当記事では、法令 API を使用して日本の法令を検索できる AI エージェントを構築し、Google Cloud 上で動作するチャットボットとして利用できるようにします。 構成 法令 API エージェント Google Cloud 上の構成 当記事で使用するもの 法令 API Agent Development Kit(ADK) Vertex AI Agent Engine Cloud Run バックエンドの構築 バックエンドの概要 法令 API エージェントの開発 ディレクトリ構成 プロジェクトの準備 agent.py init.py requirements.tx…
6日前

Claude Codeで始める仕様駆動AI開発(前編)
arms inc. Engineers' Blog
こんにちは、コバヤシです。 受託開発の現場でClaude Codeを実務に導入して使っていますが、プロジェクトの規模が大きくなるにつれて仕様のブレや手戻りが増えてきました。案件ごとに技術スタックも業務要件も違う受託では、汎用的なプロンプトだけでは対応しきれません。「もっと体系的にAIと協働できないか」と考えていたところ、「実践Claude Code入門」(技術評論社)で紹介されている仕様駆動開発のアプローチがきっかけになりました。 今回は、Claude Codeのカスタムスキルを使って仕様駆動AI開発のワークフローをチームで構築・運用した話を、前後編に分けて紹介します。前編ではワークフローの構…
6日前

セキュリティスキャン指摘対応 | HSTS導入の影響と回避策
SIOS Tech Lab
こんな方へ特におすすめ 概要 こんにちは。サイオステクノロジーのはらちゃんです! 今回はSL代表としてセキュリティスキャン対策のコミュニケーションチームに入りました。 そこで得た「現場でのリアルな立ち回り」「セキュリティ ...セキュリティスキャン指摘対応 | HSTS導入の影響と回避策 first appeared on SIOS Tech Lab.
6日前

【Microsoft×生成AI連載】【M365 Copilot】Copilot検索を使ってみた
1
JBS Tech Blog
保存場所を気にせずにMicrosoft 365上の情報を横断検索できるCopilot検索を活用し、探す手間を減らし、必要な情報にスムーズにたどり着く方法をご紹介します。
6日前

職域を超えるデザイン – AI時代のデジタルプロダクトデザイン戦略
1
CyberAgent Developers Blog | サイバーエージェント デベロッパーズブログ
AmebaLIFE事業本部のデジタルプロダクトデザインリードの本田です。 今回は、近年我々が取り組ん ...
6日前

土木×AIで変わる3つの現場革命!フィジカルAIがインフラを守る未来
ヘッドウォータースのフィード
本ページはプロモーションが含まれています 1. ざっくり言うと?(要約)政府の「人工知能基本計画」策定を受け、AI分野での反転攻勢の機運が高まっており、日本の建設業界でも、インフラの維持管理などでフィジカルAIの適用が進んでいます。インフラマネジメントや災害対応の分野では、現実の空間を理解し、判断して、行動につなげる「フィジカルAI」について、現場と一体化したAI開発や利活用が進んでいます。建設における人工知能市場は、2024年から2033年の間に20億米ドルから207億米ドルに成長すると予測されており、その年平均成長率は36%という驚異的な伸びを示しています。 2....
6日前

RubyKaigi 2026 note社ブース紹介
noteエンジニアチーム 公式マガジン
Day0ブース設営を終えてから書いています。エンジニアのkokiです。 koki inoue|notenoteで働く服指向のエンジニア。 出勤コーディネートを載せています。note.com 続きをみる
6日前

AI時代こそスケールしないことをしよう — ボトルネックを追ってコードの外へ
122
カミナシ エンジニアブログ
はじめに カミナシで新規プロダクトの開発をしているShimmy(@naoya7076)です。 現在、新規プロダクトをプロトタイプとして開発しており、顧客に提供しながらフィードバックを得ています。Claude Codeをはじめ、開発の全工程でAIを活用しており、開発アイテムは予定以上のスピードで実装できています。 「AIでコーディングが速くなった。ではその空いた時間で何をやるのか?」 この問いに対して、自分が新規プロダクト開発で実践してきたことを書きます。 「もっと作る」はアンチパターン AIで実装速度が上がると、「もっと作ろう」という方向に引っ張られがちです。しかし、むやみに作るものを増やすの…
6日前

AI活用を推進するためにファインディが下した、1つの小さな決断
15
Findy Tech Blog
こんにちは。 ファインディ株式会社でテックリードマネージャーをやらせてもらっている戸田です。 「AI活用を推進したいが、思うように進まない」──この悩みを抱えているエンジニアの方は、少なくないのではないでしょうか。 ファインディも例外ではありませんでした。2025年の上半期までは、普段の業務をやりつつ片手間でAIのキャッチアップや社内展開を進めていました。 今回は、そこから潮目が変わるきっかけとなった決断と、その後1人あたりのプルリクエスト作成数が前年比で約1.5倍になるまでの過程を紹介します。 同じようにAI活用の推進に手応えのなさを感じている方の参考になれば幸いです。 片手間で追いかける限…
6日前

Claude に "じっくり考えさせる" Extended Thinking の使いどころと活用テクニック
サーバーワークスエンジニアブログ
Claude の Extended Thinking(拡張思考)機能の仕組みと使い方を解説した入門記事です。通常の応答との違い、思考ブロックと Summarized Thinking の関係、対応モデル(Opus 4.6・Sonnet 4.6・Haiku 4.5)ごとの利用条件を整理しています。また、Adaptive Thinking との違いを UI ユーザー・API 開発者それぞれの視点から比較表付きで説明しています。数学・コーディング・複雑な意思決定など効果の高いタスクの見極め方から、表示トークンと課金トークンの差異といったコスト面の注意点まで、実際に使い始めるために必要な情報を一通りカバーしています。
6日前

リポジトリ駆動のコンテンツ制作ワークフロー: GitHub に素材を集めて、Claude Code で成果物に展開する
フューチャー技術ブログ
<img src="/images/2026/20260422a/サムネ.png" alt="" width="1200" height="655" loading="lazy"><h2 id="TL-DR"><a href="#TL-DR"
6日前
4/21 (火)

【ウェビナー 6/18 (木)】事業成果を創出する「AIエージェント」設計術 〜なぜ「業務フロー図」だけでは失敗するのか? ユースケースを具体化する3ステップ〜
株式会社モンスターラボ
お申し込みフォームはこちら セミナーの概要 テーマ 事業成果を創出する「AIエージェント」設計術 〜なぜ「業務フロー図」だけでは失敗するのか? ユースケースを具体化する3ステップ〜 受講料 無料 日時 2026年6月18 […]The post 【ウェビナー 6/18 (木)】事業成果を創出する「AIエージェント」設計術 〜なぜ「業務フロー図」だけでは失敗するのか? ユースケースを具体化する3ステップ〜 first appeared on 株式会社モンスターラボ.
6日前

Red Hat Connectivity Link 入門 - 第1回: 概要とOpenShiftへのインストール
赤帽エンジニアブログ
はじめに レッドハットのソリューションアーキテクトの森です。 マルチクラウドやハイブリッドクラウド環境において、API管理やトラフィック制御は複雑化の一途を辿っています。Red Hat Connectivity Linkは、これらの課題を解決するための統合的なソリューションです。 本シリーズでは、Red Hat Connectivity Linkの基礎から実践的な使い方まで解説していきます。第1回となる今回は、Connectivity Linkの概要と、OpenShift Container Platform (OCP) へのインストール方法について説明します。
6日前

ピクセル・解像度・画素密度(ppi)はどう違うのか?
NCDC テックブログのフィード
はじめにこの記事では、PCディスプレイにおけるピクセル・解像度・画素密度(ppi)の違いについて記述します。印刷物で使われるdpi・Andoridアプリで使われるdpなどについては含めていないため、ご注意ください。 ピクセルピクセルとは、四角形に1つのカラーコードが割り当てられたものです。「画素」とも呼ばれます。単位は「px」です。以下は1pxの四角形です。デジタル画像は列数×行数の大きさのピクセル数を保持します。例えば、20px × 10px の画像は次のとおりとなります。1ピクセルごとに線を入れています。ピクセルが横に20列、縦に10列並んでいます。デジタ...
6日前

要求から体験への変換を、AIが検証する時代のデザインシステム
109
freee Developers Hub
はじめに 現在freeeでAIフィジビリティ検証基盤のPdMをしています。Jです。もともとはフロントエンドエンジニア、デザインエンジニア、プロダクトデザイナーとキャリアを渡り歩いてきました。 どの職種にいても感じていたのは、要求が画面になり体験になるまでの変換のたびにロスが発生する、という問題です。デザイナーがFigmaで描いた画面をエンジニアが実装すると、見た目のズレで差し戻しが入る。デザインシステムのコンポーネントが標準化されても、画面全体の組み立て方(どのパターンを使い、要素をどう配置し、状態遷移をどう設計するか)は各チームの解釈に委ねられていた。コンポーネントが揃っていても、組み合わせ…
6日前

PHPerが見るRubyKaigiタイムテーブル Day 1
1
pixiv inside
こんにちは! Platform Divisionという部署に所属しているうさみ(@tadsan)といいます! 明日からRubyKaigiですね! ふだんはPHP系のカンファレンスに参加していますが、去年プライベートでふらっと10年ぶりに松山のRubyKaigiに参加したら、次は北海道で開催されるということで連続参加することになってしまいました! 私はふだんPHP系のカンファレンスに参加しているのですがRuby界隈はご無沙汰なので、PHPerなりの視点でRubyKaigiのタイムテーブルを紹介させていただければと思います! The Journey of Box Building tagomori…
6日前

【文系AIコンサルが震えた】「当事者発想」をシステム設計に実装する。社会のバグを書き換える3つのアーキテクチャ
1
ヘッドウォータースのフィード
はじめに こんにちは、Yukaです!2026年4月にAIコンサルタントとしてキャリアをスタートし、日々ITの奥深さと可能性に圧倒されています。エンジニアの皆さんは、毎日画面の向こう側で「バグ」と戦い、より良いシステムを構築するために心血を注いでいることと思います。そんな皆さんに、ぜひ共有したい本があります。この『当事者発想』です!この本を通じて私が得たのは、「社会構造そのもののバグ」を設計で解決するという、エンジニアリングの真髄にも通じる鮮やかな視点でした。「誰かのために」という想いを、単なる優しさで終わらせない。それをスケーラブルな「仕組み」へと昇華させるための当事者...
6日前

スキルグラフで「スキルの専門分野」と「給与の関係」を分析してみた
レバレジーズ データAIブログ
こんにちは、レバレジーズテクノロジー戦略室で研究員をしている修です。 前回の記事では、約2万件のシンガポールの求人データからスキルの共起ネットワーク(スキルグラフ)を作り、「中心性」という指標でスキルの重要度を分析しました。前回の最後に、スキルのクラスタリングと給与分析を「今後やりたいこと」として取り上げておりました。今回は続編として、スキルのクラスタリングと給与分析を実際にやってみた結果をお伝えします。 「このスキルを身につけると、給与にどう影響するんだろう?」「ITと金融、どっちのスキルセットが市場で高く評価されてるの?」——そんな疑問に、データから迫ってみます。 この記事でやること スキ…
6日前

【Application Modernization | 第12回】“変えない” から始めるモダナイズ: Repurchase / Retain / Retire を捉え直す
赤帽エンジニアブログ
こんにちは。レッドハットコンサルティングチームの木嶋です。 「アプリケーションモダナイゼーション(以下、モダナイゼーション)」について解説する連載は、とうとう最後の3つの “R” であるRepurchase, Retain, Retire を扱います。 なお、本連載における「6R」の全体像については、第1回の記事でご紹介しています。必要に応じてあわせてご参照ください。 rheb.hatenablog.com アプリケーションモダナイゼーションというと、システムを作り替える、クラウドへ移す、マイクロサービス化するといった「変える」話に注目が集まりがちです。 しかし、現実のITポートフォリオでは、…
6日前

Cato AIセキュリティプラットフォームでAIセキュリティ設定・検証してみた ~ユーザ向けAIセキュリティ編~
TechHarmony
以下の記事で、AIセキュリティの概要、およびそれに対するソリューションである 「Cato AIセキュリティプラットフォーム」について簡単に機能紹介させていただきました。 Cato AI セキュリティプラットフォームとは? […]
6日前

Ruby: ZJIT を Perfetto プロファイラでグラフ化して分析する(翻訳)
3
TechRacho
概要 CC BY-NC-SA 4.0 International Deedに基づいて翻訳・公開いたします。 英語記事: Using Perfetto in ZJIT | Rails at Scale 原文公開日: 2026年03月27日 原著者: Max Bernstein CC BY-NC-SA 4.0 Deed | 表示 - 非営利 - 継承 4.0 国際 | Creative Commons 日本語タイトルは内容に即したものにしました。 Ruby: ZJITをPerfettoプロファイラでグラフ化して分析する(翻訳) ご覧ください!ベンチマークに遅いイベントが表示されています。画像をクリックすると拡大されま […]The post Ruby: ZJIT を Perfetto プロファイラでグラフ化して分析する(翻訳) first appeared on TechRacho.
6日前

【Skew Protection】Server Actionがクライアント-サーバー間のバージョン不一致でエラーになる問題をIstioのVirtual Serviceで解決した話
Uzabase for Engineers
はじめに みなさんこんにちは、株式会社ユーザベース エキスパートプロダクト開発チームの佐藤一徹です。 私たちのチームでは、 Speedaのエキスパート事業を支えるプロダクト群を開発しており、そのうちの一つとして社員がエキスパートを管理するための社内ツールを運用しています。 本記事では、Next.jsのServer Actionにおけるversion skew問題に対して、 Kubernetes + Istioのルーティングで「クライアントと同じバージョンのサーバーにリクエストをルーティングする」仕組みを実装した話を共有します! 問題 最近、ビジネスサイドの方からこんな問い合わせがありました。 …
6日前

ボタンを押すだけでコード変換が走る ― AWS Transform custom を GitHub Actions で自動化する
サーバーワークスエンジニアブログ
概要 Transform customをGitHub Actionsで行うための初期設定 手順1 AWS側にOIDCプロバイダーを作成 手順2 OIDC用IAMロールを作成 手順3 ロールにインラインポリシーをアタッチ GitHub側での設定のやり方 リポジトリ内部の基本構成 実行コマンド config.yaml の書き方 構造 各パラメータの説明 additionalPlanContext の書き方のコツ config.yaml の実例 変換結果の確認方法 AWS マネージド変換の一覧 トラブルシューティング まとめ 概要 アプリケーションサービス本部ディベロップメントサービス4課の池上です…
6日前

S2S API比較:RAG編 〜Speech-to-SpeechでRAGを使うなら、何を選ぶべきか
HEROZ Tech Blog
S2S(Speech-to-Speech)APIにRAGを組み込んだ場合、モデル選定はどう変わるのか?本記事では5モデルを対象に、検索性能・会話型RAG・レイテンシ・Tool Calling実装まで含めて比較。Gemini 2.5 Flash Live、GPT Realtime 1.5、Nova 2 Sonicの実務での使い分けを整理します。
6日前

タイムアウト設計奮闘記
2
NTT DATA TECHのフィード
はじめにマイクロサービスアーキテクチャ(MSA)のような多層のアプリケーション・多数の処理ルートを持つシステムでは、タイムアウト値の設計が重要です。呼び出しチェーンのどこかで待ち時間(=タイムアウト値)の整合性が崩れると、想定外のタイムアウトが発生しやすくなるためです。タイムアウト値の設計では、原則、呼び出し元のタイムアウト時間を、呼び出し先の想定処理時間よりも長く設定するのがベストプラクティスとされていますが、MSAのように、リクエストが通過するルートのパターンが複雑で多様なシステムにおいては、この原則を守った設計の難易度が高まります。本記事では、私が実際の開発現場で得たタイ...
6日前

そのAIアプリはテストされているか
Finatext Tech Blogのフィード
AIアプリを本番提供するということこんにちは、ナウキャストでソフトウェアエンジニア・データサイエンティストをやっている隅田です。直近ではDataLens店舗開発というwebアプリケーションの開発をメインで行っています。このプロダクトのコア機能は、pdfや画像などの非構造化データからの物件情報の抽出です。AIによる業務効率化ツールは人間による承認フローが入ることが多いですが、本プロダクトは精度を十分に高められており、これまで人手で行ってきた物件情報の整理という作業を完全にAIで自動化しています(特許も取得しました)。ところで、本プロダクトはリリースから1年以上の時が経っています。継...
6日前

invalidateQueries と setQueryData、どっちを使うべき?——TanStack Query のキャッシュ更新方法を学ぶ
ONE CAREER Tech Blog
みなさんこんにちは。ワンキャリアでアプリチーム所属のエンジニアの金(GitHub: @chihiroanihr)です。私たちアプリチームでは React Native アプリの開発に TanStack Query(旧 React Query)を導入しています。続きをみる
6日前

【キャリアストーリー】「発見」で終わらせず「社会実装」へ — バイオインフォマティクスからモビルスのAIエンジニアへの軌跡
MOBILUS TECH BLOG
はじめに こんにちは!モビルス(Mobilus)のR&DチームでAIエンジニアをしているアンドレです。 IT業界で働くAIエンジニアのバックグラウンドは多様ですが、私は大学の時、物理学を専攻し、卒業後は「バイオインフォマティクス(生命情報科学)スペシャリスト」という、一見すると少し違う畑で働いていました。 しかし、実はバイオインフォマティクスとAI・データサイエンスの世界は、皆さんが想像する以上に密接に繋がっています。今回は、なぜ私が研究の世界からAIエンジニアへとキャリアチェンジをしたのか、そして生物学のデータと向き合ってきた経験が、今の自然言語処理(NLP)の開発という日々の業務にどう繋が…
6日前

Agent Plugins for AWS を安全に使うための Claude Code 制御レイヤー設計 (第1回:Guide編)
ForgeVision Engineer Blog
こんにちは、AWSグループの藤岡です。コード実装もインフラ構築も、AIに任せる範囲が日々増えていくのを体感しています。 2026年2月にAWSから「Agent Plugins for AWS」が発表されました。これによってAIエージェントが、AWSが推奨するプラクティスに沿って、IaCを実装したりデプロイを実行できるようになりました。 aws.amazon.com AIが強力になることは嬉しい一方で、安全な範囲で作業させるための制御はより重要になっています。特にAWSリソースの操作は、一つのミスが既存環境への影響や、セキュリティリスク、予期せぬコスト増大につながる可能性があります。 そこで本記…
6日前

【見学レポート】Japan IT Week@2026春展へ行ってきました!
APC 技術ブログ
こんにちは。エーピーコミュニケーションズ MBS部の濱田です! ICTセールス&コンサルチームで、お客様へITインフラやシステム導入のご提案を行っております! 今回は東京ビッグサイトで開催された「Japan IT Week」に参加し、情報収集を行ってまいりました! 本記事では、その概要や所感をレポートしていきますので、ぜひご一読ください。 Japan IT Weekとは 参加した目的 ブース会場の雰囲気 セッションレポート 参加セッション①住友化学が取組む「全員参加のDX推進」 参加セッション②建設業の進めるDX「競争」から「共創」へ ~建設RXコンソーシアムが創造する革新と魅力~ ブース見学…
6日前

仕様の文体はAIテスト生成に影響するか?クノー『文体練習』に倣って実験
1
エムスリーテックブログ
【QAチーム ブログリレー4日目】 はじめに こんにちは、QAチームの草場です。 レーモン・クノーの『文体練習』という本をご存知でしょうか? 1947年に出版されたこの本は、とある短い1ストーリーを99通りの文体で書きわけるもので、語られるのは同じストーリーなのに文体を変えるだけで得られる情報や印象の変化を感じられる味わい深い本です。 今回は「文体練習」を参考に、システムの仕様を表す文体として最適なものは何か? もしくは文体による差は無いのか?をカジュアルに実験してみました。 仕様は、書き手や場面によって様々な文体で書かれることがあります。決められた書式で厳密に書かれた物、広く知られた記法では…
6日前

AI SDK のストリームに json-render を挟んで Generative UI をインライン描画する
1
chot Inc. tech blogのフィード
はじめにjson-render は、Zod で定義したコンポーネントカタログを介して、LLM が生成した JSON Spec を React コンポーネントとして描画する Vercel Labs 製の Declarative Generative UI フレームワークです。本記事では、その json-render を AI SDK のストリームパイプラインに挟み込み、テキストと Generative UI をインラインで描画する仕組みの実装全体像を解説します。MCP Apps は iframe 内で双方向・継続的な更新が可能な UI を提供します。ただし sandboxed i...
6日前

開発中プロダクトの挙動を外出先から確認する(Claude Cowork Dispatch)
iimon TECH BLOG
はじめに こんなときありません?? Claude Cowork Dispatch 準備するもの 設定 Claudeがアプリを操作する優先順位 実際にClaude Cowork Dispatch使ってみる ①ローカルマシンで開発中のプロダクトをスマホから確認する ②ローカルマシンで開発中のプロダクトをスマホから操作してみる ③ローカルマシンで開発中のプロダクトをスマホから少し複雑な操作してみる ④ローカルマシンで開発中のプロダクトをスマホからログインしてみる ⑤PCのデスクトップアプリを操作してみる 終わりに 最後に 参考 はじめに 株式会社iimonでエンジニアをしているさいとーです! 最近、…
6日前

Microsoft Foundry の AI モデル利用を、認証・RBAC・ログ・安全機能に絞って整理する
ヘッドウォータースのフィード
Microsoft Foundry を調べていると、Agent、APIM、MCP、周辺の統制機能まで話題が広がりがちです。ただ、実際に最初に知りたいことはもっとシンプルで、「Foundry の AI モデルをどう認証して呼ぶのか」「どこまで権限を絞れるのか」「何がログとして追えるのか」「安全機能はどこまで built-in なのか」 だったりします。そこで本記事では、2026-04-14 時点の Microsoft Learn をベースに、Microsoft Foundry の AI モデルを Entra 認証または API キーで利用する場合 に話を絞って整理します。今回はあえて...
6日前

Perryファーストインプレッション - TypeScriptのままネイティブアプリが作れる新しい選択肢
2
テラーノベル テックブログのフィード
こんにちは!テラーノベルでiOS/Android/Webとフロントエンド周りを担当している @kazutoyoです!TypeScriptをそのままネイティブバイナリにコンパイルできる「Perry」が話題になっていたので、実際に試してみました。今回はそのファーストインプレッションをお届けします。https://www.perryts.com/!perry version: 0.5.112を元にした内容です。 Perryとは?Perryは、TypeScriptのコードをそのままネイティブバイナリにコンパイルできる、Rust製のコンパイラです。TypeScriptで書いたC...
6日前

【参加レポート】不確実性の時代、若手エンジニアはどう動くべきか?——PM学会 2026年新春セミナ
NTT DATA TECHのフィード
1. はじめに本記事は、2026年1月15日に開催されたプロジェクトマネジメント学会(以下、PM学会)主催の「2026年 新春PMセミナ」の参加レポートです。本記事の目的は、PM領域にまだ馴染みの薄い若手エンジニアを主な読者として想定し、セミナで紹介されたフレームワークやリーダーたちの議論を、日々の現場で活かせる形で整理することです。具体的には、以下の内容を扱います。プロジェクト成功の評価指標が「QCD」から「価値(Value)」へ転換しつつある背景PMIが提唱するマインドセット「M.O.R.E.」と、パネルディスカッションで紹介された行動指針「SO SO」セミナを通じて...
6日前

Copilotでトーンを調整しながらメールを作成する方法
1
JBS Tech Blog
Microsoft 365 Copilot(以下、Copilot)を Outlook で利用すると、メール本文のトーン(丁寧さ・わかりやすさ・読み手への配慮)を調整しながらメールを作成・改善できます。特に「自分で書いたメールを、送信前にチェック・改善したい」「表現がきつくならないか不安」といった場面では、Copilotの「メール コーチング」機能が有効です。 この機能を使うと、Copilotがメール本文を分析し、「トーン」「明確さ」「読み手の受け取り方」といった観点から改善案を提示し、必要に応じて自動で書き換えも行ってくれます。 本記事では上記のメール コーチング機能の利用手順について紹介しま…
6日前

社内のAIツール定着度を月額ほぼ$0で可視化。OTel Collector不使用 かつLambda 330行で実現!
【PRONI】テックブログ
社内に AI ツールを配った。でも「誰が」「どれくらい」使っているか、見えていますか?続きをみる
6日前

GitHub Actions + AWS ECS Fargate で PR プレビュー環境を作った話
【PRONI】テックブログ
PRONI(プロニ)株式会社でプロダクト開発部 でインフラ・SREっぽい動きをしているミヤマです。続きをみる
6日前

平均年収1,000万円が見えてきたことのご報告及び背景にある考え方についてご紹介
1
Toyokumo Tech Blog
平均年収1,000万円超えが射程圏内に。継続的な昇給を支える利益重視の経営思想と、役員でも接待交際費ゼロ・特定の福利厚生なしという合理的カルチャーの設計について、2022年記事の続編としてお伝えします。
6日前

それ、AIのせいにしてませんか? ― 読書会で変わったプロンプトとの向き合い方
Adwaysエンジニアブログ
こんにちは、ADWAYS DEEEでアプリケーションエンジニアをしているにっしーです。 私たちの組織では2025年2月ごろからAIツールの業務活用を進めており、現在はClaude Codeを中心に日々の開発に取り入れています。 その取り組みについてはこちらの記事でも紹介しています。 今回は、24卒の同期4人で『LLMのプロンプトエンジニアリング』という本を読書会で読み、学んだことを業務に活かしている話をお伝えします。 24卒同期の過去の記事はこちらです。 新卒1年目のエンジニア成長記 新卒1年目で初めて出会ったテスト駆動開発 新卒1年目で業務改善プロジェクトに参加したら苦難だらけだった話 新卒…
6日前

Chat UI がすべての入口になる? MCP Apps と音声入力で感じた可能性
APC 技術ブログ
はじめに Chat UI の UX は良くない 理想の UX は「見えない AI」 現実社会での問題 ー 複数サービスの UI と操作を覚える認知負荷 MCP Apps の登場 — Chat UI の中に Web アプリのような UI を描画する 音声入力という決め手 まとめ ACS 事業部のご紹介 はじめに ACS 事業部の井田です。 皆さんは Chat 形式の UI をどう感じていますか? 便利だけれど、毎回テキストを入力するのがちょっと面倒……そう思ったことはないでしょうか。 私は、ChatGPT の登場から AI チャットを日常的に使っていますが、Chat UI の UX は本質的によ…
6日前

RubyKaigi 2026 にプラチナスポンサーとして協賛・ブース出展します
クラウドワークス エンジニアブログ
@kangaechuです。crowdworks.jp の SREチームに所属しています。 今年もクラウドワークスは RubyKaigi 2026 にプラチナスポンサーとして協賛します!🎉 今回はブース出展もありますので、会場でぜひお立ち寄りください。
6日前

Appium × Remote Test Kit でスマホアプリ試験を自動化してみた
NTT DATA TECHのフィード
Appium × Remote Test Kit (RTK) でスマホアプリ試験の自動化スクリプトを構築した話 背景:手動試験の限界 手動試験の問題点試験の目的は、画面UI崩れの確認、異常系・正常系の機能動作確認です。そのため、画面遷移・入力操作・結果表示の確認・エラーハンドリングの確認など、一連の操作を実施する必要がありました。しかし、手動試験には以下のような課題がありました。1端末あたり約80分の作業時間が必要作業者依存による操作ミスや証跡取得漏れスクリーンショット取得後の移動・リネーム・管理の手間再現性の担保が困難(同じ操作を別の作業者や新規参画者が完全...
6日前

MySQLスロークエリがビジネスを止める? パフォーマンス改善戦略を知る
スマートスタイル TECH BLOG
MySQLを運用していると、「ページの読み込みが遅い」「サーバーの負荷が急に上がった」といった問題に直面することがあります。その原因の多くは、実行に時間がかかるSQL、いわゆるスロークエリにあるといえるでしょう。スローク […]
6日前

AIエージェントに使わせるCLIの設計原則8選
アサインのフィード
はじめにこんにちは、株式会社アサインでエンジニアをしているうちほり(@showichiro0123)です。Claude Code や Codex、Cline などの AI エージェントに自作ツールを使わせたいとき、まず思いつくのは MCP サーバーか、特定ユースケース向けの API スキル(fetch を直接呼ぶスクリプト)あたりだと思います。ただ、チームでしばらく使っていると、それぞれ別のつらさが出てきました。MCP はツール数が増えると見通しが悪くなる。API スキルは用途ごとに増えて、気づくとかなり細かく分かれている。そこで試してよかったのが、CLI + Describe...
6日前

SREがどうして機械学習システムの運用に貢献できるのか
1
CADDi Tech Blog
こんにちは、昨年キャディ株式会社に入社した佐野です。入社して初めての技術記事になります。 この記事では、これまでの開発経験を振り返りながら、それが推論システムの運用にどう活きたのかを整理してみようと思います。 対象読者 機械学習システムを運用したことがないSRE、バックエンドエンジニアの方々 これから機械学習システムを運用していくSRE、バックエンドエンジニアの方々 伝えたいこと 機械学習のモデル開発経験や機械学習システムの運用経験がなくても、機械学習システム(推論システム)の運用に貢献できます。SREの領域と被るものが大半であるため、今までの経験を活かせることが大半です。 入社前までの経験 …
6日前

DMM.go#12開催レポート
DMM Developers Blog
はじめに 登壇内容 bytedance/sonicで実現する30ms広告配信の裏側 主な内容 【学生セッション】DMMのインターンでGo言語はじめてみた 主な内容 懇親会 まとめ 次回予告 終わりに はじめに こんにちは! DMM.go 運営の國分竜二(@_ryuji_cre8ive)です。 普段は、オンラインサロン開発部のアーキテクトチームとして既存機能の改修や新しいアーキテクチャへのリプレースなどを行っています。 2026 年 2 月 20 日(金)、DMM 主催の Go 言語勉強会「DMM.go #12」を開催しました。 今回は DMM 六本木オフィス + オンライン配信のハイブリッド形…
6日前

Codex CLIで作るSlack 1次回答AI
LINEヤフー Tech Blog (LY Corporation Tech Blog
こんにちは、LINEヤフー株式会社の曾田です。普段はYahoo!マップの新アプリ向けバックエンド開発やスクラムマスターを担当しつつ、Orchestration Development Workshop...
6日前

教育版マインクラフト専用サーバーかんたん構築ガイド ーさくらのVPS for Windows Serverでホストする
さくらのナレッジ
はじめに この2月、教育版マインクラフトに長年待望されていた専用サーバープログラム(Dedicated Server)がリリースされました。この記事はこのサーバー専用プログラムをセットアップしてホストするまでを解説します […]
6日前

新卒6年目のエンジニアがPdMにチャレンジして感じた『価値を作る難しさ』
エス・エム・エス エンジニア テックブログ
はじめに 初めまして、キャリア事業の人材紹介サービスでプロダクト開発をしている松尾です。 新卒6年目の2025年10月頃から、PdM(プロダクトマネージャー)としてのキャリアにチャレンジしています。 成果を出すどころか、思った以上にうまくいかないことの方が多く、四苦八苦している毎日です。 それでもこの経験を通して、 PdMとして価値を届けるとはどういうことなのか チームの共通理解を作ることの重要性 プロジェクトの方向性を示すことの難しさ など、多くの学びを得ることができました。 この記事では、エンジニアがPdMにチャレンジする中で感じた 「プロダクトを通してユーザーに価値を届ける難しさ」 につ…
6日前

ZEN Study バックエンドの 10年を振り返って
18
ドワンゴ教育サービス開発者ブログ
ZEN Study (旧 N予備校)が10周年を迎えるに辺り、バックエンドがどう変わってきたかを振り返ります。 黎明期:2015年〜2016年 N予備校は 2015年の2月にプロジェクトがスタートし、2016年の4月にリリースされました。 当時、私は中堅として途中から加わりましたが、熟練のベテラン達に、実力のある新卒が集められ、一年で一気に開発されたプロジェクトという印象です。 2016年7月に、ライブ授業、課金機能が追加され一般公開が行われました。 その後、管理ツールや KPI の収集/計算機能など、一通りの機能が一年で そろえられました。 2016年9月に、個人情報管理機能が加わり、ユーザ…
6日前

Devinがシニアエンジニアレベルへ、自律エージェントの今——Cognition Merge Tokyo 参加レポート
弥生開発者ブログ
どんなイベントだったか Devinの進化:半年でジュニアからシニアへ サブエージェントによるオーケストレーション 常時稼働エンジニアリング(Always-on Engineering) パネルディスカッション:エンジニアの仕事はどう変わるか HowからWhyとWhatへ 日本特有の課題 Cognitionの日本市場へのコミットメント ブース・グッズも充実していた 弊社でのDevin契約・プランの経緯 参加して感じたこと Cognition Merge: Tokyo — April 9, 2026 エンジニアの関口です。2026年4月9日に開催された Cognition Merge Tokyo …
6日前

エンジニア勉強会のすゝめ
NTT DATA TECHのフィード
はじめにNTTデータグループ 技術革新統括本部 AI技術部の小倉 光瑛です。私は入社1年目から現在まで、iPaaS/API連携基盤チームに所属し、4年間、MuleSoft勉強会の企画・運営に携わってきました。その間、MuleSoftのDeveloper/Architect関連の資格を4つ取得しながら、どうすればチームとして学びを継続できるかを試行錯誤してきました。勉強会はチームとして初の取り組みで、大変な面もありましたが、継続して良かった点も多くありました。本記事を通じて、「エンジニア勉強会を開催してみよう」、「自組織の勉強会にも取り入れてみよう」と感じてもらえたら嬉しいで...
6日前

Starlink 最新・最強の Performance Gen3 を紹介します
IIJ Engineers Blog
Starlinkキットの中でも最新・最強のアンテナであるPerformance Gen3を入手したので紹介したいと思います。2026年5月13日から15まで開催の自治体・公共Week2026、第五回地...
6日前

コーディングエージェントにOWASP ASVSレベルを伝えると、生成コードのセキュリティは変わるのか
2
Generative Agents Tech Blog
コーディングエージェントの評価基盤を開発している的場です。今回は、その活動の中で得た知見の一つ「コーディングエージェントにOWASP ASVSのレベルを伝えるだけで、生成コードのセキュリティが向上する可能性がある」という話を紹介します。 なお、本知見は、あくまで1ケースの実験結果に基づくものです。釈迦に説法ではありますが、どのような場面、どのようなエージェントでも適用可能な知見ではないため、ご自身の環境で検証をお願いします。
6日前

Azure Skills Pluginを試す
NEXTSCAPE blog
Microsoftが発表したAzure Skills PluginをClaude Code上で検証。CMSサンプルを題材に、必要なAzureサービスの提案、コスト見積もり、PowerPoint資料化、Bicepによる構成自動生成、セキュリティチェックまでを一気通貫で試した結果を紹介します。
6日前

AI・人工知能EXPO【春】 に参加してきました!
1
NIFTY engineering
はじめに お久しぶりです!3年目社員の藤岡、山本です。 2026年4月15日〜17日に東京ビッグサイトで開催中の「AI・人工知能EXPO【春】」に参加してきました。会場の雰囲気と印象に残ったセッションの学びをまとめます。 […]
7日前

InformaticaのMDMでデータマネジメント ~ローカリゼーション(多言語化)してみた~
NTT DATA TECHのフィード
はじめに 本記事のテーマ本記事では、マスタデータ管理における多言語対応をテーマにします。Informatica IDMCでは多言語化を実現する機能として、ローカリゼーション機能を標準提供しています。グローバル展開が当たり前となった今、マスタデータ管理(Master Data Management:以降ではMDMと記載)においても多言語対応が必須要件となる場合があります。Informaticaのローカリゼーション機能は、一般的なシステム開発におけるローカリゼーションの実現方法に比べて、いくつかの優位性があります。本記事では、一般的なシステム開発におけるローカリゼーションと...
7日前

Active Record アソシエーションを安全に廃止する
23
ANDPAD Tech Blog
こんにちは、ザックです。アンドパッドでフリーランスの Rails エンジニアとして働きながら、趣味で Ruby や Rails にコントリビュートしています。 このポストでは、Rails へ静かに加わったあまり知られていない機能を紹介します。大規模な Rails アプリケーションを扱うエンジニアには、特に役立つと思っています。 Deprecated Associations 古いアソシエーションの削除は、本来ならルーティンな作業のはずですが、実際には手探りになりがちです。 コードベースを検索し、明らかな呼び出し箇所を修正し、テストを走らせ、アソシエーションを削除します。すべて問題なさそうに見え…
7日前

SUZURI APIを使ってSUZURI MCP Serverを作った話
GMO Developers
はじめに MCPは、AIアシスタントが外部のツールやデータソースと連携するための標準プロトコルです。Claude DesktopやClaude CodeなどのMCPクライアントに対応したアプリケーションから、さまざまな外 […]
7日前

自働化、カイゼン、標準化ーー組織のAI活用を3倍にする製造業の知恵
Sansan Tech Blog
はじめまして。Contract One Engineering Unitで部長をしている大島です。2025年6月にチームにジョインしたので、もうじき1年になります。この1年でContract OneもContract One Engineering Unitも大きく成長しました。 今回はARR(Annual Recurring Revenue/年間経常収益)10億円達成し、さらに勢いを増すContract Oneを支えるべく、開発組織として日々向き合っている、生産性向上について書きたいと思います。 個人技の限界——「速い人」がいるだけでは組織は変わらない TPS——製造業が教えてくれた「仕組み…
7日前

2回目のパパ育休を取る(そしてマネージャーになる)
9
Tabelog Tech Blog
はじめに こんにちは。食べログ飲食店プロダクト開発部の安村です。 カカクコムでは2025年3月度時点で育休取得率が女性100%、男性91%と、性別を問わず育休を取得しやすい環境が整っています(詳しくはデータで見るカカクコムをご参照ください)。 食べログテックブログでは、これまでにも @araiguma47 さんの「新米パパ、育休を取る」 や @4palace さんの「新米パパ、産後パパ育休を取る」 など、パパエンジニアの育休体験記が公開されています。 先輩パパたちは「新米パパ」として1人目の育休を語っていましたが、今回は少し趣向を変えて、2人目が生まれた際に取得した2回目の育休について書いてみ…
7日前

Cloud Armor の誤検知をクエリで炙り出してチューニングする
クラウドエース株式会社さんのフィード
クラウドエース株式会社 第一開発部 喜村拓未です。Cloud Armor の事前構成 WAF ルールを本番環境に適用する前に、プレビューモードでログを確認しながら誤検知を炙り出し、ルール除外でチューニングした経験をもとに、その手順と実際に使ったクエリをまとめました。 Cloud Armor の事前構成 WAF ルールと誤検知Cloud Armor の事前構成 WAF ルール(Preconfigured WAF rules)は、OWASP ModSecurity Core Rule Set をベースにした事前定義済みのルールセットです。SQL インジェクションやクロスサイトスクリプ...
7日前

受賞者リレーインタビュー!第6弾:安彦 洋樹さん
TechHarmony
TechHarmonyエンジニアブログでは、AWS・Oracle Cloud・Azure・Google Cloud 各分野の受賞者にフォーカスし、インタビューを通してこれまでの経歴や他の受賞者に聞いてみたいことをつないで […]
7日前

Zabbix × Zendesk × AWS DevOps Agentで実現するアラート対応の自動化
サーバーワークスエンジニアブログ
はじめに 監視ツールからのアラート対応は、運用チームにとって大きな負担です。アラートの確認、原因調査、チケット起票、関係者への報告——これらを手作業で行うと、対応の遅延やヒューマンエラーが発生しがちです。 本記事では、Zabbix(監視)、Zendesk(チケット管理)、AWS DevOps Agent(AI根本原因分析)を連携させ、アラート発生からRCA(Root Cause Analysis)結果のチケット反映までを自動化する仕組みを構築した手順を紹介します。 全体アーキテクチャ 前提条件 AWS DevOps Agent のAgent Spaceが作成済みであること Zabbixサーバー…
7日前

Claude Code × Spec Kit で App Runner から Amazon ECS Express Mode の移行検証を実践
サーバーワークスエンジニアブログ
AWSサービス停止を受け、App RunnerからECS Express Modeへのスムーズな移行を目指し、Claude CodeとSpec Kitを駆使してインフラ駆動開発を進行。そのプロセスと結果、発見を綴った技術的レポート。
7日前

「動くけどAWS Well-Architected じゃない」環境をAIに作らせ、直すことでベストプラクティスを学んでみた
TechHarmony
本記事は 春のスキルアップ応援フェア2026 4/21付の記事です。 こんにちは。SCSK渡辺(大)です。 「動くけどAWS Well-Architected じゃない」環境をAIに作らせ、直すことでベストプラクティスを […]
7日前

actions-timelineがcomposite actionsを展開してタイムライン表示可能になった
サイボウズ 生産性向上チーム 💪のフィード
actions-timelineがcomposite actionsの展開をサポートしましたGitHub Actionsの各ステップにどれだけ時間がかかっているかをタイムライン形式で表示できるKesin11/actions-timelineというOSSを開発しています。actions-timelineのリリース当初から要望をいただいていたものの、今まで実現できなかった機能の1つに、composite actionsを実際に実行されている各stepへ分解する機能がありました。先日リリースしたv3.1.0で、ようやくそれを実装できました。以下のオプションを指定すると、composit...
7日前

外部テーブルとBigLake外部テーブルを比較してみた
G-gen Tech Blog
G-gen の佐藤です。当記事では、BigQuery から外部ストレージを参照する2つの構成、従来の外部テーブルと BigLake テーブルの違いを検証した結果を紹介します。 はじめに BigLake とは 検証方法 検証環境の構築 Cloud Storage 外部テーブルと BigLake テーブル 検証1. 列レベルのアクセス制御 概要 外部テーブルの場合 BigLake テーブルの場合 検証2. 行レベルのセキュリティ 概要 外部テーブルの場合 BigLake テーブルの場合 検証3. パフォーマンス比較 概要 メタデータキャッシュの更新 クエリの実行 ジョブ詳細の確認 はじめに Big…
7日前

不確実性の高いプロジェクトで1年間PMを経験して見えた3つのこと
4
Insight Edge Tech Blog
はじめに こんにちは。Insight Edgeの松嵜です。 私は入社時から一貫してアジャイル開発のエンジニアとしてプロジェクトに携わってきましたが、今後のキャリアを考える中でのステップアップとして、プロジェクトマネージャー(以下PM)にも挑戦してみたいと考えるようになりました。 そして機会に恵まれ、昨年の約1年間、生成AIを用いた不確実性の高い案件を中心にPMとしてプロジェクトに関わる経験をさせていただきました。 本記事では、その経験をもとに得た気づきを3つご紹介させていただきます。 目次 1. PMは「最適解の探索」と「意思決定」をし続ける仕事 2. 密なコミュニケーションがより良い意思決定…
7日前

スマホ×GEO衛星通信は成立するのか?UL通信方式を評価してみた
ENGINEERING BLOG ドコモ開発者ブログ
スマートフォンが宇宙と直接通信する――。 近年、こうした「Direct-to-Device」と呼ばれる通信が世界的に注目されています。 しかしここで一つの疑問があります。 スマートフォンの送信電力で、GEO衛星と通信することは本当に可能なのでしょうか? GEO衛星通信では、36,000kmという距離による信号の弱さと、約500msの通信遅延という2つの課題を同時に解決する必要があります。 なお本研究は、特定の通信方式の標準化を目的としたものではなく、 スマートフォンとGEO衛星の直接通信が成立するのかを技術的に評価することを目的としています。 本記事では、2026年に福岡で開催された電子情報通…
7日前

GitHub Copilot CLIでMicrosoft Foundryのモデルを利用する
2
Alternative Architecture DOJO
GitHub Copilot CLIでMicrosoft FoundryのBYOKモデル(例:GPT-5.4)を使う方法を実例付きで解説します。環境変数(PowerShell/Bash)設定、v1.0.32の前提、データプライバシー、Foundry Localの現状や注意点も網羅。
7日前

第4回 JAZUG Shizuoka 参加レポート|気になる雰囲気と登壇紹介
SIOS Tech Lab
概要 こんにちは。サイオステクノロジーのはらちゃんです! 今回は、私が第4回 JAZUG Shizuoka に参加してきた体験をレポートします。ローカル会場の雰囲気や私が登壇した内容の紹介などIT イベント参加の後押しに ...第4回 JAZUG Shizuoka 参加レポート|気になる雰囲気と登壇紹介 first appeared on SIOS Tech Lab.
7日前

KubeCon + CloudNativeCon Europe 2026 登壇記録
1
スタディサプリ Product Team Blog
こんにちは!@_a0iです!今日はKubeCon + CloudNativeCon Europe 2026に登壇した話を書こうと思います! [この文章は100%人間が書いているオーガニック記事です] KubeCon + CloudNativeConとは? Kubernetes及びCloud Nativeな技術についての知見共有が行われるカンファレンスです。 1年に1回EUとNA(北米)でそれぞれ開催されるものが一番大きく、他にも中国やインドなどでも開催されています。 KubeCon + CloudNativeCon Japanは2025年初開催され、今年2回目が開催されます。 EUは去年120…
7日前

社内アプリコンテスト 運営記 第4話「運営アプリの実装!!トークンが足りない!!!」
テコテック開発者ブログ
システム開発第二事業部の冨永です。 主にiOS/iPadアプリの開発を担当しております。 前回は、ペルソナやジャーニーマップを通じて、ユーザー中心の設計がいかに大切かという話をしました。 「では、いざ実装だぁ〜〜!!(一番楽しい)」 そう意気込んでいたのですが、、、、、 その矢先に、時間という敵が襲い掛かることになりました。
7日前

AIはプロダクト開発をどう変えるのか -- 潮流・実態・これからの開発組織
3
atama plus techblogのフィード
はじめにこんにちは、atama plusでVPoE/技術組織長をしている前田(@kzk_maeda)です!突然ですがAIによるコード生成のスピードは、この1年で劇的に向上しましたね。2025年2月にClaude Codeが突如登場し、その後もContext Windowの拡大、モデル精度の継続的な改善など、進化が続いています。この技術的な潮流の中で、エンジニアがコードを「書く」行為そのものは、もはやボトルネックではなくなりつつあるのが現状です。しかし、「コードが速く書ける」ことと「プロダクト開発が速くなる」ことは同義ではありません。本稿では、グローバルで起きている潮流、自...
7日前

Claude Code on Amazon Bedrock - Claude Code CLIからAmazon Bedrock経由でAnthropicのAIモデルに接続する手順
サーバーワークスエンジニアブログ
こんにちは。アプリケーションサービス本部、DevOps担当の兼安です。 弊社サーバーワークスは米国のAI企業Anthropic, PBC(Anthropic社)と、AWSの生成AIサービスAmazon Bedrockを通じた「Anthropic Authorized Reseller Program for Amazon Bedrock」(リセラー契約)を締結しています。 www.serverworks.co.jp 本記事執筆時点(2026年4月)では、弊社からの商流でお客様にClaudeを提供する場合、Amazon Bedrockを通じた形での提供となります。 そこで本記事では、Amazon…
7日前

スギ薬局が証明した「AI定着」の3条件と現場変革の全貌
ヘッドウォータースのフィード
本ページはプロモーションが含まれています 1. ざっくり言うと?(要約)スギ薬局は「現場の困りごと」と「技術」をつなぐ専門チームを社内に作り、AIを一過性のブームで終わらせない仕組みを整えました。年末調整の問い合わせ対応にAIチャットボットを導入し、約40日で2万件を処理。コストはSaaS製品比較で約120分の1に抑えました。薬剤師が薬の在庫を電話で確認していた非効率な業務をAIエージェントに置き換え、「気兼ねなく、いつでも、近隣店舗まで一覧で確認できる」環境を実現しました。 2. もっと詳しく!(深掘り) 「PoCで終わる」という病を組織体制で治した多くの企業...
7日前

再ランキングモデルが役立つのはどういう場合か
フレクトのクラウドblog
みなさんこんにちは。エンジニアの佐藤です。今回は再ランキングモデル(reranker model)を取り上げたいと思います。 ハイブリッド検索の弱点と再ランキングモデル (この節は一般的な話題ですので、この方面に詳しい方は読み飛ばしていただいても構いません。) 大規模言語モデル(LLM)による質問回答システムの実装方法として、RAG(Retrieval-Augumented Generation)があります。簡単に言えば、質問回答に必要な知識を収集して、質問に対応する回答をLLMで生成して、ユーザーに返信するものです。あなたが全くの専門外の質問を受け、分厚い書籍を紹介されて「この本を参照して回…
7日前

登壇スライドを30分で作る:Claude Codeで壁打ちからGoogle Slides生成までワークフロー化
203
Findy Tech Blog
こんにちは。ファインディ株式会社でテックリードマネージャーをやらせてもらってる戸田です。 ファインディではClaude CodeのスキルやカスタムコマンドなどをPlugins経由で社内展開しています。 tech.findy.co.jp コードレビューやタスク分解といった開発業務の効率化が進む一方で、登壇準備はまだ手作業の割合が大きい領域です。話す内容を固めて、構成を考えて、スライドに落とし込んで、デザインを整えて……。発表の本質は「何を伝えるか」なのに、準備工程に時間を奪われがちです。 本記事では、この課題に対処するために社内Pluginsに作った登壇スライド生成スキルを紹介します。壁打ちによ…
7日前

自分でコードを書かなくても Claude がアプリを作ってくれる ー Artifacts の始め方と活用アイデア
サーバーワークスエンジニアブログ
Claude の Artifacts 機能を使えば、自分でコードを書かなくても話しかけるだけでツールや図表、Web ページを作成できます。基本的な使い方からプラン別の共有・公開方法、Persistent Storage の注意点、業務活用アイデアまでを公式ドキュメントに基づいて解説します。
7日前

K8s基盤をAIと共に開発している話
1
hacomono TECH BLOG
はじめに こんにちは。基盤本部プラットフォーム部・共通基盤グループのkaikaiです。 最近なぜか指が痛くClaude Codeのvoice機能に入門してみたのですが、うまく喋ることができず、イライラして結局タイピングに戻り、指が痛くなってしまいます。 ということで?今回は現在我々が取り組んでいるKubernetes基盤(以下K8s基盤)の構築にAIを活用している、というお話をします。 基盤構築にAIを使ってガンガン開発すること自体はどこもやっていると思いますが、あまり記事を見たことがなかったため我々の取り組みを共有しようと思います。 この記事では 我々がK8s基盤構築でAIをどのように利用し…
7日前

自宅だと apt update ができなかった話(WSL2 + 社内VPN環境での名前解決の遅延)
フューチャー技術ブログ
<img src="/images/2026/20260421b/top.avif" alt="" width="1200" height="634" loading="lazy"><h1 id="1-はじめに"><a href="#1-はじめに"
7日前

Devin Enterpriseのプロビジョニング自動化から学ぶ、運用設計の進め方
1
Blog on DeNA Engineering
はじめに こんにちは、IT戦略部 滝です。この記事では、最近対応したDevin Enterpriseの運用自動化を通して、運用設計の考え方や方法論について共有します。 プログラムの実装やコードの書き方については色んな記事や書籍がありますが、運用設計を初めて行う際には、どの記事や書籍を読めば良いかわからなかった。という個人的な経験があります。 運用設計を進める上での考え方や方法論について本記事を通して共有することで、運用設計をこれから初めて行う方の参考になればと思います。
7日前


















